重庆一社区要求居民办酒席提前报备,官方:不会进行强制管理
2024-04-09 19:41

订阅

4月8日,重庆市南川区东城街道北郊社区居民委员会发布一则“遏制滥办宴席”的通知,要求居民办酒席提前进行报备,引发热议。4月9日,南川区委宣传部工作人员对新京报记者表示,该通知系社区发布,不会对居民进行强制性管理。
新京报讯(记者 秦冰)4月8日,重庆市南川区东城街道北郊社区居民委员会发布一则“遏制滥办宴席”的通知,要求居民办酒席提前进行报备,引发热议。4月9日,南川区委宣传部工作人员对新京报记者表示,该通知系社区发布,不会对居民进行强制性管理。

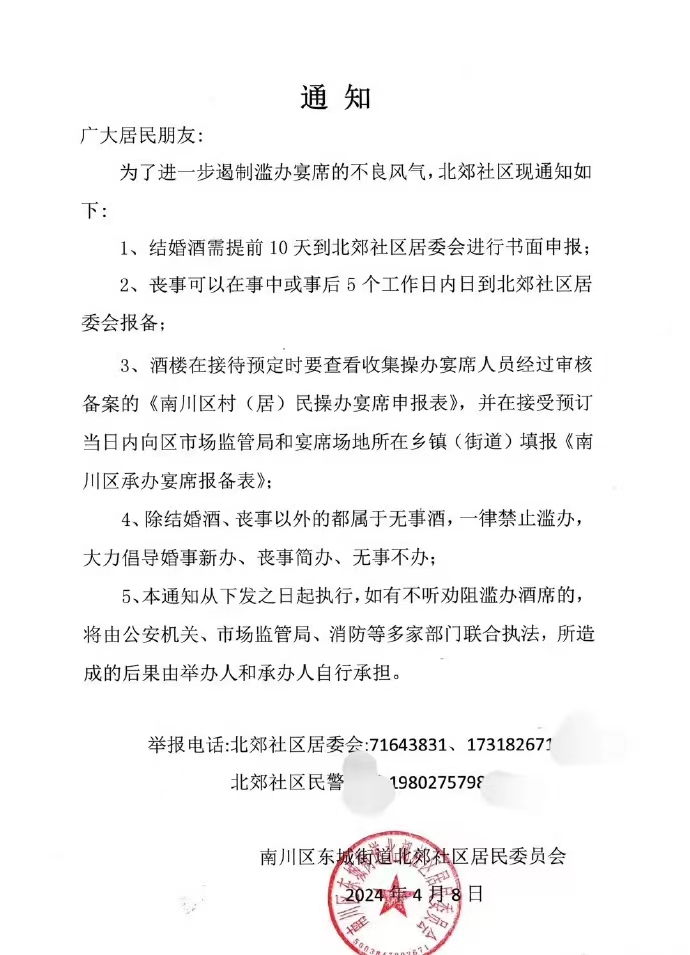
北郊社区居委会发布的通知。 图源:网络
“南川区一直在开展滥办酒席的治理工作,2020年左右南川区发布过类似通知,倡导红白喜事之外,其他宴席最好不办,但是我们近期还没下发正式文件 。”对于社区发布的通知,南川区委宣传部一名工作人员表示,没有禁止居民办酒席,只是需要提前报备,也不会对居民进行强制性管理。
4月9日下午,南川区居民王先生在接受新京报记者采访时提到,从当地的风俗来讲,的确会有比较多的酒席,造成了一些经济压力,但会选择性地参加。
2023年12月9日,“南川发布”官方公众号曾推送《@南川人,这份滥办酒席调查问卷邀你参与!》的问卷调查 ,关于居民对“滥办酒席”的态度、“哪些酒席可以申请办理”、“所支持酒席”的宴席数量、菜品数量、礼金数额,以及婚车和丧车的数量进行问卷调查。
上述区委宣传部工作人员还表示,通知下发的初衷是为了更好地移风易俗、遏制滥办酒席的不良风气。关于通知中“多家部门联合执法”,她表示会对这一说辞进行核查。
编辑 甘浩
校对 刘越
来阅读我的更多文章吧
秦冰
新京报记者
记者主页
qinbing@bjnews.com.cn










