中国田协通报:大连、青岛海上马拉松组委会被处罚
2023-11-04 09:30

订阅
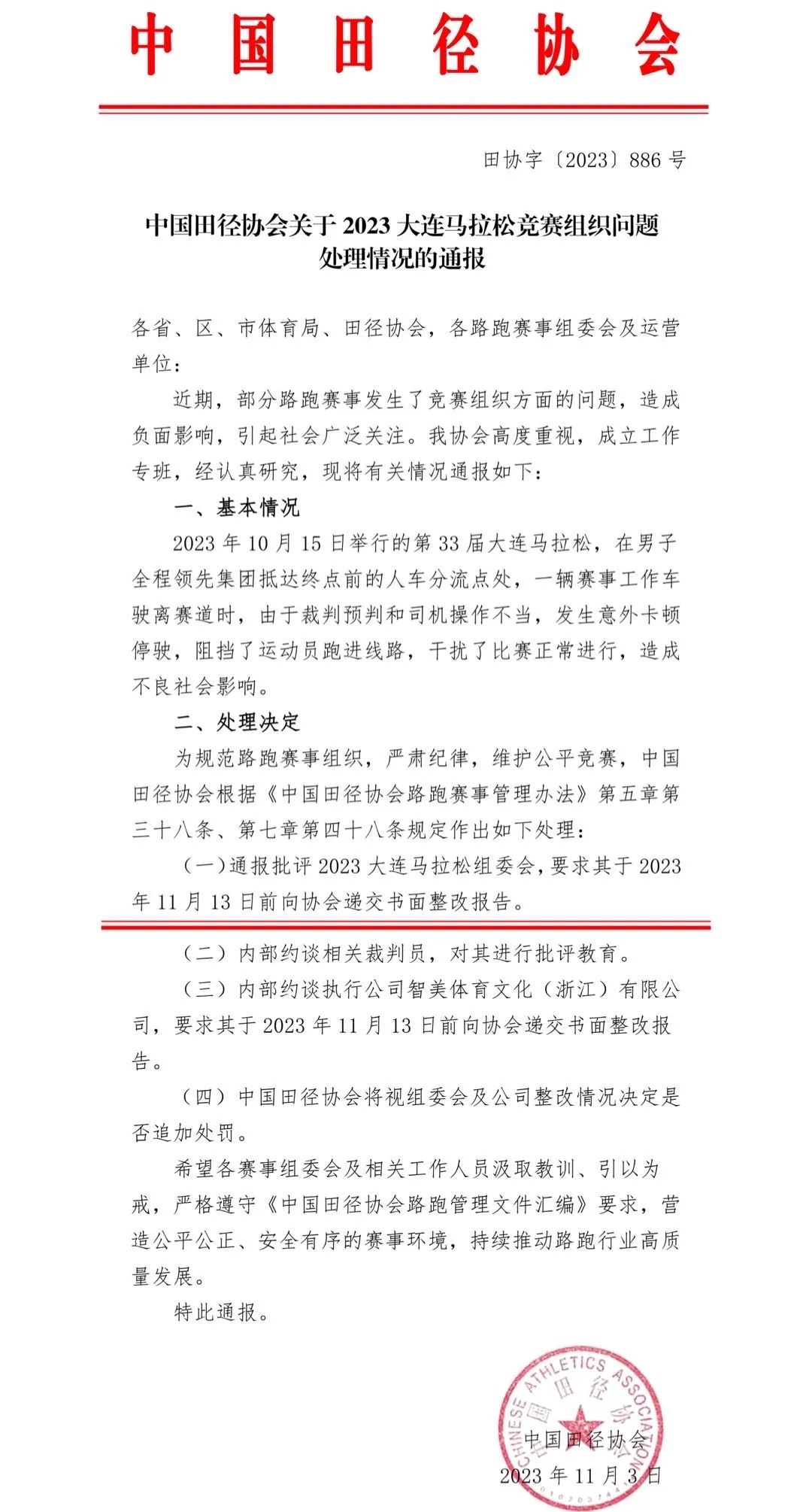
新京报讯 11月3日晚,中国田径协会发布了《关于近期路跑赛事竞赛组织问题处理情况的通报》,对近期出现竞赛组织问题的大连马拉松、青岛海上马拉松的相关单位和人员进行处理。具体情况通报如下:



新京报客户端
好新闻 无止境

新京报讯 11月3日晚,中国田径协会发布了《关于近期路跑赛事竞赛组织问题处理情况的通报》,对近期出现竞赛组织问题的大连马拉松、青岛海上马拉松的相关单位和人员进行处理。具体情况通报如下:


新京报报料邮箱:82708677@bjnews.com.cn