

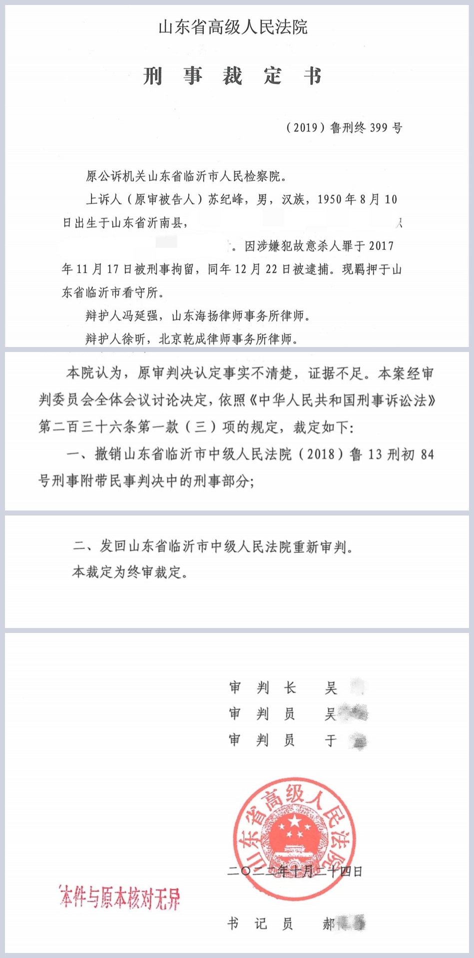
11月23日,新京报记者从“山东沂河沉尸案”辩护律师冯延强处获悉,其当日收到的由山东省高级人民法院出具的《刑事裁定书》【(2019)鲁刑终399号】显示,该案因原审判决认定事实不清楚,证据不足,发回山东省临沂市中级人民法院重审。

相关《刑事裁定书》(部分截图)。受访者供图
案发五年来,二被告人之一苏纪峰的儿子苏明双一直为此案奔走,得知发回重审的消息时他表示,“内心很平和,发回重审是已经预料到的结果。”
两名老人被控杀人沉尸,一审当庭称遭刑讯逼供
2017年11月,山东省临沂市沂南县砖埠镇榆林村发生一起沉尸案,村民苏庆春被反手捆绑,脚踝处绑上空心砖沉入沂河死亡。年近七旬的堂兄弟苏纪峰和苏晓峰,被警方认定有重大作案嫌疑。
2018年12月21日,该案一审开庭。一审判决书显示,公诉机关指控称,2017年11月1日19时许,苏纪峰和苏晓峰来到河面起网,因捕鱼数量少,二人决定去苏庆春网箱内捞鱼,被苏庆春发现后辱骂。此后,苏纪峰与苏晓峰商量教训苏庆春,苏晓峰同意后将船划至苏庆春的船旁,苏纪峰趁苏庆春不备,持木棍击打苏庆春头枕部,致其重型颅脑损伤死亡。二人将苏庆春的尸体与一块空心砖捆绑,沉至沂河东侧葛沟灌区附近深水处,后又划船往北行驶将苏庆春所用的小铁船上的渔网等物品扔到水中,将小铁船沉入水中。

案发附近的葛沟大桥。事发当日,苏纪峰和苏晓峰曾在大桥以北水域打鱼。新京报记者 李照 摄
庭上,苏纪峰的辩护律师提出,两名被告人供述弄沉苏庆春小铁船的位置与沂南县公安局现场勘查记录记载的位置不一致,相差200多米。对此,法院认为二被告人是凭感知做出估计性供述,受作案时的能见度、水面因素及供述时的内心想法等情况影响,与公安机关精确性较强的现场勘查存在距离上的不一致,不影响本案事实的认定。
对于案情中最关键的作案工具木棍的缺失,法院认为现有证据足以认定二被告人实施了杀人沉尸的行为,由于本案的案发地点特殊,作案工具未找到并不影响本案事实的认定。
针对二被告人辩称“遭刑讯逼供、在刑警队被强迫写有罪供述”,一审开庭时,辩护律师曾申请调阅警方的询问录音录像,得到的答复是“派出所停电”,没有进行完整的同步录音录像。2019年5月23日,公安机关补充办案说明称“监控设备电路问题导致设备关闭”。
临沂市中级人民法院审理认为,二被告人进入看守所后均有多次完整的同步录音录像的有罪供述,证据来源合法,应作为定罪的依据,故辩护人所提“本案没有完整的录像”的辩护意见不能成立,不予采纳。
2019年8月31日,该案一审宣判,认定苏纪峰和苏晓峰犯故意杀人罪,分别判处死刑和无期徒刑。两人均不服判决提起上诉。
2021年8月26日,山东省高级人民法院在临沭县法院二审开庭审理此案。庭审现场控辩双方围绕着受害者死亡时间、案发时间、关键证据是否存疑,以及是否存在刑讯逼供、两嫌疑人是否为真凶等展开激烈辩论。历时5天半,二审庭审结束,案件未当庭宣判。

2021年8月26日,山东省高院在临沭县人民法院二审开庭审理此案。新京报记者 李照 摄
2022年11月23日,该案辩护律师之一冯延强收到山东省高级人民法院于2022年10月24日出具的《刑事裁定书》。山东省高院认为,原审判决认定事实不清楚,证据不足,经审判委员会全体会议讨论决定,依照《中华人民共和国刑事诉讼法》第二百三十六条第一款(三)项的规定,撤销刑事部分判决,发回山东省临沂市中级人民法院重审。
二审仍存在多个争论点,是否具备作案时间成焦点
苏纪峰、苏晓峰是否具备作案时间,是二审中本案争论的焦点之一。事发当日的监控显示,苏纪峰、苏晓峰两人白天下网用时1小时43分钟,夜晚起网用时2小时12分钟,比白天多用时29分钟。
“本来起网就比下网用时久,还应该考虑到夜间不便、他们是老年人等因素。”冯延强告诉新京报记者,他们实地考察论证,发现29分钟内,两名老人无法完成偷鱼、对骂、河面追击、寻砖、杀人、捆绑、沉尸等过程。
苏纪峰的儿子苏明双曾分别于2020年3月和8月到沂河上做实验,结果发现仅收网就需要100多分钟,据此他认为,“不仅时间上难以完成(杀人),抛尸也无法进行,两个老人一同站在船的一侧,同时弯腰的话,他们的船就进水了。”
苏明双的实验视频在庭上被播放。检方认为,该实验存在问题,作为侦查实验,实验人主体不合适,实验木船与实际用船有差距,此外“近亲属证明力也弱一些”。

案发时的关键位置示意图(上北下南)。受访者供图
公安机关也曾就此做过侦查实验,得出的结果与苏明双所做的实验结果截然相反。侦查实验结论显示,下网需要20分钟、起网需要20分钟、划船路线用时28分钟、沉船只需20秒,因此二人有足够的时间作案。苏晓峰的二审辩护律师何智娟则称,侦查实验结论不具备可信性,“监控显示两个老人下网用了1小时43分钟,这个无任何争议,但侦查实验的下网只用了20分钟,这足以说明侦查实验不能作为定案依据。”
何智娟认为,实验的条件和事发当天的关键条件存在差异,侦查实验是在白天进行,而案发时间为晚上;侦查实验的划船人是更年轻的专业捕鱼者,而该案划船人是眼睛老花、仅有过一两次划船经验的苏晓峰。
2021年8月31日的法庭辩论阶段,苏晓峰向法庭提出,事发当日他除了下自己的6张渔网之外,还将另一村民“一张又宽又长的网”下到水里,晚间他没有收这张网,而是“从这头捋到那头去检查了一下,发现没有鱼”。审判长称苏晓峰的发言涉及新事实,立刻恢复法庭调查。苏纪峰的二审辩护律师冯延强告诉新京报记者,这个事实将进一步证明二人没有足够的作案时间。
此外,在二审庭上,苏纪峰辩护律师冯延强认为尸检图片及文字存在模糊、矛盾之处,对《司法鉴定意见书》中出具的死者死亡时间提出疑问。
冯延强称,通过现有证言,只能推断被害人的死亡时间为2017年11月1日20时至11月2日6时30分,然而除了两段下午和晚上的监控,公安机关并未调取当天其他时段、事发地附近合理范围内上下游的监控视频。
冯延强表示,在此案中,还存在作案工具木棍缺失、侦查人员打捞出的铁船与被害人丢失的铁船明显不一致、控方刻意隐匿了案发区域内白天的视频等多处问题。
校对 李立军
