

新京报讯(记者 慕宏举 实习生 王海嘉)8月6日,被赤身男子闯入房间的全季酒店女住客花花(化名)告诉新京报记者,据酒店监控视频显示,男子闯入其房间前近50分钟的时间里,“他一直在走廊里转,一个房间一个房间去试着开门。”事件发生后,她向当地警方报案,7月31日下午6时许,负责此事的上海市公安局浦东分局永泰路派出所办案民警告诉她,涉事男子将被行政拘留5日。
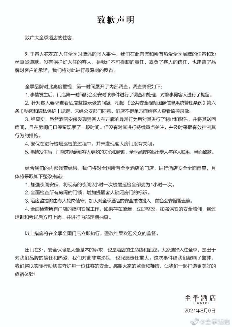
8月6日下午,全季酒店发布致歉声明,声明中称,对于客人花花在入住全季时遭遇的闯入事件真诚道歉。同时将对全国所有全季酒店的门店,进行酒店安全全面自查。
陕西恒达律师事务所高级合伙人赵良善律师告诉新京报记者,涉事男子在走廊徘徊游荡近50分钟,酒店方未发现,致使女住客的权益受到侵害,故酒店方未尽到安全保障义务,女住客可向酒店方要求其承担侵权赔偿责任。
花花提供的7月31日凌晨事发前酒店监控视频截图。受访者供图
男子凌晨赤身闯入女住客房间,此前已在走廊徘徊约50分钟
8月6日,当事人花花(化名)告诉新京报记者,她于7月30日入住上海市三林镇杨高南路的全季酒店1003房间。7月31日凌晨3点多,一名男子赤身进入了她的房间,“他提着红色的内裤,直接出现在我的床尾,试图靠近我,我记得自己之前是关了房门的。”该男子在花花的喊叫声中退出了房间。
花花表示,事发时,酒店的前台和保安没有任何反应,事发后,她到酒店一楼想查看监控并报警,“监控室的门一直是锁着的,他们(酒店方)也不给我看。”后来在警方的同意下,酒店方同意花花查看监控,“监控室在酒店餐厅附近的一个小房间里,我们去的时候监控室的门是锁着的,里面也没有人。”
在监控视频中花花看到,该男子在凌晨2点21分从7楼开始,“一个房间一个房间去试着开门,将近50分钟的时间,他一直在走廊里转。”监控视频显示,该男子3点07分进入了花花的房间,而花花回忆,她在3点09分还在和客户发消息,“这2分钟他可能是在房间内过道的地方确认,我的房间是不是只有我一个人。”
随后,花花在相关人员的陪同下前往该男子的房间,该男子正在睡觉,警察将其带走。
7月31日早9点,花花接到了上海市浦东分局永泰路派出所民警的电话,涉事男子的家属也在场,“他的家人对我说,他因为失业心情不好出去喝酒,喝醉后朋友给他送到酒店。”
花花表示,酒店在事发后送给她一个果盘,而直至8月6日中午1点,酒店方与涉事男子都并未再与花花联系。“我希望酒店全网道歉,并且承诺全面整改。”
涉事男子已被行政拘留5日,全季酒店致歉称将全面自查
据花花出示的上海市公安局浦东分局出具的接报回执单显示,2021年7月31日凌晨3时30分许,花花报警称:2021年7月31日凌晨3时07分许,其在居住处上海市浦东新区三林镇杨高南路5139弄全季酒店1003房间内工作时有一赤身陌生男子(只穿一条红色内裤)推门进入其房间,后该男子将内裤脱掉,露出隐私部位。后其因害怕将该男子逼退出该房间,其随即将房间锁住便报警。
花花称,7月31日下午6点,她再次来到永泰路派出所,民警称,涉事男子将被行政拘留5日。
上海市公安局浦东分局行政处罚决定书显示,嫌疑人张某波于2021年7月31日凌晨3时07分许在上海市浦东新区三林镇杨高南路5139弄全季酒店1003房间内有猥亵他人的违法行为。根据《中华人民共和国治安管理处罚法》第四十四条之规定,决定给予张某波行政拘留5日的行政处罚。行政拘留送至本区域拘留所执行,执行期限为2021年7月31日至2021年8月5日。
8月6日中午,全季酒店一名前台工作人员告诉新京报记者,此事他们已经移交警方处理,“我们也在等上级的通报。”
8月6日下午,全季酒店发布致歉声明。声明中称,对于客人花花在入住全季时遭遇的闯入事件真诚道歉。同时将对全国所有全季酒店的门店,进行酒店安全全面自查。
声明中表示,将加强夜间安保,将现有的夜间2小时一次楼层巡检全部变为1小时一次。全面检查所有房间的门锁,增加提醒客人锁闭房门的标识。酒店监控将由专人轮岗值守,加大对全季酒店的安全技防投入,前台公安报警直连。全面检查所有门店的夜间安保工作,如果存在疏漏,立即整改。加强保安的安全培训,通过培训和考试后方可上岗,并进行内部定期抽查。

花花提供的上海市公安局浦东分局7月31日出具的对涉事男子行政处罚决定书。受访者供图
律师:酒店方未尽到安全保障义务,需承担侵权赔偿责任
陕西恒达律师事务所高级合伙人赵良善律师告诉新京报记者,根据《民法典》第一千一百九十八条规定:“宾馆、商场、银行、车站、机场、体育场馆、娱乐场所等经营场所、公共场所的经营者、管理者或者群众性活动的组织者,未尽到安全保障义务,造成他人损害的,应当承担侵权责任。因第三人的行为造成他人损害的,由第三人承担侵权责任;经营者、管理者或者组织者未尽到安全保障义务的,承担相应的补充责任。经营者、管理者或者组织者承担补充责任后,可以向第三人追偿。”
赵良善认为,涉事男子在走廊徘徊游荡近50分钟,酒店方未发现,致使女住客的权益受到侵害,故酒店方未尽到安全保障义务,女住客可向酒店方要求其承担侵权赔偿责任。

8月6日下午,全季酒店发布致歉声明。图源全季酒店官方微博
赵良善表示,涉事男子赤身闯入女住客房间,并脱掉内裤露出隐私部位,触犯了《治安管理处罚法》第四十四条的规定:“猥亵他人的,或者在公共场所故意裸露身体,情节恶劣的,处5日以上10日以下拘留。”
赵良善建议,如遇到类似事件,应第一时间报警,由警方介入调查。同时,及时反映给酒店方,锁定不法分子,并由酒店方保存监控视频,积极配合警方调查。隐私被侵犯的,还可向法院提起诉讼,要求不法分子承担赔礼道歉、赔偿精神损失费等民事侵权责任。
新京报记者 慕宏举 实习生 王海嘉
编辑 刘倩
校对 吴兴发
