

新京报讯(记者 李一凡)案发17年后,服刑15年已经出狱的曹红彬于今年5月13日拿到了无罪判决书。今日(7月30日),新京报记者从河南省许昌市中级法院和曹红彬代理律师何律师处获知,曹红彬已向许昌市中级法院申请国家赔偿,共计约1506万元。

曹红彬向许昌市中级法院申请国家赔偿,共计约1506万元。他在《国家赔偿申请书》请求赔偿义务机关许昌市中级法院,在《新京报》等媒体上公开道歉,消除因错误判决造成的负面影响。 受访者供图
许昌中院曾将案件降级至县法院审理
新京报此前报道,2002年5月10日,因妻子睡觉时遇袭,曹红彬被以故意杀人罪批准逮捕。2006年,曹红彬被许昌市中级法院以故意伤害罪判处有期徒刑15年,并开始服刑。在服刑期间,他坚持申诉,从不认罪,导致15年刑期一天未减。
值得一提的是,从2002年起,案件曾陷屡次发回重审“循环圈”。
2002年12月10日,曹红彬一审被许昌市中级法院以故意伤害罪判处死刑。2003年,河南省高级法院二审撤销原判,发回重审。2004年,许昌市中级法院重审后改判15年有期徒刑。2004年,河南省高级法院再次发回重审,但之后许昌市中级法院没有再次审理,而是将案件降级至鄢陵县法院管辖审理。
2005年12月2日,鄢陵县法院认定曹红彬故意伤害罪成立,判处其有期徒刑15年。2006年7月18日,许昌市中级法院驳回曹红彬上诉,维持原判。至此,曹红彬开始入狱服刑。
2017年出狱后,曹红彬继续申诉,后许昌市中级法院决定再审。鄢陵县法院与许昌市中级法院沟通后,交由禹州市法院异地审理。
今年5月13日,禹州市法院,就备受社会关注的曹红彬“伤妻”一案,做出无罪判决。
禹州市法院再审认为,原审被告人曹红彬故意伤害被害人的事实不具有唯一性和排他性,原公诉机关指控的犯罪事实不能成立,辩护人关于本案事实不清、证据不足的意见,均予以采纳。《刑事判决书》显示,该院再审查明,除了被告人曹红彬的作案时间问题,他的有罪供述与现场勘验存在4点不一致。

禹州市法院于今年5月13日下午宣判,曹红彬无罪。 受访者供图
曹红彬申请国家赔偿1506万元
今日(7月30日),新京报记者从许昌市中级法院和曹红彬代理律师何律师处获知,曹红彬已就“伤妻”改判无罪一案,向许昌中级法院申请国家赔偿,共计约1506万元。
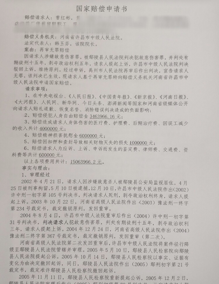
新京报记者获得的一份《国家赔偿申请书》显示,赔偿申请人曹红彬请求赔偿义务机关——许昌市中级法院,在媒体公开向申请人赔礼道歉、恢复名誉、消除错误判决造成的负面影响;赔偿侵犯人身自由赔偿金3463966.16元;赔偿造成请求人身体伤害大病医疗费、护理费、后期治疗费、因误工减少的收入,共计4000000元;赔偿精神损害抚慰金6000000元;赔偿因扣押和查封导致相关财物灭失的损失1000000元;赔偿申请人为应诉、上诉、申诉而发生的鉴定费、律师费、交通费、资料费等共计600000元。
在赔偿申请书中,曹红彬认为,许昌市中级法院当年判其死刑后,河南省高级法院两次发回重审,许昌市中级法院非但没有及时纠错,而是将案件降级至鄢陵县法院审理。
新京报记者 李一凡 编辑 白馗 校对 危卓






