

新京报讯(记者 王露晓 王昆鹏 戴轩 实习生 张慧)
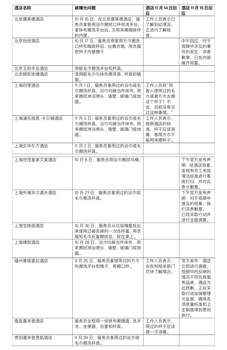
11月14日晚8时,网友@花总丢了金箍棒(简称“花总”)在微博发布视频,曝光众多五星级酒店存在卫生问题,涉及万豪、喜来登、香格里拉、希尔顿等知名五星级酒店,甚至丽思卡尔顿、宝格丽、文华东方、四季酒店等顶级酒店。
11月15日,涉事酒店纷纷作出回应。截至下午6时,北京柏悦酒店、福州香格里拉酒店、上海世茂皇家艾美酒店、北京康莱德酒店、贵阳喜来登贵航酒店、上海浦东文华东方酒店等6家酒店发表公开声明,表示歉意并称将加强培训和监督。
当日,北京市卫生监督部门介入调查,并对北京4家涉事酒店进行了现场检查。相关负责人表示,针对此次曝光的问题,卫生部门将对部分五星级酒店进行约谈。北京市旅游委也发布通报称,将对涉事酒店进行约谈。

在被曝光画面中,服务员用客用方巾、浴巾擦洗水池、杯具、墙面甚至马桶。视频截图
视频引爆
“花总”:被曝光酒店还不是最差
11月14日晚8时,微博大V“花总丢了金箍棒”(简称“花总”)发布的一段视频,使“五星级酒店卫生乱象”迅速成为热点,并让万豪、希尔顿、香格里拉、四季、文华东方等集团旗下的多家五星级和非星级酒店卷入舆论漩涡。

11月14日,微博大V“花总丢了金箍棒”发布视频,曝光其在多家五星级高端酒店存在卫生方面问题。微博截图
“花总”在14家高端酒店拍摄的服务员做卫生视频显示,服务员用客用方巾、浴巾擦洗水池、杯具、墙面甚至马桶。。
在“花总”提供的视频素材中,14家高端酒店的保洁工作存在不同程度的问题。其中,没有对杯具进行消毒,而是直接拿用过的客用毛巾擦洗,没有专用清洁布,一布多用,洗手池杯具甚至马桶混用一布,是普遍存在的现象。
“花总”告诉新京报记者,2017年他通过一个偶然的机会发现五星级酒店中存在卫生问题,经过一年的拍摄、观察,发现这是酒店行业中的普遍问题,于是在近两个月集中拍摄了一些素材,做成爆料视频。“花总”表示,他在曝光酒店所住的房间大多数价格在每晚1000元至2000元,最高每晚达5000元。
其提供的视频素材显示,一布多用的情况普遍存在于这些五星级酒店中,服务员往往拿客用浴巾擦拭口杯和洗手台,抹布“一布多用”的情况普遍存在于这些五星级酒店中。
爆料人“花总”表示,这份榜单是公正的,因为他可以保证素材的真实性,但并非绝对公平,“我看到的所有酒店,除了极个别的一两家做得还可以,其他的全部有问题,我挑了这十几家,其实是因为他们名气大、贵、在酒店客心中有很高的江湖地位,是行业标杆。不是因为他们最差,比他们做得差的很多。”

酒店反应
部分涉事酒店:道歉并加强培训监督
11月15日,被指存在卫生问题的酒店纷纷作出公开回应,截至发稿时,共有5家酒店表示道歉,并加强培训监督。
北京柏悦酒店表示,对于视频中涉及的事件深表歉意,已在内部展开彻查,并表示这起单一事件绝不是北京柏悦酒店卫生管理的标准。酒店将加强培训卫生标准以及管理监督制度,以确保所有的员工按照规范,有效执行。
福州香格里拉大酒店表示,酒店立即进行了调查,视频中所反映的情况违反了酒店的卫生标准,不符合一贯的服务品质,酒店为此真诚致歉。酒店正在采取行动加强管理与监督,确保各项质量标准和卫生制度得到贯彻执行。
上海世茂皇家艾美酒店表示,酒店始终重视客房整体卫生和清洁情况,并已第一时间开展自查。调查结果显示,有员工未能遵照培训过的清洁标准进行客房打扫,并对此表示歉意。酒店管理层将采取一切必要措施,包括培训、流程的改进及管控等,以避免类似事件再次发生。

北京康莱德酒店表示,对于视频中提及的现象,深表歉意。酒店已经采取行动并进行全面调查,从而确保所有卫生清洁操作符合国家规定及品牌卫生管理标准。北京康莱德酒店将持续通过一切必要的内部管理检查措施,加强监督以确保各项质量指标和卫生制度得到贯彻执行。
贵阳喜来登贵航酒店表示,已第一时间开展自查,酒店管理层已再次重申客房消洁营运标准并将采取一切必要措施确保我们的营运标准被妥善执行。同时,我们的管理团队也将对客房服务员进行相关培训。与此同时我们将密切配合并向相关政府主管部门汇报所采取的措施。对于因此给广大会员及宾客带来的困扰,我们深表歉意。
上海浦东文华东方酒店表示,不容忍视频中客房服务人员存在的不恰当清洁行为,对于视频所涉事件的发生深表歉意。鉴于事件的严重性,酒店已进行了彻底的内部调查,并已采取适当行动与措施。

现场回访
清洁工一天工作八个小时,一个小时一间房
11月15日下午,新京报记者随卫生监督人员到王府半岛酒店核实酒店卫生乱象问题。王府半岛酒店在视频中被指清洁人员用脏毛巾擦洗手台,对此,酒店总监杨艺介绍,知道这个消息也很意外,已经展开内部调查,培训和再培训也会落实。
杨艺介绍,酒店有标准的清理程序。按照正常的规范,员工进入房间后,所有杯子应该拿到消毒间,每个楼层都有一个单独的消毒间,不用马上清洗,之后由专门负责消毒的人过来洗杯子,不允许在洗手间里清洗。抹布基本分为五种,卧房里干湿两种,卫生间中三种,马桶擦拭单独,面盆和浴缸可以用一块先后擦拭,地面是用一块大抹布擦。每一块都是具体作用,不可以混用。
该酒店客房部负责人介绍,清洁工中有一半为外包人员,如果超额完成任务会有更多绩效。不过她称,对外包人员的培训和正式工作人员都是一样的。所有房间每天清理过后都会被主管检查,除了肉眼检查清洁度,还会每天对清洁工使用的抹布数量进行检查。
据介绍,该酒店有230间客房,33个清洁工,分为早晚班,有12个主管。负责楼层服务的有将近50个人。清洁工一天工作八个小时,一个小时一间房。清洁工都要接受培训,包括抹布用法等。

卫生监督人员准备进入房间。 新京报记者 王嘉宁 摄
监管介入
物品取样+现场检查+进行约谈
11月15日,记者从北京市卫生和计划生育监督所获悉,卫生部门已对北京4家涉事四家酒店的房间物品进行取样。相关负责人表示,针对此次曝光的问题,卫生部门将对部分五星级酒店进行约谈。

卫生监督人员进行检查。 新京报记者 王嘉宁 摄
除卫生监督部门外,北京市旅游委也发布通报称,将对涉事酒店进行约谈。
通报称,北京市旅游委将采取以下措施:一是11月15日对4家涉事酒店进行询问警示约谈,要求涉事酒店迅速核实情况,全面自查,如情况属实,要立即限期整改,切实落实自身主体管理责任。二是北京市旅游委请市卫生健康委迅速组织检查人员对涉事4家酒店进行卫生监督现场检查。三是北京市旅游委将视对涉事酒店的调查情况,协调相关执法部门再做进一步的处理。北京市旅游委欢迎社会各界对北京旅游服务质量进行监督,以促进旅游服务质量的提升。
消协发声
中消协官微转发爆料视频 副会长表态
11月15日中午,中国消费者协会官方微博转发“花总”的爆料视频,并配文“我们以为自己很有尊严地做着上帝,却发现受伤最深的原来还是我们。”
新京报记者就此事采访中国消费者协会副会长、中国人民大学法学教授刘俊海。他认为,不规范的保洁行为从法律层面上构成对消费者的侵权,侵害了消费者的安全保障权。
他解释道,《中华人民共和国消费者权益保护法》第七条和第十八条规定,消费者享有在消费过程中人身财产不受损害的权利,与之对应的是商家的安全保障义务。
对于商家应当遵循的行为标准,刘俊海表示,原则为有国家标准的按照国家标准执行,有行业协会标准的按行业协会标准执行,如果企业自身标准比国家、行业的还高,则按最高标准落实。如果上述标准都没有,即按生活中的常识和伦理。“用客用布草做清洁、擦杯子不可能符合任何一个酒店的服务标准,也不符合我们基本的生活常识和伦理。”
刘俊海建议,酒店行业借鉴餐饮行业的“明厨亮灶”做法,让保洁的操作过程实现透明化,还消费者一个明白。





