二十届中央第七轮巡视已进驻31家单位 联系方式一览
2026-04-15 18:43

订阅
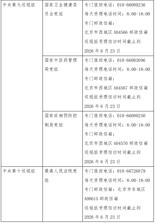
据央视新闻消息,根据党中央关于巡视工作的统一部署,近日,二十届中央第七轮巡视的15个巡视组开始陆续进驻被巡视单位,开展为期2个半月左右的常规巡视。目前,中央巡视组已进驻31家单位。
已进驻中央巡视组联络方式:











(总台央视记者 李本扬 宋琎)
编辑 陈艳婷
来源:央视新闻










