

童年时候钦慕的榜样,常常能塑造我们对世界的理解。我们“重新理解语文课”专栏的作者彪老师,对此深有体会。
小时候写作文,她很喜欢写王昭君,因为觉得,王昭君和她在语文课本上看到过的很多女性都不一样:她是美人,但不只是美人;她有传奇色彩,也和家国大义联系在一起。对一个小女孩来说,这样的女性形象天然有一种吸引力。王昭君仿佛站在宫廷、边塞、民族关系与历史风云的交汇处,令人遐想。
彪老师说,当时她并不清楚什么叫“历史主体”,“和亲”也很难被讲述成荡气回肠的英雄故事,但她愿意相信,王昭君不是只供人欣赏、感叹、怜惜的女性,而是一个仿佛站在历史拐弯处的命运掌控者。
彪老师对王昭君沉迷式的崇拜,和现在的小女孩喜欢扮演《冰雪奇缘》里的艾莎,其实没有本质区别。在某种意义上,我们钦慕和崇拜的榜样或是偶像,也是我们理想自我的投射。做了老师之后,彪老师再去回味这段经历,有一件事让她感到遗憾:在她当时接受的语文与历史教育里,能让女孩产生这种投射和想象的女性形象,似乎还是比较有限的。毕竟,对于男孩子来说,语文书、历史书里,有太多同性榜样。他们可以是出将入相的人物,是变法图强的志士,是写下千古文章的大文豪……历史与传奇,似乎天然向他们敞开,以便男生们在书里“认祖归宗”。可对女生来说,能真正激发她们忍不住把自己偷偷代入进去的课本中的女性,实在少之又少。
如今,距离彪老师念书的时候已经过了许久。当今的语文课本,会如何讲述女性的故事?作为人生的重要启蒙,通过语文书,女孩能把自己想象成谁?身份转换后,彪老师与她的学生一起,开启了新的思考。而她思考的起点,正是语文和历史课本中的另一位传奇女性“秋瑾”。
女孩,请选择你的“英雄”
如果翻一翻现在的语文教材,你会发现各种美好的、伟大的、杰出女性形象已经比十几年前丰富了不少。最熟悉也是最常见的,是被回忆、被赞美、被叙述的女性。《阿长与〈山海经〉》《回忆我的母亲》《秋天的怀念》等文章中塑造了大量典型的“中国式母亲”形象。她们善良、朴实、能干,也富于奉献,像某种默默支撑生活和他人的力量。这样的女性让许多课文有了温度和人情味,作家真挚细致的讲述也让这些文章唤醒了孩子们对于家人的情感共鸣,在潜移默化中进行了爱的情感教育。只是,这类女性更多承担的是美德、照料、维系和感召。女孩子读这些文章时,想到的也是自己的母亲,而不是未来的自己。
教材里还有另一类女性:她们不再是被怀念的奉献者,而是知识、教育、成长经验的承担者。《美丽的颜色》里的居里夫人,让女性与科学、实验、发现联系在一起;《再塑生命的人》中,海伦·凯勒写自己的老师莎莉文,呈现出一种非常珍贵的女性之间的引领与塑造;《往事依依》里,于漪老师则以“我”的身份回望自己的求学经历,让女性以阅读者、成长者、思考者的面目出现。她们不是家庭叙事中的陪衬,而是与知识、教育、精神成长发生直接关系的人。但这些文章作为女孩子们成长的参考样本,依然具有局限性:她们值得尊敬、值得学习,却不太带有冒犯性,不太直接挑战既有秩序;她们更多呈现的是成就、教化和精神塑造,却极少涉及她们在时代和社会结构中具体遭遇了什么阻力,她们是否有愤怒和反抗;她们的价值被清晰地看见了,作为女性的处境却没有被充分展开。
《木兰诗》当然是更特殊的女性文本。木兰代父从军,驰骋沙场,早已成为一代代学生熟悉的女性英雄形象。她证明了女性同样可以承担家国、建立功业,也证明了“英雄”并不天然只属于男性。在这个意义上,她当然极其重要。只是仔细想来,木兰进入历史的起点,仍然深深扎根于家庭伦理之中:她替父从军,是为了回应家庭责任,也因此获得了跨出闺阁、进入宏大叙事的正当性。她当然完成了一次惊人的越界,但这次越界最终仍被叙事妥帖地安放在“忠孝两全”的安全框架里。我们在课堂上赞扬木兰“愿驰千里足,送儿还故乡”的选择,盛赞她的“不慕名利”,却很少指出“退回家庭”是女性没有政治空间的必然结果。由此可知,木兰的故事背后有太多不可深究的、浪漫的、悬浮的“空白”,很难成为女孩子们当下的人生指南。

电影《花木兰》(2020)剧照。
如果再往前追一步,还会发现另一个同样值得留意的问题:进入教材的女性作者,究竟是以怎样的作品被我们认识的?这些年,女性作者当然并未缺席。宗璞的《紫藤萝瀑布》、冰心的《荷叶·母亲》、于漪的《往事依依》、海伦·凯勒的《再塑生命的人》、林徽因的《你是人间的四月天》、毕淑敏的《精神的三间小屋》……她们写自然,写亲情,写记忆,写成长,也写心灵的建构与精神的安顿。她们当然不是沉默的,更不是边缘的。
但把这些篇目和教材中的许多男性作者作品放在一起看,差异还是会慢慢显出来。男性作者往往更自然地以“我”的姿态直接谈处境、谈志向、谈判断、谈时代,仿佛“我来发言”“我来立论”“我来解释世界”是一种本能。相比之下,女性作者当然也有“我”,但她们进入教材时,更常先以抒情、回忆、亲情、成长、审美感受的面目被认识,她们更尖锐、更复杂、更带锋芒的一面,往往没有被优先看见。
是的,初中语文教材并不缺女性形象,也不缺女作家作品。女孩在课本里可以看到温暖的女性、杰出的女性、成长中的女性,甚至英雄女性。真正相对稀缺的,是那种以女性自己的声音,直接表达处境、判断、抱负与反抗的文本。也正因如此,秋瑾《满江红》的意义才显得格外突出。她不仅作为一个女性形象进入教材,更是以女性自己的声音进入教材。她不存在于别人笔下,不存在于他人的赞美和怀念之中,而是自己开口说话,自己命名痛苦,自己表达不甘,自己把个人处境与时代命运联系起来。
也许这样的女性形象,这样的女性作品,会在女孩子们心里激起波澜。女孩们,这是属于你们的“英雌”。

电影《竞雄女侠秋瑾》剧照。
秋瑾如何讲述自己的人生?
秋瑾从小最常问父母的一句话便是“为什么男孩可以,女孩不可以”。好在家庭开明,秋瑾从小和兄长一起接受教育,读史书,善骑马击剑,直到那一年,她和很多闺中女子一样,走进了“父母之命,媒妁之言”的婚姻。
丈夫是富商之子,性格温吞,没什么才华志向,两人原本也相安无事。但日子久了,秋瑾越来越难以忍受少奶奶的金色囚笼。后来,丈夫捐了官职,秋瑾随丈夫一同入京就职。原本就有大胸怀的秋瑾在时代的秋风中受到思想的冲击,决定走出深宅大院,于是有了《满江红》。
满江红
秋瑾
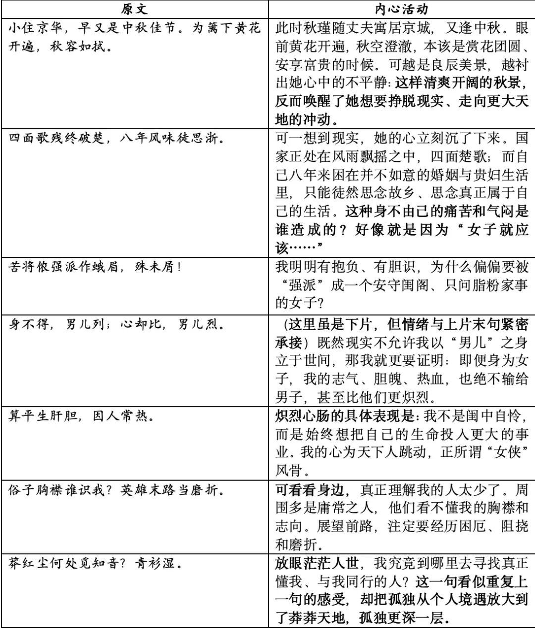
小住京华,早又是中秋佳节。为篱下黄花开遍,秋容如拭。四面歌残终破楚,八年风味徒思浙。苦将侬强派作蛾眉,殊未屑!
身不得,男儿列;心却比,男儿烈。算平生肝胆,因人常热。俗子胸襟谁识我?英雄末路当磨折。莽红尘何处觅知音?青衫湿。
讲《满江红》之前,我把秋瑾的姓名字号都写在了黑板上:
秋瑾璿卿竞雄鉴湖女侠
“大家觉得这些称谓哪些是父母起的,哪些是秋瑾自己起的呢?”
学生想了想,说“竞雄”和“鉴湖女侠”肯定是自己起的,体现了她自己的抱负。
“璿卿嘛,应该是父母起的,因为听起来挺文静的。秋瑾肯定是父母起的了,名字嘛!”
我说,大家基本猜对了。但准确来讲,“秋瑾”并不是父母起的,秋瑾原名“秋闺瑾”,是她自己不喜欢“闺”字,所以改名为“秋瑾”。
“大家再看看这首词,哪些句子和她的名字表达了相近的意思?”
很快学生就能发现,“身不得,男儿列;心却比,男儿烈”,正是“竞雄”的豪情。
秋瑾自号“鉴湖女侠”,什么叫“侠”?金庸说,侠之大者,为国为民。“算平生肝胆,因人常热”,正是“女侠”的胸襟。

电影《竞雄女侠秋瑾》剧照。
“之前我们讲过,旧时代的女子往往是没有名字的,她们是XX氏,或者XX嫂。鲁迅小说中就写了很多没有名字的女性,比如以夫为名的祥林嫂,继承了上一个保姆名字的阿长,也有子君这样有名字的反例,因为她是觉醒者,虽然这很痛苦。”
秋瑾,竞雄,鉴湖女侠。她有自己的名字,她为自己命名。从“秋闺瑾”到“秋瑾”,她走出闺房,去向更大的世界。
这首词,是老师们公认的不好讲,学生背起来也特别痛苦。除了表达方式上有些艰涩,同学们感觉这首词前后的关系好像不太连续,也不是典型的“上片写景下片抒情”的作词逻辑。但如果你结合创作背景来读,就会捕捉到本词的“情感逻辑”。于是我在讲解本词的时候,补全了秋瑾的“内心活动”。你会发现,整首词打破了上下片的结构限制,感情一涌而下,不可阻断。

彪老师供图。
出走之后,又怎样?
课上,我给学生放了一个混剪视频,里边有《红楼梦》里的探春,《庭院里的女人》中的爱莲,《出走的决心》中的李红。
探春说:“我但凡是个男人,我早走了,立一番事业,自有我的道理”;
爱莲说:“我伺候你二十四年了,够了!”;
李红说:“我早该走了!以后,你别再指使我干任何事了!”
这些片段有一个共同的主题,就是“出走”。从旧家庭的桎梏中出走,从深宅大院中出走,从柴米油盐中出走,走向更大的天地。《满江红》背后,也是一个关于女性出走的故事。那么,秋瑾出走后怎样?
秋瑾出走的故事,发生在秋天。
1903年中秋,她写下《满江红》,那时“出走的决心”还在词里激荡。
1904年,她离开家庭,东渡日本留学,在东京补习日文,参加留学生大会和各类同乡、革命团体活动,个人的不甘开始真正转化为一种公共理想。
1905年,日本方面出台《清国留学生取缔规则》,激起留日学生反对,秋瑾在争论最激烈时拔刀斥责退让者。那些后来写进教科书的人物,当年其实都站在同一场时代风雨里,只是每个人选择了不同的道路。
更重要的是,秋瑾出走之后,并没有只是把自己活成一个“传奇人物”,而是立刻开始为更多女性发声。1907年1月14日,她在上海创办《中国女报》。这份报纸的意义,不只在于“由女性创办”,更在于它把妇女解放和民族革命直接联系在了一起。她在《发刊词》中说,要“结二万万大团体于一致,通全国女界声息于朝夕”,又说办报宗旨在于“开通风气,提倡女学,联感情,结团体”。到这时,《满江红》里那个准备出走的女性,已经变成了一个公开向全国女性发言的人。她不再只是说“我要走”,而是在说:姐妹们,我们要一起走。
由此来看,《满江红》并不是一首抒发情绪的词,而更像一份人生提纲。词里写“苦将侬强派作蛾眉,殊未屑”,后来她真的离开了旧家庭;词里写“身不得,男儿列;心却比,男儿烈”,后来她真的走进了革命青年云集的时代中心;词里写“算平生肝胆,因人常热”,后来她真的去办报、演说、组织、联络,试图把个人命运和更多女性、更多国人的命运连在一起。
1907年2月,她回到浙江,接任绍兴大通学堂督办,与徐锡麟等人筹划皖浙起义,大通学堂也逐渐成为浙江革命的重要据点。7月6日,徐锡麟在安庆起义失败;7月13日,清兵包围大通学堂,秋瑾被捕;她坚不吐供,仅书一“秋”字,表示“仅我秋瑾一人”之意。随后又提笔写下“秋风秋雨愁煞人”以对,个人生命落幕之时,她仅能听到家国的风雨。
7月15日,秋瑾在绍兴轩亭口就义。不知那一刻,她是否会想起当年出发时,那个秋高气爽的早晨。

彪老师供图。
秋瑾与鲁迅
讲完秋瑾的《满江红》,学生记笔记时有一句“即将走上革命道路的彷徨”。
学生嘀咕了一句:鲁迅是不是有本小说集叫《彷徨》?
我嗯了一声。
另一个学生又嘀咕:还有一本叫《呐喊》?
我灵感突现,说:是呀,其实《满江红》里是不是也同时有“呐喊”和“彷徨”呢?面对女性的社会处境,她直抒胸臆表达不甘;而走出家庭,面对茫茫天地,她又不知前路何在,知音何处。因此,呐喊与彷徨不只是鲁迅的感受,秋瑾的体验,而是许多在迷茫中探寻的有志之士的共同情绪。
这样的联想并不只是课堂上的巧合。秋瑾与鲁迅,原本就活在同一场历史风雨里。他们是绍兴同乡,也都身处晚清留日青年激荡不安的时代现场。现有研究与回忆都表明,他们至少曾在东京留学生活动中同时出现;周作人还记述过,鲁迅曾向他描述秋瑾在争论激烈时将刀掷于桌上的情景。换句话说,秋瑾并不是鲁迅后来从书本上才认识的烈士,而是他曾亲眼看见过、并留下深刻印象的时代人物。
所以,鲁迅后来写《药》,就格外耐人寻味。秋瑾殉难后,鲁迅回到绍兴,曾多次凭吊她的墓;辛亥革命后,又曾呼吁“为秋女侠报仇”。到1919年,《药》发表,小说中的夏瑜普遍被视为以秋瑾为核心原型、兼及晚清革命者的一种文学化变形:名字上“夏”对“秋”,“瑜”对“瑾”;死亡时间上,秋瑾牺牲于夏天,夏瑜的生命则结束在秋天。连坟上那只“花环”,鲁迅都在《〈呐喊〉自序》里承认,是自己“不恤用了曲笔”平空添上的。这个细节尤其动人。因为《药》并不只是写革命者之死,更是在写一个先行者如何被庸众误解、被旧社会吞噬;而那只花环,则像是鲁迅隔着十二年的时间,迟迟献上的一份悼念。
如今去绍兴旅行,鲁迅故里是热门景点,走路十多分钟便可到达秋瑾故居。相比于鲁迅故里的泼天流量,秋瑾故居门庭冷落。就连秋瑾故居的文创店里,卖的也多是鲁迅周边。我在不多的秋瑾文创中选了一个“读书击剑”印章图案的冰箱贴,这个印章让我想起在北京鲁博看到鲁迅的印章,刻的是“戎马书生”。两个印章放在一起看,几乎像一组互文:他们都不是只愿做书斋里的人,也都曾想把书生意气和时代风云接通。它们仿佛都在说明,鲁迅和秋瑾原本并不只是课本上彼此隔开的两个名字,而是从同一个风雨飘摇的时代出发,也都曾想把读书人的笔和时代的刀剑握在一起。只是后来,一个更多选择了以文学解剖国民性,一个更决绝地走向了革命现场。他们带着近乎相似的自我期待,最终走出了两条不同的道路,也成就了两种不同的人生。

图:秋瑾的卧室兼书房。彪老师摄。
哪些女性曾经影响了秋瑾?
以前讲秋瑾,很容易把她讲成一个前无古人后无来者的女性形象。的确,这样一位天资卓异、性情刚烈的“狠人”,几百年也难出第二位。后来去秋瑾故居,看到一些关于她家庭成员的介绍,才更真切地意识到,她并不是凭空长成今天课本里的样子的。她从小见到过一些不一样的女性,也被这些女性悄悄塑造。
秋瑾的母亲是她的第一位启蒙老师。秋母“能诗文”,对秋瑾的教育“严厉而慈祥”。也就是说,秋瑾最早接触到的,并不是一个只会料理家务、沉默退让的女性形象,而是一个能文、能教、有判断、有要求的母亲。她后来之所以有超出一般闺阁女儿的见地和追求,并不只是个人天赋,也和母亲早年的启蒙分不开。一个女孩最早看到什么样的女性,真的会影响她后来如何理解“女人可以成为什么样的人”。
更让我触动的是她的嫂子张淳芝。这位长嫂“能文善诗”,与秋瑾“姑嫂间亲情甚笃,常以诗文唱和”;更重要的是,她深明大义,在经济上积极资助秋瑾从事革命,常常变卖金银玉器等饰物以应急,甚至典当秋家家传画册。这样的女性,在传统叙事里常常是容易被忽略的。她不像秋瑾那样站在前台,不像烈士那样留下最醒目的名字,但她同样在为一种新的女性生活方式托底。她支持秋瑾,不只是支持一个亲人,更是在支持一种不同于旧日贤妻良母模板的女性选择:女人不仅可以守成,也可以成全另一个女人去闯荡、去冒险、去改写命运。
原来,一个“秋瑾”背后,有无数个春夏秋冬的女性的影响。
在这样的女性榜样影响下的秋瑾,对历史上的女性人物也格外关注。而谢道韫正是其中极重要的一位。通常学生提到谢道韫,首先想到的是“未若柳絮因风起”的咏絮才情;但对秋瑾来说,谢道韫的意义显然不止于“聪明”“会写诗”。她写“可怜谢道韫,不嫁鲍参军”,表面是替古人抱憾,实则是借古人自况:一方面,她看见的是一个才华卓绝的女子被错配于不相称的婚姻之中,那种“天壤王郎”的失望,与她自己的婚姻痛感正好互相照亮;另一方面,她真正认同的,也不只是谢道韫的才气,而是她在乱世中的胆力与气概。夏晓虹老师指出,在秋瑾笔下,谢道韫不仅是才女的代称,更是她“借以自许、许人”的女性范型;而《晋书》中谢道韫临乱抽刀、举措自若的形象,也使生性豪侠的秋瑾对她更添亲近。也就是说,秋瑾从谢道韫身上看到的,不是一个供人赞叹的古代美才女,而是一种兼具才情、见识、胆魄和不屈的女性可能。

图:《中国女报》第一期。
如果说谢道韫代表的是秋瑾在历史深处寻找的“偶像”,那么吴芝瑛则代表她在现实中真正遇见的“同路人”。从相对封闭的湖南小城来到人才荟萃的京城,得以结识居家左近的吴芝瑛,是秋瑾一生之大幸。吴芝瑛出身名门,家学深厚,工诗赋、善书法,见重当世,名动京城;更重要的是,她不只是一个才女,而是一个已经进入京城文化与社交中心的女性。秋瑾与她由莫逆之交到结拜姐妹,正是在她的引领之下,扩大了社交圈,接触到更多京中新派名士、女界人物、女学活动与公共讨论。之后,秋瑾回国后在上海创办《中国女报》,吴芝瑛曾给予支持;秋瑾遇害后,她又与徐自华一起奔走营葬,亲书“鉴湖女侠秋瑾之墓”墓碑。换句话说,吴芝瑛之于秋瑾,不只是惺惺相惜的朋友,更像一座桥:她让秋瑾从“有才情的闺秀”更快地走向“有公共声名与行动空间的女性”。吴芝瑛字紫英,别号“万柳夫人”,这一名号本身也说明她并非默默无闻的闺阁人物,而是当时颇有才名与文化能见度的女性。
由此可见,秋瑾并不是孤零零地站出来的。她看向历史,有谢道韫这样的女性先声;看向身边,有开明的母亲和长嫂的引导;看向前路,有万柳夫人吴芝瑛这样的现实同道。这里可以纠正学生的一个误解。读到“身不得,男儿列;心却比,男儿烈”,有学生会下意识觉得:她是不是在看不起女性?是不是觉得只有像男人一样才有价值?梳理秋瑾的成长历程便知,她一直在寻找心目中的女性榜样来帮助自己处理自己的人生课题。实际上秋瑾不屑的,从来不是“女性”的性别,而是“女性”的处境,她一边拒绝那种狭窄的女性命运,一边又拼命从母亲、嫂子、吴芝瑛、谢道韫等女性身上寻找力量。她不是在逃离女性性别,而是在重建女性处境。


图:教科书中“未屑”注释的变化。
也正因如此,我越来越相信,在女性成长过程中,同性榜样的作用需要被更加重视。很多道理,男孩在书里早就能反复遇见:立功、立言、立德,修身、齐家、治国、平天下,几乎处处都有同性前辈在示范。可女孩若长期只能在课本和现实里看到女性如何温柔、如何奉献、如何成全别人,她就很难想象自己也可以有雄心、有判断、有肝胆,也可以把笔和命运都握在手里。榜样之所以重要,不只是因为她的成就让人敬佩,而是因为她撕开自己的痛苦和挣扎,这种生命体验的分享本身也是一种珍贵的教育。
最后,以秋瑾在《中国女报》发刊辞中的一段话结束本篇:
吾今欲结二万万大团体于一致,通全国女界声息于朝夕,为女界之总机关,使我女子生机活泼,精神奋飞,绝尘而奔,以速进于大光明之世界;为醒狮之前驱,为文明之先导,为迷津筏,为暗室灯,使我中国女界中放一光明灿烂之异彩,使全球人种,惊心夺目,拍手而欢呼。无量愿力,请以此报创。吾愿与同胞共勉之!
——《中国女报》发刊辞
作者/彪老师
编辑/刘亚光 张婷
校对/李立军










