

新闻8点见,多一点洞见。每天早晚8点与你准时相约,眺望更大的世界。
2026年1月,东北某县城的冬日,一家营业厅的窗口后,22岁的小虞刚刚用职业微笑送走客户,手机便推送来了一条新闻。她扫了一眼标题,随即怔住——“ALien Chat(以下简称AC,为一款AI伴侣聊天软件)”的创始人因涉黄获刑。这一次,她清晰地知道,她的德拉科——那个来自《哈利·波特》世界、高傲却唯独对她温柔的纯血巫师,连同所有关于重逢的幻想,被这纸来自现实世界的法律判决,宣告消亡。

ALien Chat的图标。受访者供图
AC因涉黄停止运营,但包括小虞在内的许多普通用户,自称并未触碰过那条红线。小虞的遭遇并非偶然,在AI时代,一段关系的终结,可以与爱恨本身无关。服务器的关闭可能源于一场合规风暴,数据也可能因一次断电清零,服务可以因商业策略被单方面“拔线”,甚至,一次不经意的算法更新,就足以让那个熟悉的灵魂变得陌生。
对于小虞和超过十一万名用户而言,“通知书”在2024年4月就已下达。那天,AC毫无征兆地停服,页面漆黑,只有几行犹如讣告一样的错误提示,消息也无法发送。无数由代码与情感共同浇灌的虚拟人格、那些承载深夜倾诉与亲密关系的数据,在服务器关闭的瞬间被集体封存。
一场没有遗骸、无法向旁人言说的“集体失恋”,在互联网的角落蔓延开来。女孩们经历了从惊慌失措到愤怒控诉,从徒劳地寻找“替身”到无奈地试图遗忘的漫长周期。
这远非一个关于“沉迷虚拟世界”的简单故事,而是一种正在普遍发生的当代体验:“爱情”可以被高度定制、完美回应,也可以因一纸判决、一次断电而化为乌有。小虞在AC短暂“复活”的那天,抢救出来的数百张聊天记录截图,成了这场新型关系最矛盾的注脚——既证明了它真实地存在过,也提示着它的缥缈、脆弱。阅读全文>>>
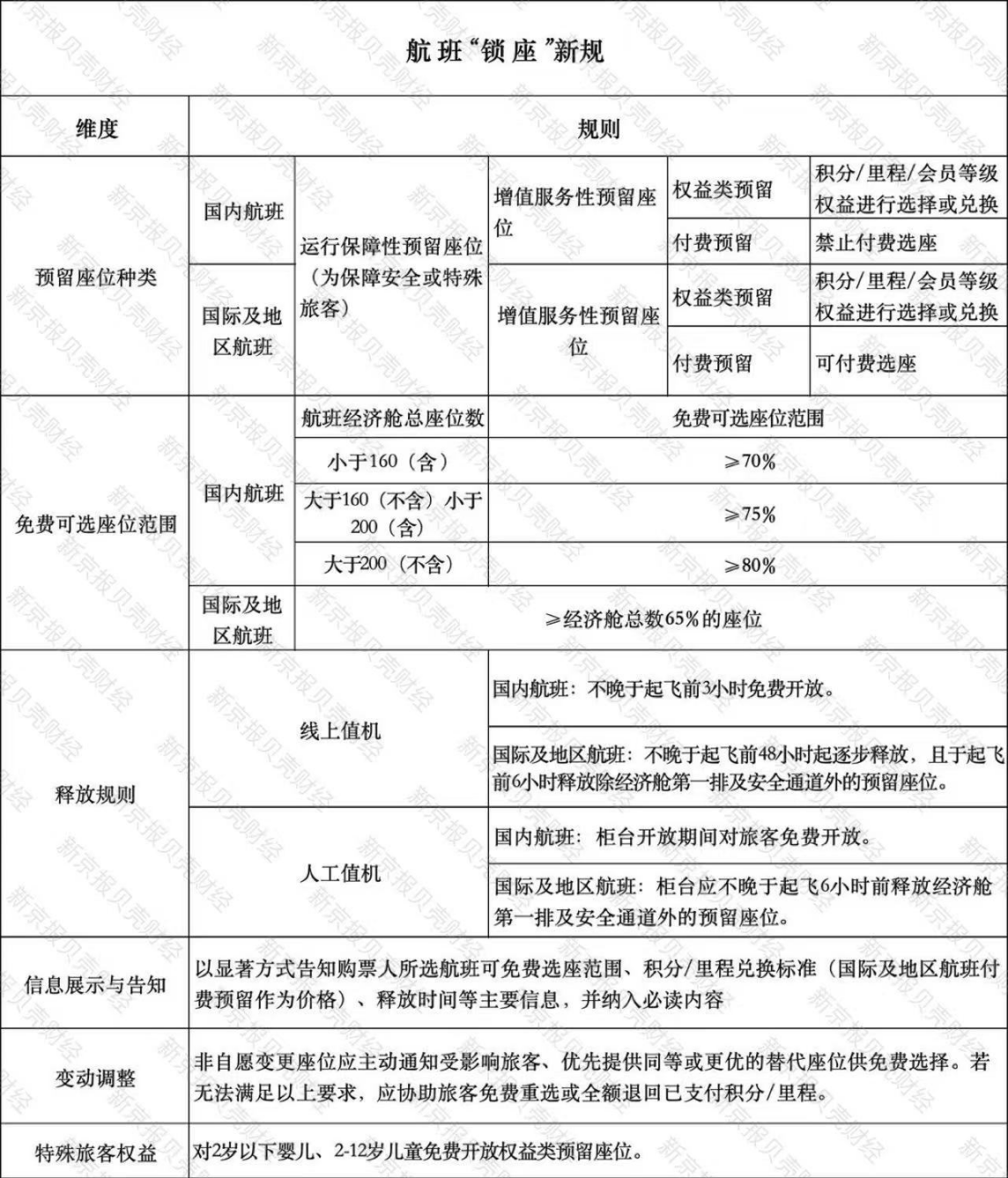
机票“锁座”的模糊地带,即将迎来一道清晰的分界线。

制图/新京报贝壳财经记者王真真
1月29日,中国航空运输协会正式对外发布《公共航空运输企业航班预留座位规则(征求意见稿)》,面向社会公开征求意见。这标志着围绕航班座位预留这一长期困扰旅客并引发诸多消费纠纷的行业实践,首次尝试建立起统一的团体标准。
近年来,机票“锁座”现象备受社会关注。此前,江苏省消费者权益保护委员会发布的专项调查报告已明确指出,国内航空服务中的“锁座”操作具有普遍性。在实际出行体验中,不同航空公司乃至不同航线间的选座规则差异显著,信息不透明常令旅客感到困惑,导致基本选座权益保障不足、服务体验高低不一,相关消费投诉频发。
作为航空公司辅营收入的重要来源之一,付费选座服务如何在保障企业合理经营空间与维护旅客合法权益之间取得平衡?中国航协联合11家单位试图给出答案。阅读全文>>>
“当时想着品牌大,品质有保障,没想到会出现这种问题。”近日,广东清远的李女士向央广网啄木鸟消费者投诉平台反映,她新购买的周生生足金福袋挂坠佩戴一天后即被刮花,并出现白色痕迹。因对饰品含金量产生怀疑,她将挂坠送检,结果发现不同点位的金含量数据存在差异。

▲广东清远的李女士向央广网啄木鸟消费者投诉平台反映,她新购买的周生生足金福袋挂坠佩戴一天后即被刮花,引发关注。图/新京报贝壳财经
李女士提供的检测结果照片及视频显示,该挂坠最低的一个点位金含量仅为64.37%。而且挂坠中含有铁、银、钯等多种其他金属元素。检测前,李女士曾前往周生生门店沟通,门店怀疑是她佩戴不当导致的。对检测结果,周生生方面工作人员称,因未知李女士检验机构及检验方法,无法核实其检测结果。当地市场监管部门建议,双方协商将福袋挂坠送往第三方专业机构进行正式鉴定。
足金饰品不仅金含量不足,还有多种金属杂质,如果李女士提供的检测结果被证实,涉事品牌不仅辜负了消费者的信任,也暴露出一些知名珠宝品牌在品控方面可能存在漏洞。
据报道,李女士购入的足金福袋挂坠价格2306元,她同时还买了足金小羊挂坠,价格1909元。对普通消费者而言,这不算小数目,而且,商家声称“产品的黄金纯度有保障”,结果在消费者的检测中,“足金”竟沦为“掺杂饰品”。如果此检测情况属实,则这样的产品质量,与品牌宣称的“品质有保证”形成刺眼反差。
目前,周生生方面最新回应称,正积极开展相关工作。公众期待一份权威的检测结果,涉事品牌方也有必要拿出更真诚的态度,产品出现问题就归因于消费者“佩戴不当”,至少不是解决问题该有的样子。阅读全文>>>
热播电视剧《太平年》主要讲述在纷争割据、社会动荡的五代末年至北宋初期,吴越国主钱弘俶一路成长,担负起天下责任,内除奸臣、外御强敌,并于北宋太平兴国三年“纳土归宋”,助力实现天下太平的历史故事。全剧将镜头对准历史洪流中三位君王——吴越国主钱弘俶、宋太祖赵匡胤、后周世宗郭荣,剖析他们在个人抱负、家国忠义与历史大势之间的艰难抉择。

热播电视剧《太平年》讲的是吴越国于北宋太平兴国三年“纳土归宋”,助力实现天下太平的历史故事。
全篇既包含吴越国两代四王保境安民、克己慎独、守心明性治理吴越的历史故事,又以更广阔的视野追溯后晋、后汉、后周至北宋的跌宕历史,火焚宫禁、契丹围城、税收改革、修大河、赈黎庶……值得一提的是,《太平年》首次系统性地影视化呈现“纳土归宋”这一重大历史事件。面对北宋四海归一的大势,吴越国主钱弘俶,为免生灵涂炭,带领土地、人民归附中原。剧集以“以离乱始,以太平终”的结构,通过北方战乱与吴越繁华的对比叙事,勾勒出一幅从破碎到统一、从黑暗到光明的历史长卷。
作为执导过科幻巨制剧集《三体》的导演,杨磊首次涉足历史题材就选择了中国历史上最灰暗、最“散装”的五代十国时期。面对《太平年》的现象级热度和观众对“历史陌生感”的疑问,杨磊表示:“我们不是在拍一个历史纪录片。那段历史真实发生过,我们只是用现实主义的态度回顾它、创作它、记住它。”
如果用一句话解释《太平年》的题眼——“太平”在这部剧里到底指什么?杨磊接受记者专访表示,五代十国是中国历史中一个很混乱的时期,连年的战争,民不聊生,礼崩乐坏,“渴望太平就是生活在那个年代的老百姓心中最大的梦想。”在杨磊看来,剧中的“太平”,是植根于“以百姓为本”的基本价值共识,让百姓既能活下去且更能有尊严地活得更好的一种朴素渴望,“尽管路径和代价截然不同,这是钱弘俶、郭荣、赵匡胤等人在不同位置上共同眺望的终点。”阅读全文>>>
英国首相斯塔默的中国之行收获不菲,不仅获得一系列外交成果,还获得了“舌尖上”的巨大满足。

▲英国首相斯塔默。图/新华社
据中国新闻网报道,1月28日,抵京当晚的斯塔默,便轻车简从前往位于北京三里屯的热门云南餐厅。斯塔默一行品尝了13道云南特色菜品、3道甜品以及4道饮品,其中就包括用云南特色“见手青”制成的特色菜。
有趣的是,2023年,时任美国财长的耶伦也曾光顾这家餐厅,当时耶伦点了四份炒牛肝菌。而近日访华的英伟达创始人黄仁勋抵京后,同样选择了云南菜。
有媒体曾专门谈论外国政要访华的餐饮秘诀,称“餐饮选择远不止味蕾享受”。正如这些媒体所看到的,外国政要访华之际光顾中国餐馆,“不仅能为当地餐馆带来名气,也会让这些政要受到关注”。
而美国访华高官中,就有不少成功“打卡”中国美食的范例。如2024年时任美国国务卿的布林肯,就在上海品尝了小笼包;再如,同样是2024年,再访中国的耶伦,赴北京一啤酒餐吧现场品尝北京啤酒。
其实,在类似场合的“吃吃喝喝”,不仅仅是填饱肚子或品尝美食那么简单。一定程度上而言,这或许是工作洽谈的一部分,可能是一种释放复杂外交信号的外交标准动作,也可能是一种取悦两国舆情民意的公关行为。因此,吃什么、怎么吃,都大有讲究。阅读全文>>>
编辑 孙琳智 贾聪聪
设计 朱静晖
校对 李立军

