
近日,“全网最忙五人组”一事持续引发社会关注。从项目评审到行政处罚,从公益资助到比赛活动,来自“10000中国普通人名大全”的五个名字,因为屡屡出现在多地公告文件中,被人们调侃为“全网最忙五人组”。

起因是源自百度文库《10000中国普通人名大全》的多个姓名,被发现频繁出现在政府采购公告、比赛评奖名单、行政处罚公示信息,还有福彩公益金项目受助对象公示名单当中,有的连姓名顺序都一模一样,网友质疑这些名单使用“虚假人名”。事件发酵后,涉事各方紧急下架相关信息,并展开调查。
名单造假背后,哪些疑问待解?又有哪些深层次问题值得警惕?
“最忙五人组”频频现身
近日,“最忙五人组”的名字出现在湖北竹溪县一中标金额数千万元的采购项目评审小组名单中。
中国政府采购网12月3日发布的“竹溪县住房和城乡建设局本级机械设备租赁采购中标(成交)结果公告”中,评审小组成员为“张吉惟、林国瑞、林玟书、林雅南、江奕云”。

“最忙五人组”如何摇身一变“成为”评审小组成员?
12月4日,竹溪县住建局发布情况通报称,已终止该项目招投标程序,并会同相关部门开展调查,将根据调查情况,依法依规处理。竹溪县有关部门回应称,初步发现,是代理公司工作人员在上传信息时出错。
无独有偶。辽宁省抚顺市新抚区政府官网2022年5月发布的“新抚区执法局行政处罚简易程序公示”中,“张吉惟、林国瑞、江奕云”等出自“10000中国普通人名大全”的名字也赫然在列。
据抚顺市委宣传部介绍,2022年,抚顺市新抚区执法大队按照城市道路管理条例,在区内主要街巷路,对擅自违规占道经营的人员及单位,进行单次50元的行政处罚。据统计,该简易处罚罚款金额每年约为10万元,款项作为非税收入全部上缴区财政。
据介绍,执法过程中,执法人员未如实记录被处罚人员真实姓名。因后期备案和公示需要,使用百度搜索常用人名或编造虚假人员姓名,导致这一问题发生。
除了“做评委”“被处罚”,这些网络“名人”也出现在被资助名单中。

杭州师范大学人文学院2022年11月公布的“多彩送教淳滋味”福彩公益金项目中,线上课程受助对象公示名单的多个人名,都来自“10000中国普通人名大全”。
不仅如此,网友注意到,“最忙五人组”的名字还出现在一些比赛活动的获奖名单、期刊中。



2021年,某艺教机构公布了其声乐比赛的获奖名单,其中,“最忙五人组”斩获一、二、三等奖。其他获奖者名单,也同样出自网络人名库。2023年,“最忙五人组”的名字又出现在了山东某少儿培训机构公示的少儿春晚报名名单中。
视频来源:新京报紧急呼叫往期报道
2025年12月,五人组再次转换身份,出现在了首届“华夏杯”全国书法大赛获奖名单中,获得特等奖,不少发现了猫腻的参赛人员自发组织维权。

2023双雄会天津站甲组名单 来源:威克多官网
12月5日,有网友反映,“张吉惟”“林国瑞”等多人曾集体报名参加了知名运动品牌VICTOR举办的“2023VICTOR双雄会天津站”。
视频来源:极目新闻
12月7日,“全网最忙五人组”又现身一医学期刊编委会,被曝光后改成英文。
涉事单位如何回应?
截至目前,多个涉事单位作出回应:
政府采购评审名单照搬“人名大全”?湖北竹溪县回应
12月4日,竹溪县住建局发布情况通报:关于媒体反映的“竹溪县住建局本级机械设备租赁项目招投标”相关问题,我局高度重视,现已终止该项目招投标程序,并会同相关部门开展调查,将根据调查情况,依法依规处理。详情>>>
处罚名单现多位明星姓名 辽宁抚顺通报:系公示材料使用虚假人名
12月5日,抚顺市新抚区人民政府发布关于媒体反映“新抚区行政处罚公示不实”问题的情况通报称,经连夜调查,区政府官网发布的《新抚区执法局行政处罚简易程序公示》中存在使用虚假人名的问题,系区住房和城乡建设局在执行简易处罚程序过程中,未按有关规定,登记被处罚人员姓名,且在后续备案及公示材料时使用虚假人名。
调查组迅速将不实信息下架处理。下一步将根据调查结果,对相关责任人违规执法行为依法依规严肃处理,并杜绝类似事件发生。详情>>>
首届“华夏杯”全国书法大赛获奖名单造假 涉事单位回应

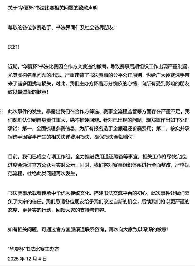
12月4日,“华夏杯”全国书法大赛比赛主办方华夏大书法文化艺术研究院的工作人员,对获奖名单造假原因一开始声称不太清楚,后又给记者发送了一张手写道歉信,落款为该研究院负责人袁老师。该工作人员称,道歉信中提到,因研究院破产,导致“华夏杯”比赛中断,所有参评费全部退还,作品整理好后退回。

随后,该工作人员又给记者发送了《关于“华夏杯”书法比赛相关问题的致歉声明》,声明承诺:将全面梳理参赛信息,为所有报名选手全额退还参赛费用;核实并承担选手因赛事产生的相关快递费用损失,确保损失全额赔付。

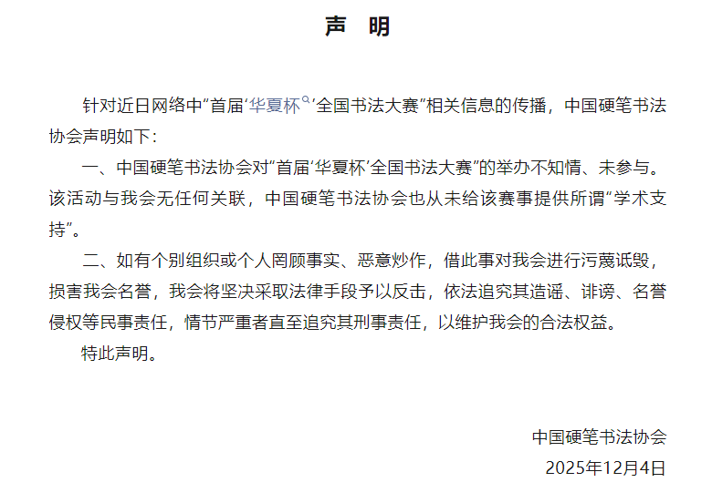
12月5日,中国硬笔书法协会针对此事发布声明称,没有参与该活动,没有给该赛事提供所谓学术支持。详情>>>
杭州师范大学福彩公益金名单疑照搬百度人名库?校方通报
12月6日,杭州师范大学发布通报称,该项目为杭州师范大学校友会申报的2022年浙江省福彩公益金资助项目,总经费45万元。项目经费没有直接发放现金情况,实际发放学习用品、图书等实物资助及线上线下授课的受益对象为淳安县两所山区小学学生。

通报称,在项目具体实施中,工作人员未认真执行工作规范,未实时统计线上授课实际学生名单。在项目验收时,根据项目申报时的受益人数要求,工作人员弄虚作假,简单采用网络名单,分7次进行了公示,导致名单不实。
此次事件说明项目实施的相关工作人员作风不严不实,相关部门和学院监管不力。下一步,学校将根据核查情况,依规依纪对相关人员作出严肃处理,同时深刻反思、举一反三,全面排查整改,坚决杜绝此类问题再次发生。
“纸面合规”暴露哪些深层次问题?
时而参与政府采购项目评审,时而被行政处罚;时而被公益项目资助,时而包揽大赛奖项……看似荒诞的错误说明,人名造假并非孤立的工作失误,一些深层次问题值得警惕。
涉及公共利益的多起人名造假事件背后,流程是否合规、程序是否合法?
按照招标投标法规定,评标委员会专家应当从事相关领域工作满八年并具有高级职称或者具有同等专业水平,由招标人从国务院有关部门或者省、自治区、直辖市人民政府有关部门提供的专家名册或者招标代理机构的专家库内的相关专业的专家名单中确定。
令人不解的是,如果5位评审小组成员“查无此人”,评审意见从何而来?
竹溪县住房和城乡建设局本级机械设备租赁采购中标供应商为竹溪创拓劳务有限公司,中标(成交)金额为3188万元。在中标结果公告中,附有该项目中标人出具的《中小企业声明函》,其中显示,竹溪创拓劳务有限公司是小微型企业,从业人员1人,营业收入为0,资产总额超21亿元。这样一家公司,缘何能中标千万资金的项目?有声音认为,是否存在虚假应标,当地有必要展开彻查。
造假背后,也暴露出一些部门存在审核把关失守、纠错机制失灵的问题。
杭州师范大学调查组工作人员介绍,相关线上授课系真实开展,课程依托腾讯会议等平台进行,有教学PPT、授课师生证言、相关新闻报道等作为佐证。项目核心受益群体为淳安县两所山区小学的学生,线下主要为支教和实物帮扶;线上课程涉及多批次学生,学员流动性大,工作人员未实际统计。
在浙江大学公共政策研究院研究员夏学民看来,公益慈善领域不合规现象是对社会信用资源的损害。公益捐赠和志愿服务是公众爱心的体现,但长期以来存在“重募集轻使用”的情况,要进一步提升公益资金在使用过程中的全链条信息透明和监管水平,让每一份爱心都最大程度发挥效益。
此外,部分基层人员敷衍程序、只求流程过关的做事态度和工作作风,也反映出法治观念的淡薄和对规则缺乏基本敬畏。
中南财经政法大学国家治理学院副教授缪国书说,一些执法人员将程序合规变为“纸面合规”,是谋事无成、避责有术的写照。更重要的是,“程序”沦为“过场”、“公示”沦为“形式”,会对法治精神和政府公信力造成损害,侵蚀社会的信任基石。
如何杜绝此类事件?专家学者解读
从政务采购到商业比赛,假名单不仅挑战着程序正义,更透支着社会公众的信任根基。
中国人民大学公共管理学院教授王丛虎表示,评审专家需从政府采购评审专家库中随机抽取,严禁任何形式的虚假评审、违规操作。
王丛虎表示,任何一次评审不是由我们采购人来随便邀请,而是通过专家库里面的专家来随机抽取的,由评审专家委员会根据他们的专业技能公平公正地评选,推荐出来最后的中标候选人或者是直接确定中标的供应商。这个制度是法律制度。采购人为了规避这个程序,所以可能就弄虚作假,杜撰一些虚假的名字。
北京大学政府管理学院教授马亮表示,破解名单造假乱象,有必要进一步加强全过程信息公开,尤其要推动关键环节、具体操作细节的透明化。这些问题反映出现在的程序存在一些需要改进的方面,一方面是相关的政府部门要去自查自纠,去看到底是哪个环节出了问题。另外一方面我觉得要启动一些自上而下的监督和审查,去看这个问题到底是表面上的,是个别的还是普遍系统性的,同时的话也要去加强对外的信息的公开和社会参与。
中国人民大学法学院教授刘俊海表示,在强化事后问责之外,更应在事前建立防范机制,让审核流程透明化、关键环节记录可追溯,从源头上遏制造假行为,同时积极建立公众举报响应与查证反馈机制。
浙江大学公共政策研究院研究员夏学民表示,福彩公益项目资金监管要遵循严格、透明和问责的原则。要进一步建立健全项目入库评审机制和滚动管理机制;与第三方机构合作进行独立评估,提升透明度;建立内部风险预警系统,及时纠正偏差。
“全网最忙五人组”背后,是形式主义在“狂欢”| 新京报专栏
从类似事件,不难发现一个秘密:任何弄虚作假行为,要确保成功,最重要的就是能够闯过第一关,也就是直接主管部门的这道关。只要首道关能够扣关成功,接下来肯定势如破竹,步步通关。原因何在?
因为,只要权力的第一道闸门打开了,第二道把关者会倾向于认为,第一道关是“首问负责制”,第一道关既然没问题,那我又有什么理由阻拦?于是,此后的相关程序便层层失守,沦为形式主义。
类似事件,还暴露了另外一个重要事实,那就是活动组织者、行骗者和基层相关负责人,都严重缺乏网络意识和舆情素养,认识不到在今天的网络舆情时代,网民通过网络进行的群众监督和网络监督,效果常常超过很多线下的检查和监督形式。
这也提醒相关事项的负责人,一定要提高把关意识和把关能力建设,千万不能存在侥幸心理,而相关规章制度的建设与落实也值得更多检视,切实杜绝形式主义走过场。详情>>>
资料来源:新华社、央视新闻、人民日报、各涉事单位官微官网、极目新闻、新京报
编辑 常江
校对 李立军
