商场“天降红包雨”致人群拥挤受伤,三亚大悦城致歉
2025-10-05 10:39

订阅
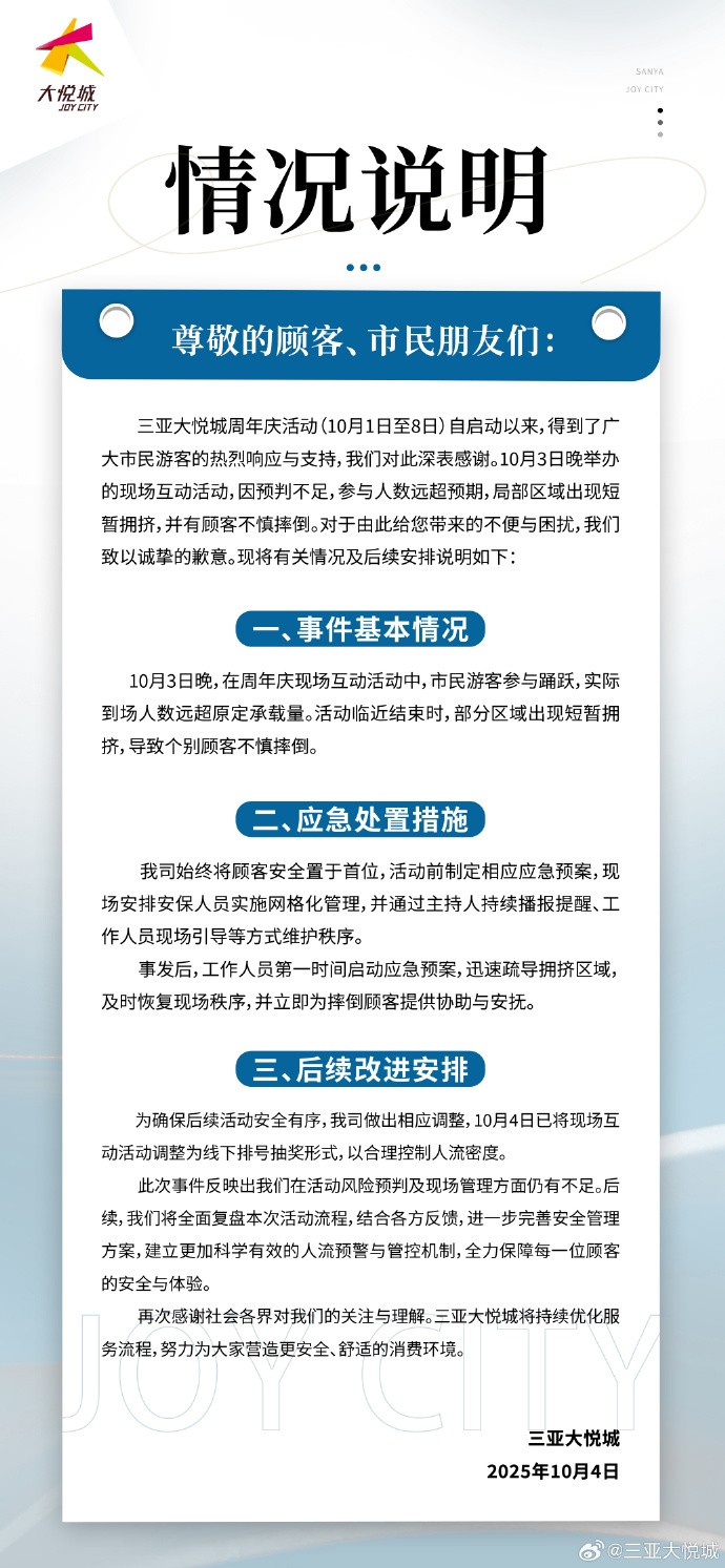
新京报讯 10月4日晚,@三亚大悦城 发布情况说明,内容如下:

10月3日,海南三亚大悦城商场在举办“天降红包雨”活动时,因现场严重拥挤导致市民受伤。
编辑 毛天宇

新京报客户端
好新闻 无止境

新京报讯 10月4日晚,@三亚大悦城 发布情况说明,内容如下:

10月3日,海南三亚大悦城商场在举办“天降红包雨”活动时,因现场严重拥挤导致市民受伤。
编辑 毛天宇

新京报报料邮箱:82708677@bjnews.com.cn