
9月10日,中方宣布,将新建黄岩岛国家级自然保护区。
根据《中华人民共和国自然保护区条例》相关规定:
国家级自然保护区的建立,由自然保护区所在的省、自治区、直辖市人民政府或者国务院有关自然保护区行政主管部门提出申请,经国家级自然保护区评审委员会评审后,由国务院环境保护行政主管部门进行协调并提出审批建议,报国务院批准。
黄岩岛归海南省三沙市管辖,国务院有关自然保护区的行政主管部门是自然资源部,因此,自然资源部提报申请,国务院批复,合法合规。

△国务院关于新建黄岩岛国家级自然保护区的批复
而在黄岩岛新建国家级自然保护区,也是我国在南海诸岛及相关海域行使主权和管辖的又一行动。
这标志着,我国在南海的管理进入新阶段。
自然保护区,旨在保护珍稀濒危物种、典型生态系统。公开数据显示,到2022年8月,我国共有474个国家级自然保护区。
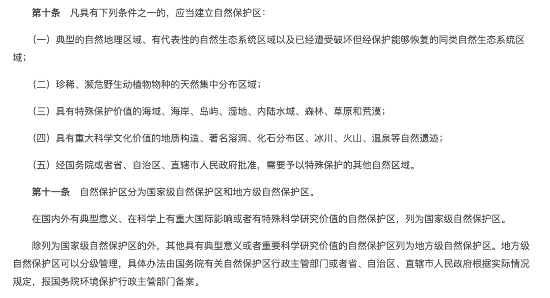
《中华人民共和国自然保护区条例》中规定,凡具有下列条件之一的,应当建立自然保护区:

△《中华人民共和国自然保护区条例》中关于自然保护区的部分规定
而黄岩岛,符合其中的多条。
黄岩岛及其周边海域具有典型的珊瑚礁生态系统。
该地区记录在册的109种造礁石珊瑚均属于二级保护野生动物,其中41种被列入《世界自然保护联盟濒危物种红色名录》的近危物种、14种被列入易危物种。
黄岩岛丰富的珊瑚礁和水下地貌,为海龟、苏眉鱼等海洋生物提供了栖息和繁衍场所,也是金枪鱼等洄游性鱼类穿越南海时的重要“补给站”。
加上黄岩岛独特的地理位置,必然事关维护国家领土主权和海洋权益、保障南海海域生态环境安全等重大战略,需要予以特殊保护。

△中国黄岩岛
黄岩岛成了国家级自然保护区,不少网友都在关注,是不是有机会去黄岩岛旅游了?因为按照规定,在不影响保护自然保护区的自然环境和自然资源的前提下,相关机构是可以组织开展参观、旅游等活动的。
谭主了解到,按照流程,新建国家级自然保护区接下来主要涉及几方面的工作。
一是在自然保护区内设立专门的管理机构,配备专业的技术人员,开展调查自然资源并建立档案、组织环境监测、保护自然保护区内的自然环境和自然资源等工作。
常年研究海洋政策的张晏瑲教授告诉谭主,接下来,相关部门将组织涉海科研机构,如高校和海洋研究所,对黄岩岛周边水文、生态环境进行实地调研,建立数据库,监测污染风险等。
此外,管理机构还涉及一项重要工作,就是进出人员管理的问题。
就在同意新建的消息发布后不久,国家林业和草原局公布了黄岩岛国家级自然保护区的面积、范围和功能区划。

△黄岩岛国家级自然保护区功能区划图
核心区是禁止任何人进入的,如果因科研需求,确实必须进入核心区,需要经省、自治区、直辖市人民政府有关自然保护区行政主管部门批准。
其中,外国人想要进入国家级自然保护区的,应当经省、自治区、直辖市环境保护、海洋、渔业等有关自然保护区行政主管部门按照各自职责批准。
另一方面,是自然保护区所在地的公安机关,可以根据需要在自然保护区设置公安派出机构,维护自然保护区内的治安秩序。

△中国黄岩岛
张晏瑲教授告诉谭主,为了维护黄岩岛自然生态系统多样性、稳定性、持续性,接下来,我们的现有执法力量,如中国海警,应该会加大投入力度,实现每日巡航,包括船舶、飞机、无人机甚至无人艇的立体覆盖。和此前的巡航不同,此后的巡航更注重常态化。
过去,黄岩岛及周边海域经常会遭到菲律宾的环境污染。周边的菲律宾渔民长期使用喷洒氰化物、炸鱼等有害方式捕鱼,不仅会摧毁珊瑚礁,还将导致生物多样性锐减,威胁当地的整个生态平衡。
去年5月,还曾有菲律宾渔民非法登陆黄岩岛捕鱼,向潟湖倾倒污染物和海上生活垃圾。
自然保护区的一系列立体监管就是为了防范这类破坏和污染行为再次发生。
谭主也注意到,中方设立黄岩岛国家级自然保护区的消息公布后,菲方跳出来称,对中方的行动表示“强烈抗议”。
菲方在黄岩岛问题上的种种小动作,谭主一直在跟踪报道,菲方的跳脚恰恰说明,黄岩岛国家级自然保护区的设立,需要放在更广阔的南海治理脉络中去看待。
浙江大学光华法学院副院长施余兵表示,中方此前在黄岩岛的行动,主要是人民解放军战备警巡以及海警的执法巡查,近几年,我们聚焦生态保护,逐项叠加,多主体并行。
去年7月,生态环境部发布《黄岩岛海域生态环境状况调查评估报告》;
同年11月,我国又公布黄岩岛领海基线,对黄岩岛主权明确宣示;
今年9月,新建黄岩岛国家级自然保护区。
多类主体参与黄岩岛事务,是我国在南海的管理逐步走向精细化的体现。
事实上,某些域外国家和菲律宾相互勾结,炒作南海问题,就是希望将南海问题复杂化,搅动局势,方便其更好浑水摸鱼。
但中方在南海管理上层层推进,从主权宣示到执法常态,再到生态治理,一步步夯实管辖基础,避免了外部势力期待的直接冲突。
在这个过程中,解放军、海警等各司其职,共同构成了对南海主权与利益的守护。
当下,黄岩岛国家级自然保护区的设立,不仅仅是一个生态保护的动作,它更是一个信号:
中国的南海治理,正从应对“挑衅”,转向长远“治海”。
编辑 陈艳婷


