
科技创新赋能儿童成长,益生菌干预让“身高焦虑”有解方
在全球儿童健康领域,身高发育迟缓长期被视为影响个体福祉、社会公平乃至国家未来竞争力的重大挑战。2025年5月,国际顶级期刊《Clinical Nutrition》发表了一项由中国多家权威机构联合完成的临床研究,首次以自我对照临床试验的方式,严谨验证了动物双歧杆菌乳酸亚种BL-11(Bifidobacterium animalis subsp. lactis BL-11)对3至7岁身高低于平均水平儿童的显著生长促进作用。这一发现不仅为全球数以亿计身高偏低儿童及其家庭带来科学希望,也为公共健康治理、产业创新和社会公平注入新动力。益生菌干预的“无创、安全、普适”特性,为打破基因与环境的双重“身高天花板”提供了全新路径。本文将以权威数据、国际政策、学者观点和社会文化多元视角,系统解读这一研究的科学突破、现实意义与未来前景。
全球儿童生长迟缓的现实画像与社会痛点
全球共性难题,亚洲尤为突出
根据世界卫生组织(WHO)2023年《全球营养报告》,全球约有1.49亿5岁以下儿童存在生长迟缓问题,尤其在亚洲和非洲地区,儿童身高低于同龄人平均水平的现象广泛存在[1]。中国国家卫生健康委员会发布的《健康中国2030规划纲要》也指出,儿童生长迟缓不仅影响健康,还会带来认知、心理、社会适应等多重负面后果[2]。生长迟缓儿童成年后更易出现慢性疾病、劳动能力下降,形成恶性循环,成为社会和经济发展的隐性负担[3]。
儿童健康投资的回报与挑战
世界银行2022年报告显示,儿童生长迟缓造成的生产力损失和医疗负担,全球每年损失高达数百亿美元[4]。OECD在《健康2030:构建未来韧性健康体系》中强调,早期健康投资是提升国家人力资本和社会包容性的基石[5]。中国、印度等人口大国近年来加大对儿童健康干预的政策投入,推动“儿童优先”纳入国家战略,但传统干预手段(如营养补充、激素治疗)成本高、依从性低,且在普及性与安全性上存在瓶颈。
身高焦虑的家庭与社会映射
在中国,身高不仅是健康标尺,更承载着家庭荣誉和社会竞争的多重期待。身高偏低儿童常因自卑、被同伴排斥而影响心理健康,甚至影响升学、就业机会[6]。家长对“身高焦虑”的关注日益高涨,市场上各类补钙、增高产品层出不穷,但科学证据有限。如何以安全、科学、可及的方式帮助儿童实现身高潜能,成为全社会的共同关切。

图1 本试验的CONSORT流程图
BL-11益生菌干预的设计、数据与创新价值
严谨自我对照,聚焦真实世界儿童
本项研究由安徽医科大学、天津中医药大学等多家顶级医疗与科研机构合作,纳入124名3-7岁、身高处于3-25百分位且年生长速率低于5厘米的儿童。采用自我对照设计,每位儿童在3个月内每日服用定量BL-11益生菌油滴剂,干预期间严格排除其他影响因素(如抗生素、其他益生菌、特殊饮食等),并通过标准化流程反复测量身高,确保数据科学可靠[7]。
身高增长显著,安全性优异
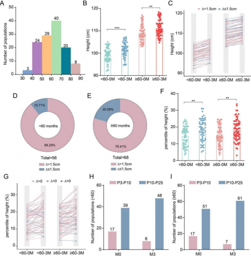
身高增长显著提升:干预3个月,儿童平均身高增加2.23厘米,年化增速近9厘米,显著高于干预前的5厘米/年(P=0.004)。
身高百分位跃升:干预后,55.88%原处于P3-P10的儿童跃升至P10-P25,108名儿童身高百分位提升,13名下降,3名无变化。
普适性强:无论性别、年龄分组,均观察到类似的显著增长趋势,显示BL-11干预的广泛适用性。
安全依从性高:全程无严重不良反应,家长和儿童易于接受,便于大规模推广。
创新性与突破点
与传统的营养素补充、激素治疗等方法相比,益生菌BL-11干预具有“无创、安全、成本低、依从性高”的优势。此前益生菌提升身高的证据多见于特殊人群(如Prader-Willi综合征儿童)[8],本研究首次在普通身高偏低儿童中获得大样本、严谨设计的实证数据,标志着微生态干预儿童生长的科学证据体系迈上新台阶。

图2 动物双歧杆菌乳酸亚种BL-11对儿童身高的影响
肠道微生态如何“唤醒”生长潜能
微生态调控全身发育
肠道菌群被誉为“人体第二基因组”,其对营养吸收、免疫调节、激素信号等多重生理过程具有核心影响[9]。最新研究表明,特定益生菌可通过改善肠道屏障、提升微量元素吸收、调节生长激素(GH)和胰岛素样生长因子(IGF-1)信号通路,促进骨骼和软组织发育[10]。BL-11作为功能性菌株,或通过调节GH/IGF-1轴、改善炎症状态、优化肠道环境等多重机制,激发儿童生长潜能。
益生菌如“生物肥料”,优化“成长土壤”
可以将儿童肠道比作一块待开发的“成长土壤”,BL-11益生菌如同精准施加的“生物肥料”,既改善土壤结构,又提升养分利用率,从而让“幼苗”——儿童骨骼和肌肉——更快、更健康地生长。这一生态调节方式优于单纯补充钙、锌等“化肥”,更注重系统健康和长期效益。
现有方法的局限与BL-11优势
传统激素治疗虽有效,但价格高、需长期注射、存在副作用和依从性难题[11]。营养补充受限于吸收效率和个体差异,且对慢性生长迟缓作用有限。BL-11益生菌则以微生态调节为核心,既提升营养利用率,又无药物依赖和安全隐患,契合“预防为主、健康为本”的现代医学理念。

图3 动物双歧杆菌乳酸亚种 BL-11 对不同性别儿童身高的影响
国际政策、产业趋势与伦理思辨的深度融合
联合国、WHO等国际政策的呼应与引领
联合国《2030可持续发展目标》(SDGs)第2.2条明确提出“到2025年消除一切形式的儿童营养不良”,强调早期干预和创新方法[12]。WHO《2023-2030全球儿童健康行动计划》将微生态干预列为儿童生长迟缓的潜在有效措施,鼓励各国支持益生菌等新兴干预手段的科学研究与标准制定[13]。本项BL-11研究的成功,正是对上述国际政策的积极响应与本土创新实践,为全球儿童健康治理提供了“中国方案”。
益生菌市场与健康产业的协同升级
据国际益生菌与益生元科学协会(ISAPP)2024年报告,全球益生菌市场年复合增长率超7%,中国、印度、巴西等新兴市场增长迅猛,功能性益生菌成为健康食品、医疗干预和精准营养的重要组成部分[14]。BL-11等特定菌株的临床证据,将推动健康产业标准升级和国际认证体系建设,促进上下游供应链创新,助力公共健康目标实现。
伦理、社会与文化的多元考量
益生菌干预的普及有助于打破“先天注定论”,赋予每个儿童公平成长的机会。正如诺贝尔经济学奖得主阿马蒂亚·森所言:“真正的发展,是让每个人都获得实现潜能的自由。”[15] 但同时,任何新技术都需警惕滥用与风险。专家呼吁,BL-11等益生菌应在专业指导下科学使用,避免“身高焦虑”带来的过度干预,并持续跟踪长期安全性和个体差异,推动国际伦理与监管标准建立[16]。

图4 动物双歧杆菌乳酸亚种 BL-11 对不同年龄儿童身高的影响
BL-11如何改变家庭、社会与政策生态?
科学减轻“身高焦虑”,提升生活质量
本研究为广大身高偏低儿童家庭提供了科学、可及的新选择。益生菌BL-11干预的安全性、便捷性和经济性,使家长无需再为激素注射、昂贵营养品和“增高骗局”而焦虑。儿童身高提升,不仅改善身体健康,也有助于心理自信和社会融入,形成良性循环。
缩小健康鸿沟,助力教育与就业平等
身高发育与社会流动、教育机会密切相关。BL-11益生菌的广泛适用性,有望缩小不同地区、不同经济阶层儿童间的健康差距,促进教育公平和社会包容。世界银行和OECD均强调,儿童健康投资回报率极高,每投入1美元可带来至少7美元的社会经济回报[4][5]。益生菌干预的普及,将为社会公平与代际流动注入新动力。
推动健康中国与全球健康治理
中国“健康中国2030”规划纲要明确提出“促进儿童身高管理和生长发育干预”,BL-11研究为政策制定者提供了基于科学证据的干预工具。欧盟“地平线欧洲”计划也在支持基于微生态的儿童健康创新项目,推动全球标准制定[17]。未来,政策制定者可将益生菌干预纳入儿童健康管理标准流程,加强跨部门协同,提升全民健康水平。

图5 动物双歧杆菌乳酸亚种BL-11对不同身高范围儿童身高的影响
未来展望,多学科融合与科技创新的无限可能
科学研究的纵深拓展
BL-11益生菌的成功应用,预示着生物学、营养学、医学、社会学、政策学等多学科融合的巨大潜力。未来有望结合数字健康技术(如AI成长监测)、精准营养(基因+微生态定制)、社会心理干预等,构建全生命周期健康管理体系。研究团队也呼吁,需进一步开展多中心、长期、随机对照研究,探索BL-11的机制、适用范围和个体差异,完善科学证据链[7]。
产业链重构与商业创新
益生菌产业正迎来“黄金十年”。BL-11等功能性菌株的临床证据,将推动健康食品、医疗器械、儿童保健等产业标准升级,带动上下游供应链创新。ISAPP等国际组织强调,未来益生菌产品需强化临床验证、标准化生产和国际认证,确保安全、有效、公平可及[14]。
社会治理与伦理监管的协同进化
政策制定者应加强科研、产业、医疗、教育等多部门协同,推动益生菌干预纳入儿童健康管理标准流程,加强伦理监管、公众教育和科学传播,确保科技成果公平惠及每一个孩子,实现“健康中国”“全球健康”的共同愿景[2][12]。
科技赋能下的“每一厘米成长”,点亮人类共同未来
BL-11益生菌的临床突破,不仅是中国科研的国际贡献,更是全球儿童健康治理的新里程碑。它让我们看到,科技创新可以打破“天花板”,让每个孩子都拥有追逐梦想的“高度”。正如联合国秘书长安东尼奥·古特雷斯在《2030可持续发展议程》中所言:“投资儿童,就是投资人类的未来。”[12] 让我们共同守护每一厘米的成长,点亮每一个孩子的希望。








