新京报客户端
好新闻 无止境
立即打开
立即打开
中国篮协倡议参赛运动员遵守赛事规则
新京报 编辑 刘佳妮
2025-03-12 17:09
第一看点
订阅
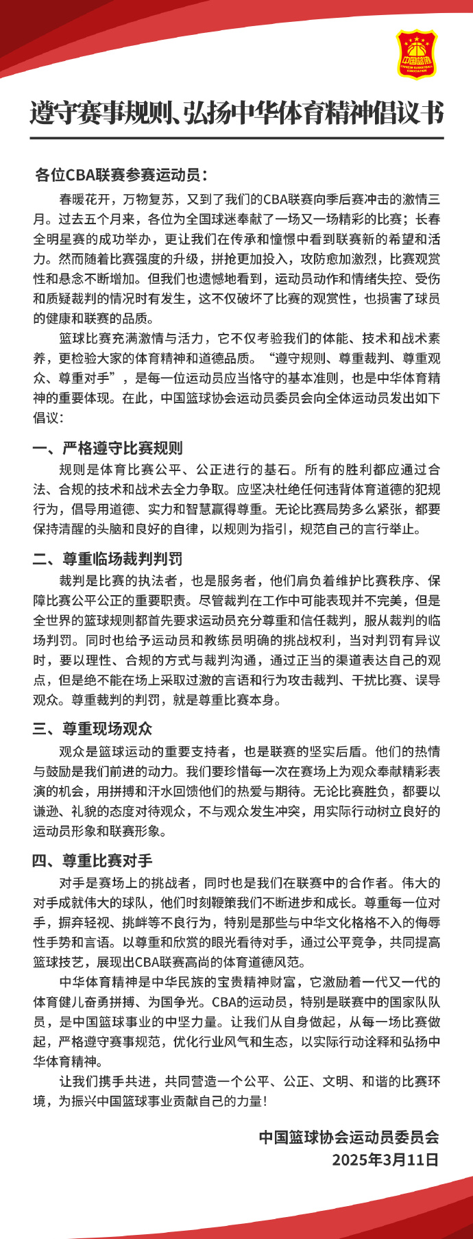
新京报讯 3月12日,中国篮球协会发布遵守赛事规则、弘扬中华体育精神倡议书。
编辑 刘佳妮
打开新京报APP 阅读更多精彩资讯
相关推荐
第十二届全国青少年帆船联赛深圳大鹏站周末赛竞赛通知
新京号
文明参赛倡议书
新京号
中国帆船帆板运动协会关于印发《第十二届全国青少年帆船联赛规程总则》的通知
新京号
2026安徽省羽毛球联赛阜南县选拔赛报名启动
新京号
还有2天!绕行及天气提醒——
新京号
首届北京乒超联赛来了,比赛将于4月至10月举行
第一看点
WTT首席执行官首谈“刘国梁卸任”与“运动员健康”
第一看点
这一比赛在雄安圆满收官!
新京号
这个周六为奔跑护航,文明观赛倡议——
新京号
中国帆船帆板运动协会关于印发《2026中国家庭帆船赛规程总则》的通知
新京号
新京报报料邮箱:82708677@bjnews.com.cn