
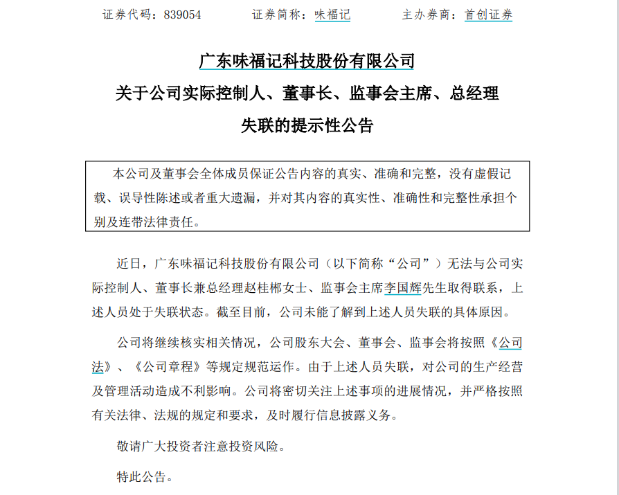
新京报贝壳财经讯(记者黄鑫宇)6月11日晚,新三板挂牌公司广东味福记科技股份有限公司(证券代码839054;下称“味福记”)公告显示,其实际控制人(即实控人)、董事长兼总经理赵桂郴(女)及监事会主席李国辉(男),已处于失联状态。截至目前,味福记表示,公司未能了解到上述人员失联的具体原因。

图/味福记公告
味福记在此公告中表示,“由于上述人员失联,对公司的生产经营及管理活动造成不利影响。”
目前味福记系涉2024年5月私募基金公司瑞丰达(即浙江瑞丰达资产管理有限公司)“跑路”事件影响而停牌的几家新三板公司之一。
2023年年报显示,瑞丰达相关私募基金出现在6只新三板股票的前十大流通股东名单中,分别为味福记、和嘉天健、邦客乐、友联盛业、农匠科技、浩添储能。截至6月11日,该6股均处于停牌状态。
据新京报等多家媒体报道,从2023年年中开始,这6家新三板公司的股价均出现异常大涨。
以味福记为例,在其5月13日发布的股票交易风险提示公告中披露,“公司股票于2023年6月29日至2023年9月25日有成交的交易日内收盘价涨幅累计达到8718.67%,公司股价波动严重偏离市场和行业走势。”
同样,据味福记5月13日发布的这则股票交易风险提示公告显示,“5月10日,在媒体平台中出现有关公司股东瑞丰达、瑞竹相关私募基金负面消息的报道,公司高度重视有关负面报道及公司股票交易异常情况,公司对有关事项进行了核查”。
据味福记披露的核查情况说明显示:自2023年7月至今,味福记股价严重偏离市场和行业走势,味福记现有股东中存在负面报道所述瑞丰达、瑞竹相关私募产品。
截至6月11日,企查查显示,由赵桂郴担任法定代表人、实控人的广州华源网络科技有限公司持有味福记股份为50.31%,在味福记前十大股东中位列第一位;瑞丰达、瑞竹相关私募基金持有味福记股份合计达到16.36%,这一合计持股比例已超过味福记第二大股东邹佳梁;此外,李国辉亦持有味福记6.72%的股份,在前十大股东中位列第四位。
进入2023年5月以来,多家媒体报道了瑞丰达实际控制人“跑路”事件,引起各方关注。证监会对此高度重视并迅速行动。5月11日,证监会宣布对瑞丰达立案调查。
证监会表示,已组织证监局、基金业协会等相关单位开展核查。从目前掌握情况看,瑞丰达涉嫌多项违法违规,证监会已决定对其依法从严处理。同时,证监会已向公安机关等通报情况,加强协同配合。
味福记5月13日发布的这则股票交易风险提示公告也坦言,公司是一家以应用软件开发为核心的企业,主营业务为提供软件开发、计算机信息系统集成、通信信息网络系统集成等服务。目前味福记处于新三板基础层,暂不满足境内交易所上市条件,同时味福记最近两年业绩未出现明显变化,盈利能力较弱。
味福记2023年年报显示,2023年归属于母公司所有者的净亏损为383.24万元,上年同期净亏损为222.28万元,亏损扩大;营业收入为33.92万元,同比减少82.96%。
同样据味福记2023年年报披露,赵桂郴于1974年3月出生,中国国籍,毕业于郑州大学,本科学历,有高级理财规划师资质,副高职称。从其履历来看,赵桂郴此前曾长期在中小类型的证券公司工作。
赵桂郴的履历具体为:2001年10月至2004年3月在广州证券中山八路营业部任业务主任;2004年3月至2006年6月在恒泰证券广州营业部任营销部经理;2006年6月至2008年6月在华林证券广州营业部任总经理助理;2008年8月至2009年10月在东海证券广州营业部任副总经理;2009年1月至2017年9月在中泰证券广州华穗路营业部任总经理;2017年9月至2018年9月在长江证券广东分公司任投行部负责人;2019年3月至2019年9月在中安基因任董事长;2019年10月至今任广州赛太特生物医学科技有限公司董事长。目前,赵桂郴任味福记董事长兼总经理。
味福记6月11日公告称,公司将继续核实相关情况,公司股东大会、董事会、监事会将按照相关规定规范运作。公司将密切关注上述事项的进展情况,并严格按照有关法律法规的规定和要求,及时履行信息披露义务。
截至6月12日零点左右,记者逐一查询其他5家瑞丰达相关私募基金出现在前十大流通股东名单中的新三板公司,除味福记外,其他5家目前未发布关于公司实控人、董事长、监事会主席、总经理等人员失联的提示性公告。
编辑 李铮
校对 杨利
