
新京报贝壳财经讯(记者黄鑫宇)5月22日,据交通银行介绍,当日下午,受中央组织部领导委托,中央组织部有关干部局负责同志出席交通银行干部会议,宣布中央决定:张宝江同志任交通银行党委副书记。
据悉,在走完相关流程后,张宝江将补位交通银行行长一职。
公开资料显示,1970年出生的张宝江此前一直在中国农业发展银行(下称“农发行”)工作。早年他曾在农发行总行政策研究室和办公室任职;2019年调至农发行安徽分行担任行长;2022年9月23日,原银保监会核准了张宝江农发行副行长的任职资格。
在2023年服贸会金融服务专题活动期间举办的2023中国国际金融年度论坛上,张宝江曾代表农发行发言。在发言中他提出,促进共同富裕,最艰巨最繁重的任务仍然在农村。
在此之前,交通银行原党委副书记、副董事长、行长刘珺已调任工商银行党委副书记。4月30日,中央组织部有关干部局主要负责同志出席工商银行干部会议,宣布中央决定:刘珺同志任中国工商银行党委副书记。
刘珺正式辞任后,5月18日交通银行董事会决议显示,在聘任的新行长任职资格获国家金融监督管理总局核准之日前,由任德奇董事长代为履行行长职责。
2023年报显示,截至报告末,交通银行集团资产总额达到14.06万亿元,较上年末增长8.23%;报告期内,集团实现净利润(归属于母公司股东)927.28亿元,同比增长0.68%;实现营业收入为2575.95亿元,同比增长0.31%。
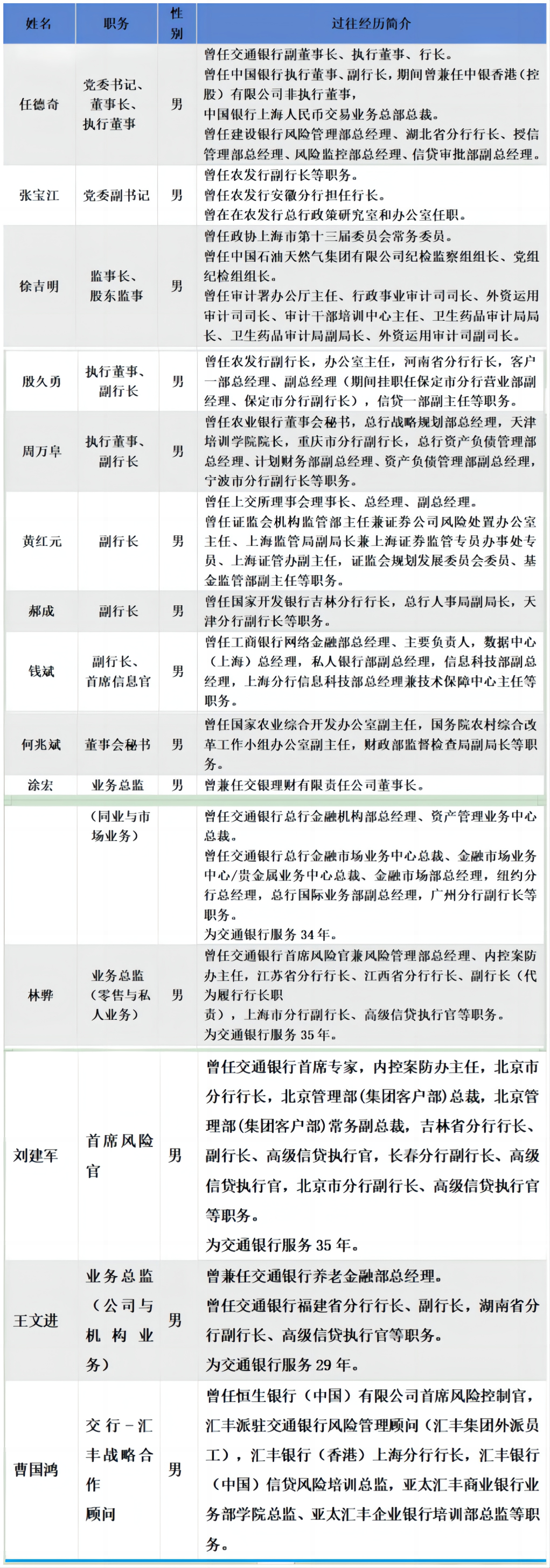
张宝江履职后,交通银行高级管理人员名单及过往经历如下表所示:

图/根据交通银行2023年年报等公开资料,贝壳财经记者制图
值得关注的是,交通银行执行董事、副行长殷久勇同样来自农发行;其他四位副行长则分别来自农业银行、上交所、国家开发银行(即“国开行”)及工商银行。
编辑 王琳琳
校对 卢茜
