
新京报讯(记者赵利新)近日,广东省广州市白云区三元里村经济联合社发布通告称,该村自5月16日0时起,将对本村范围内(含松柏新村片)电动车停放实施严格规范管理,所有电动车、五类车不得进村停放,如有需要可骑行共享单车接驳入村。5月15日下午5时许,一名相关工作人员称,村内电动车目前都已移走了。

三元里街道一名工作人员告诉记者,关于三元里村本次加强电动车管理的相关信息,都发布在官方新媒体平台上面了。记者在“三元里西约居委会”微信公众号上看到了《关于加强电动车管理的通告》《关于对提前将电动车移至村外的奖励通告》。
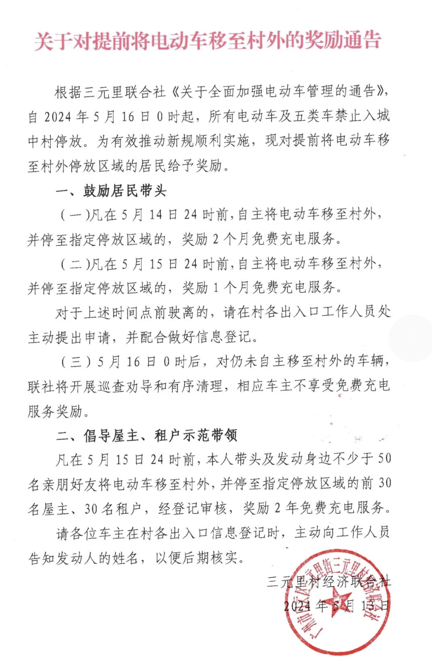
上述通告称,三元里村握手楼密集、巷弄狭窄,消防车辆难以进入,一旦发生紧急火情,救援工作将面临极大挑战。当前,村内电动车数量激增,所引发的消防安全和环境问题日益凸显。为全面加强本村电动车管理,消除潜在安全隐患,经研究决定,自2024年5月16日0时起,将对本村范围内(含松柏新村片)电动车停放实施严格规范管理。

根据通告内容,三元里村所有电动车、五类车不得进村停放,如有需要可骑行共享单车接驳入村。外卖、快递、燃气、粮油等生活必需品配送电动车每天6时至24时,登记后可入村通行并限时离村。
同时,经济联合社规定,电动车可就近停放在三元里村外围设置的停放区,并在村外充电设施完成充电;停放时保持车辆有序,不得阻碍行人或骑压盲道;鼓励自行购买电动车保险。
该通告称,三元里经济联社将组织专人在入村位置设岗,并在村内实施全天候巡查,违规停放车辆将被劝导,多次违规者将被临时锁车,如违反相关法规将移交执法部门依法查处;鼓励相互监督,欢迎广大群众积极提供线索,如发现电动车违规停放或电池入屋充电等行为,请拨打有奖举报热线。

据规定,三元里经济联合社对提前挪车的居民给予奖励:凡在5月14日24时前,自主将电动车移至村外,并停至指定停放区域的,奖励2个月免费充电服务;凡在5月15日24时前,自主将电动车移至村外,并停至指定停放区域的,奖励1个月免费充电服务;而在5月16日0时后,对仍未自主移至村外的车辆,联合社将开展巡查劝导和有序清理,相应车主不享受免费充电服务奖励。
据“三元里经济联合社”微信公众号发布于2022年10月24日的一篇推文介绍,三元里村村内人口总数约3.1万人,其中外来人口约2.2万人。2001年,为加快经济建设,方便经营管理,三元里村民委员会实行转制,成立三元里实业有限公司(三元里村经济联合社),下属17个分公司,属街道集体经济组织。联合社在巩固发展自身经济建设的同时,积极配合当地政府做好管辖范围、基层组织建设、经济建设、信访和综治维稳,城市建设和管理、文体、共青团、统战侨联,安全生产、计划生育等各项事务。
对于此次规定,有些村民表示不意外。他们表示,今年5月10日,三元里村一处室外电动车发生了火灾,另外平时村里电动车特别多,少说有几千辆,具有事故隐患。也有村民表示,没有电动车,送孩子去村里幼儿园上学或者办其他事,有时步行十多分钟,十分不方便。
据当地媒体报道,该联合社在定制《幼儿接送通行证》,联动幼儿园统计村外家庭需求名单,登记幼儿名、家长、电话、车牌等,经审核后发放。通行证上将印有允许接送的时间段和车主联系方式,要求公示于电动车上,以便值守快速识别接送车辆,确保安全便捷。
注:以上图片来源均为“三元里西约居委会”微信公众号
编辑 唐峥
校对 李立军
