

继去年中央经济工作会议重申民营经济的重要性,今年7月19日,《中共中央国务院关于促进民营经济发展壮大的意见》正式发布,再次为民营经济发展“撑腰”。
自改革开放以来,我国民营经济从小到大,从弱到强,逐渐形成“56789”的特征,即贡献了50%以上的税收,60%以上的国内生产总值,70%以上的技术创新成果,80%以上的城镇劳动就业,90%以上的企业数量。
国家发展改革委副主任李春临表示,民营经济已成为推动中国式现代化的生力军。民营经济发展壮大对我国经济有何意义?下一步各地又将如何促进民营经济发展?

1. 企业数量十年增长3.7倍 民营经济有多重要?
截至今年5月底,我国民营企业数量已经达5092.76万户,相比于2012年增长了3.7倍,民营企业在企业中的占比由79.4%提升至92.4%。今年前五个月,我国新设民营企业376.4万户,同比增长17.2%,注吊销民营企业160.8万户,仅同比增长1.43%。
民营企业有多重要?它在我国经济稳定增长、促进创新、增加就业等方面发挥了积极的作用。2018年11月1日,习近平总书记在民营企业座谈会上指出,民营经济具有“五六七八九”的特征,即贡献了50%以上的税收,60%以上的国内生产总值,70%以上的技术创新成果,80%以上的城镇劳动就业,90%以上的企业数量。
此外,民营企业也是我国外贸稳增长的主力军,上半年进出口占比进一步提升。自2019年起,民营企业首次成为我国外贸第一大主体,随后进出口占比持续增加。


今年上半年,民营企业进出口增长8.9%,高于整体增速6.8个百分点,拉动我国外贸增长4.4个百分点,进出口占比提升至52.7%。据海关总署新闻发言人、统计分析司司长吕大良介绍,民营企业也是拉动我国“新三样”产品出口增长的主要动力,上半年民企“新三样”出口额同比增长64.6%。
2.东部地区仍是民营企业集中地 民营经济发展趋向均衡化
民营企业地理分布与经济发展存在相关性,我国民营企业最多的五个省份均为经济大省。据国家市场监督管理总局数据,截至5月底,广东民营企业数量最多,近700万户,山东紧随其后,达434.7 万户。江苏、浙江分别位列第三、第四名,民营企业数量均超过300万户。
从四大区域上来看,东部地区仍是我国民营企业主要集中地,但发展格局趋向均衡化。目前,东部地区登记在册民营企业占比达55.4%,中部、西部占比有所提升。中部地区民营企业数量达1050.7万户,占总数的20.6%,西部为979.3万户,占比达19.2%。十年内,民营企业数量增长最多的省份主要是西藏、重庆、海南和安徽,其中两地为西部城市。

城市民营企业的数量代表城市民营经济的发展规模,新设民企数量和净流入量体现城市民营经济发展活力和吸引力。据企查查数据统计,2022年我国前十城市民营企业新注册量合计占比25.4%,相比于2021年减少2.5个百分点。这意味着我国民营经济重点城市集中发展,转向多点位均衡发展。
从城市民营企业净流入情况来看,三四线城市吸引力明显。企查查数据显示,2018年至2023年上半年,我国民营企业累计迁移28.8万次。其中,陕西咸阳民营企业净流入量最多,浙江台州紧随其后,广东佛山排在第三。净流入量前十的城市中,仅广东佛山一座“GDP万亿俱乐部”城市。

3.“四新经济”民营企业超2500万家 民企500强中制造业企业增加
我国的民营企业主要集中在第三产业,截至今年5月,第三产业民营企业数量达3883.4万户,占整体的76.2%。今年新设民营企业也主要集中在第三产业,前五月民营企业新增最多的行业分别为批发和零售业、租赁和商业服务业、科学研究和技术服务业。

值得注意的是,随着我国产业结构的调整,我国民营企业也逐渐向着高技术、高质量发展。今年前5个月,全国新设“四新经济”(新技术、新产业、新业态、新模式)民营企业215.0万户,占新设民营企业的57.1%,全国“四新经济”民营企业总数已经超过2500万户。
民营企业新动能引擎逐渐发力,中国民营企业500强产业结构持续优化。2021年,民营企业500强制造业企业有所增加,其中计算机、通信和其他电子设备制造业和电气机械和器材制造业上榜数量有所增加。房地产、建筑业上榜企业数量有所减少。在前20名民营企业中,计算机、通信和其他电子设备制造业和互联网和相关服务企业数量最多,均为3家。

此外,民营企业也朝高精尖方向发展,在国家级专精特新“小巨人”企业中,民营企业占比超过80%,创新能力不断增强。民营企业500强中158家研究人员占比超过10%,80家企业研发经费投入强度超过3%。2021年,民营企业500强有效专利数量较上年增长53.60%,其中国际专利达13.47万项,相比上一年翻两番多。
4. 从全方位促进到点对点专项解决 中央和地方促民企一揽子政策出炉
继7月19日促进民营经济31条措施出台后,8月1日,《国家发展改革委等部门关于实施促进民营经济发展近期若干举措的通知》出台,围绕5个方面提出28项举措。新的28条措施明确分工,压实责任,让企业明白遇到问题时“该找谁”。
除了全方位促进政策,中央还有点对点专项扶持。今年上半年,全国固定资产投资同比增长3.8%,民间投资下降0.2%。国家统计局综合司司长付凌晖表示,下阶段,要继续发挥政府投资和政策激励引导作用,有效带动激发民间投资,持续优化投资结构,提升投资效益,推动经济高质量发展。
7月24日,国家发改委发布《关于进一步抓好抓实促进民间投资工作努力调动民间投资积极性的通知》,从明确工作目标、聚焦重点领域、健全保障机制、营造良好环境等4方面提出17项工作措施,促进民间投资发展各项工作目标。
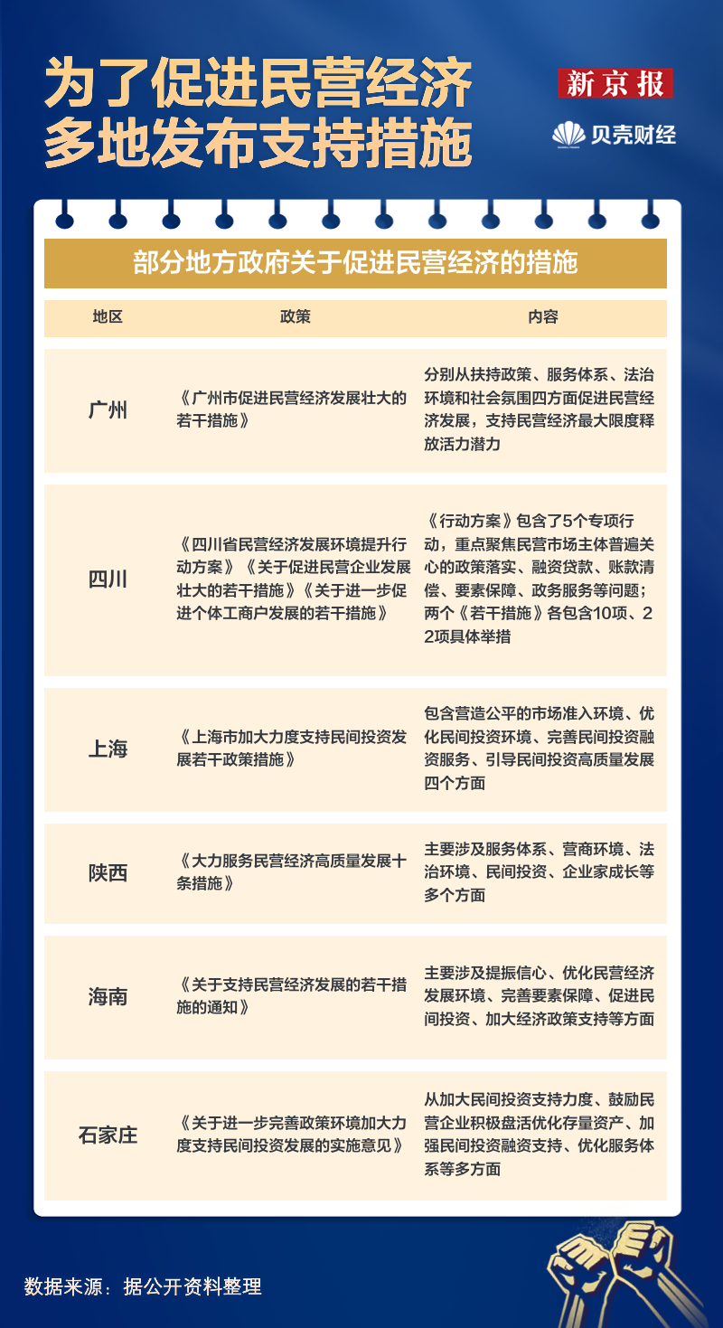
此外,针对企业融资、各项金融政策贯彻落实等情况,央行召开金融支持民营企业发展座谈会。据新京报贝壳财经记者不完全统计,今年已有6地出台促进民营经济政策,涉及服务体系、营商环境、民间投资等多个方面。


栏目统筹:任娇
记者:方静怡
设计:任婉晴
校对:柳宝庆





