查处41起隐形变异学科培训,湖南长沙整治暑期校外违规培训
2023-07-25 21:24

订阅

湘江新区13起、芙蓉区4起、天心区6起、开福区3起、雨花区3起、望城区4起,长沙县2起、浏阳市4起,宁乡市2起。
新京报讯(记者罗艳)记者从长沙市教育局获悉,暑假以来,长沙市积极开展暑期校外培训专项治理,各区县(市)严格落实专项治理工作的安排部署,积极开展校外违规培训整治行动,取得了阶段性成效。
截至7月15日,全市共出动执法人员600余人次,对1500余家机构进行排查,共拆除违规广告15处、整治违规机构10家,取缔关停无证培训机构36家,下发整改或停办通知书58份,劝退或者遣散参与违规培训学生800余人。
其中,隐形变异学科培训共查处41起,湘江新区13起、芙蓉区4起、天心区6起、开福区3起、雨花区3起、望城区4起,长沙县2起、浏阳市4起,宁乡市2起。


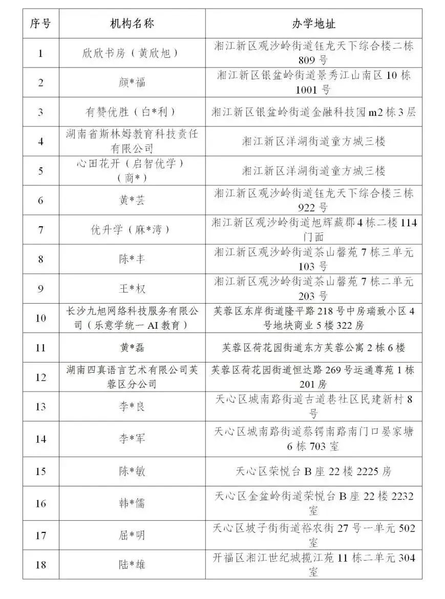
7月1日至7月15日,31起无证学科类培训机构(个人)。图/长沙教育官方微信公众号

10起有证机构违规开展学科培训。图/长沙教育官方微信公众号
编辑 缪晨霞
校对 柳宝庆










