
石景山区2023年义务教育阶段
入学工作方案
根据《中华人民共和国义务教育法》《北京市实施〈中华人民共和国义务教育法〉办法》等法律法规,落实《中共北京市委教育工作领导小组关于印发〈北京市关于进一步深化教育教学改革 全面提高义务教育质量的意见〉的通知》、《北京市教育委员会关于2023年义务教育阶段入学工作的意见》(京教基二〔2023〕4号)精神,依法保障石景山区适龄儿童少年接受义务教育权利,结合区域实际,制定本工作方案。
一、指导思想
以习近平新时代中国特色社会主义思想为指导,深入学习贯彻党的二十大精神,坚持和捍卫“两个确立”,切实增强“四个意识”、坚定“四个自信”、做到“两个维护”。全面贯彻党的教育方针,坚持以人民为中心发展教育,积极落实全国和市、区教育大会精神,坚持稳中求进工作总基调,立足新发展阶段,贯彻新发展理念,构建新发展格局,提高“四个服务”水平,大力促进教育公平。进一步完善入学机制,严格规范秩序,有序推进本区义务教育阶段入学各项工作,努力让每个孩子都能享有公平而有质量的教育。
二、工作原则
1.坚持政府统筹。以区级为主组织实施,科学统筹教育资源,将义务教育阶段入学工作作为政府行为予以保障。
2.坚持免试就近。合理引导预期,依法保障适龄儿童少年(含具有本区入学资格的非本市户籍人员子女)平等接受义务教育,免试就近入学,确保每一个适龄儿童少年接受义务教育。
3.坚持有序规范。积极稳妥推进以多校划片为主、单校划片和多校划片相结合的入学方式,依法依规,严格规范程序,确保本区义务教育阶段入学工作平稳有序。
三、小学入学安排
(一)基本条件
凡年满6周岁(2017年8月31日以前出生)的适龄儿童,在石景山区申请入学,需满足下列条件之一:
1.具有石景山区户籍;
2.具有本市其他区户籍,父母或其他法定监护人在石景山区具有合法房产(房屋规划用途为“住宅”),实际居住在石景山区;
3.具有本市其他区户籍的无房家庭,长期在石景山区工作、居住,在石景山区连续单独承租住房并实际居住3年以上,在北京市住房租赁监管平台登记备案,父母一方在石景山区合法稳定就业3年以上;
4.按本市户籍对待的非本市户籍适龄儿童少年:区台办认定的台胞子女、区侨务部门认定的华侨子女、国家或北京市博士后管理部门认定的在京在站博士后研究人员子女、符合随军进京落户条件正在办理随军手续的现役军人子女、父母一方为本市户籍或持有《北京市工作居住证》的适龄儿童少年;
5.非本市户籍适龄儿童少年:符合《2023年非本市户籍适龄儿童少年在石景山区接受义务教育证件材料审核标准》要求,并通过石景山区居住地所在街道办事处及相关部门的联合审核。
(二)入学方式
1.对本市户籍适龄儿童及经审核、认定的按本市户籍对待的非本市户籍适龄儿童,在全区四个学区内(见附件1),采用单校划片与学区内多校划片计算机派位相结合的入学方式,通过网上填报志愿,按照志愿顺序计算机派位录取。
2.对非本市户籍适龄儿童,根据学位情况,通过在全区进行计算机派位的方式确定学生就读公办或民办学校。
3.对于单校划片对口入学的小学,当划片服务学校学位不足时,划片服务范围内每个住房产权地址6年内只能解决购房人一户子女对口入学申请;为九年一贯制义务教育学校的,划片服务范围内每个住房产权地址9年内解决购房人一户子女对口入学申请(符合国家生育政策的除外)。
4.自2019年9月1日,在石景山区内经二手房交易取得的不动产权证书用于申请入学时,不再执行单校划片入学政策,实行学区内多校划片计算机派位入学。
(三)入学安排
1.本市户籍适龄儿童:适龄儿童具有石景山区户籍或适龄儿童法定监护人在石景山区持有本人的合法房产,应在2023年5月5日至2023年5月31日期间,登录北京市义务教育入学服务平台(https://yjrx.bjedu.cn/)录入信息,在规定的时间持相关材料到划定的小学审核登记信息,网上填报入学志愿。
2.按本市户籍对待的非本市户籍适龄儿童:按本市户籍对待的非本市户籍适龄儿童法定监护人在2023年5月5日至2023年5月11日期间,登录北京市义务教育入学服务平台(https://yjrx.bjedu.cn/)录入信息,上传相关证明材料,符合按本市户籍对待条件,在规定的时间持相关材料到划定的小学审核登记信息,网上填报入学志愿。
3.非本市户籍适龄儿童
(1)因父母或其他法定监护人在本市工作居住,2023年申请在石景山区入小学接受义务教育的非本市户籍适龄儿童,审核申请人应在5月5日至5月11日,登录北京市义务教育入学服务平台(https://yjrx.bjedu.cn/)注册、录入信息。
(2)审核申请人在5月12日至5月22日自行上网查询网上联审结果,5月15日至5月31日携带系统打印的《石景山区2023年非本市户籍适龄儿童接受义务教育审核预约单》、在京务工就业材料、在京实际住所居住材料、全家户口簿、北京市居住证等相关材料,到居住地所在街道办事处审核(具体审核标准执行《2023年非本市户籍适龄儿童少年在石景山区接受义务教育证件材料审核标准》,审核通过后进入入学程序。
(3)通过后的审核申请人应在规定时间登录北京市义务教育入学服务平台(https://yjrx.bjedu.cn/)填报入学志愿。
(4)建立联合审核机制并积极稳妥推进义务教育全学段材料审核,在石景山区就读的非本市户籍适龄儿童少年,就读期间需全过程符合在京接受义务教育规定要求。
审核申请人应及时、准确录入相关信息,应对其子女信息采集表中所有信息的真实性负责,如有虚假信息,视为审核信息无效。
(四)新增多校划片范围
2023年,在已有单校划片和多校划片相结合入学安排的基础上,根据区域学位供给情况和户籍、房产、居住年限等因素,推进新建小区实施多校划片入学方式。
1.首钢东南区:2023年新建小区古城南里8号(长安和玺/瑞鹤观澜佳苑)、古城南里8号西侧(中海天钻)、古城南街出口北(中海天玺)、古城南里东街28号院(长安九里)、古城南里东街29号院(长安九里)及2023年前新建小区金裕雅苑、长安云锦、长安云尚本市户籍适龄儿童在古城第二小学分校、古城第二小学、北京教育科学研究院附属石景山实验学校小学部三所学校范围内实施多校划片计算机派位入学。
2.北辛安、老古城地区:2023年新建小区寰宇天下-天赋、古城西路78号院(玉兰苑)、悦兴街18号(梨花苑)、古城西路164号(紫薇苑)、天和街10号院(御山府)、天和街11号院(熙山府)及2020年至2022年新建小区本市户籍适龄儿童在古城第二小学、北京教育科学研究院附属石景山实验学校、古城小学三所学校范围内实施多校划片计算机派位入学。
(五)新建小学入学安排
1.金顶街小学:实施多校划片计算机派位入学方式。适龄儿童户籍地址在金铸阳光苑小区、铸造一区、铸造二区、铸造村小区,且其父母或其他法定监护人具有以上范围合法房产(二手房需为2019年9月1日以前房产),可根据志愿,在金顶街第二小学、金顶街小学两所学校范围内实施多校划片计算机派位录取;其他招生计划数在学区、全区范围计算机随机派位入学。
2.北大附中石景山学校小学部(2023年借址招生):采用单校划片与多校划片计算机派位相结合的入学方式。适龄儿童户籍地址在叠翠庭苑、禧悦学府、西黄新村南里、西黄新村北里、西黄新村西里、西黄新村东里小区,且其父母或其他法定监护人具有以上范围合法房产(二手房需为2019年9月1日以前房产),按照志愿实施单校划片录取,其他招生计划数在学区、全区范围计算机随机派位入学;如单校划片录取人数大于招生计划数,采取多校划片计算机随机派位录取。
四、初中入学安排
(一)基本条件
完成小学教育的适龄少年,申请在石景山区升入初中的,需满足下列条件之一:
1.具有石景山区学籍的本市户籍小学毕业生;
2.学籍不在石景山区,具有石景山区户籍或实际居住地在石景山区的小学毕业生(需提供法定监护人的合法房产);
3.按本市户籍对待的非本市户籍适龄少年(同以上小学入学条件要求);
4.具有石景山区学籍且通过“四证”审核的非本市户籍小学毕业生。
(二)入学方式
1.本区内对口升学。具有本市户籍的小学毕业生(含按本市户籍对待的非本市户籍学生),采用单校对口直升和多校对口学区内计算机派位入学相结合的入学方式,使用全市统一的初中入学服务系统,计算机分批次派位录取。自2022年开始,逐年扩大多校划片(对口)入学比例,减少单校划片(对口)入学比例。
2.本区内跨学区升学。小学毕业生因家庭住址在区内变动,申请到家庭新住址所在学区入学,须在规定时间内向现就读小学提出申请,办理审批手续,审核合格的学生在转入学区通过计算机派位进行录取。同学区内不受理跨片调整申请。
3.本区内计算机派位升学。优质学校设置部分计划,符合升学条件的本市户籍小学毕业生,在自愿参加的前提下,全区范围内填报入学志愿,经计算机派位录取。
4.北京市内跨区升学。小学毕业生可申请回户籍或家庭住址所在区升入初中,须在规定时间内向现就读小学提出申请,办理审批手续,审核合格的学生由接收区安排入学,石景山区不再保留其初中入学资格。
5.非本市户籍小学毕业生升入初中。在石景山区就读的非本市户籍小学毕业生可在石景山公办学校或民办学校升入初中,也可回原籍升入初中。选择在石景山区继续完成义务教育的学生,需经相关部门进行“四证”联合审核,符合审核标准的通过计算机派位进行录取。
(三)新建初中入学安排
北京市十一学校石景山实验中学:采取单校录取与多校对口计算机派位相结合的方式。具有石景山区学籍的小学毕业生,户籍地址在城兴街85号院、城兴街65号院、古城西路66号院、古城西路68号院、古城村中街33号院、古城村中街10号院、枫香苑、海棠苑、栌韵苑、樱花苑、丁香苑、景山府、御山府、熙山府、玉兰苑、紫薇苑、梨花苑、石榴苑、槿花苑、梅花苑、桃李苑小区,且其父母或其他法定监护人具有以上范围合法房产(二手房需为2019年9月1日以前房产),按照志愿实施单校录取,其他招生计划数在学区、全区范围计算机随机派位入学;如单校录取人数大于招生计划数,采取多校对口计算机随机派位录取。
五、其他类型学校入学安排
(一)民办学校
经区教委批准的具备当年招生资质的民办中小学,与公办学校同步报名、同步开展录取、同步注册学籍;对报名人数超过招生计划的,实行计算机派位随机录取。严格执行民办学校招生简章、广告备案制度,公开招生计划、招生范围、招生方式、收费标准等,以招收石景山区学生为主。
(二)首钢矿业职工子弟学校
按照政策严格审核入学资格,将拟招新生名单报区教委备案。
(三)特殊教育学校
保障本区户籍残疾儿童少年接受义务教育。残疾儿童少年同等条件下在服务范围内就近就便优先入学。区培智中心学校按时做好本区户籍残疾儿童少年的入学工作。
六、其他适龄儿童入学安排
区级以上引进人才子女入学,按有关规定办理。烈士子女、台籍学生、华侨子女、现役军人子女、全国劳动模范子女等按有关规定在同等条件下给予照顾。
本方案自2023年4月26日起实施。
招生咨询电话:
68865852
68874948
68875570
附件:
1.石景山区2023年各学区所属学校安排表
2.石景山区2023年初中入学全区派位学校名单
3.石景山区2023年义务教育阶段小学入学工作日程安排
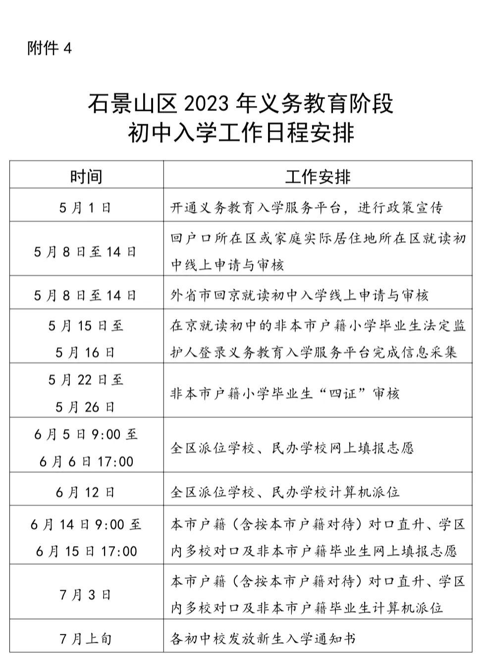
4.石景山区2023年义务教育阶段初中入学工作日程安排






编辑 陈艳婷













