李秋平辞去江西省人大代表职务
2023-03-31 11:22

订阅
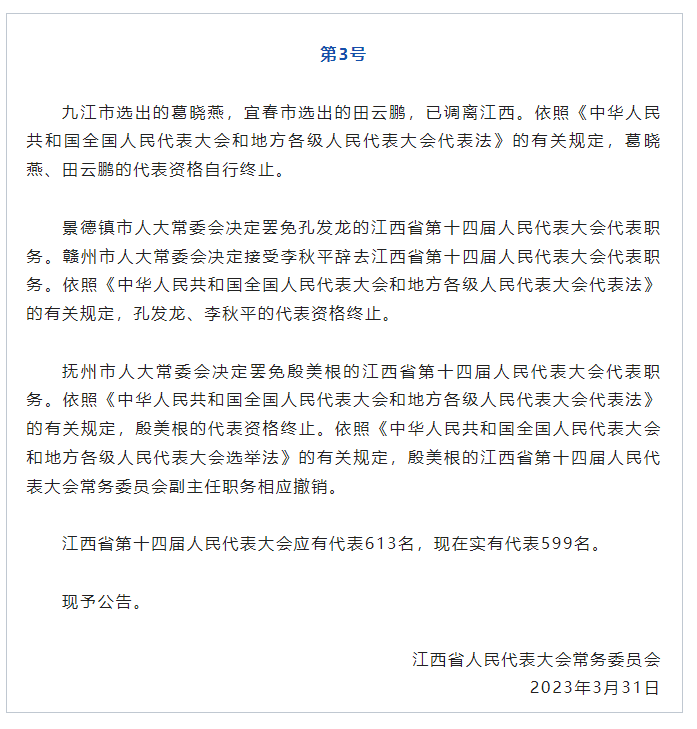
新京报讯 据江西人大微信公众号消息,3月31日,江西省人民代表大会常务委员会发布公告称,赣州市人大常委会决定接受李秋平辞去江西省第十四届人民代表大会代表职务。依照《中华人民共和国全国人民代表大会和地方各级人民代表大会代表法》的有关规定,其代表资格终止。

图/ 江西人大微信公众号截图
2月24日,江西赣州市联合调查组发布通报称,针对安远县县长李某平涉嫌猥亵他人的违法行为,赣州市委已对李某平作出停职检查处理,并成立由纪检、公安等部门组成的联合调查组进行立案调查。
编辑 辛婧
来源:江西人大微信公众号

李秋平辞去赣州市第六届人大代表职务,此前被通报涉嫌猥亵









