北京将出台26条措施扶持个体工商户,28日起公开征求意见
2023-03-28 15:55

订阅
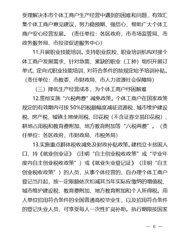
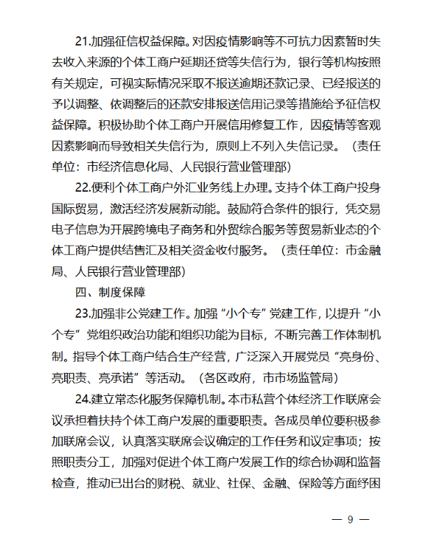
新京报讯 据北京市市场监督管理局消息,为深入学习贯彻党的二十大精神,认真贯彻落实党中央、国务院和市委、市政府的决策部署,全力帮助本市个体工商户尽快有序恢复生产经营,稳定扩大就业,加快推动经济恢复和重振,根据《促进个体工商户发展条例》《电子商务法》《北京市优化营商环境条例》等相关法律法规,北京市市场监督管理局牵头起草了《北京市贯彻落实<促进个体工商户发展条例>扶持个体工商户健康发展的实施意见》(公开征求意见稿),拟以市政府办公厅名义印发实施。现向社会公开征求意见,欢迎社会各界提出意见建议。
公开征集意见时间为:2023年3月28日至4月27日。
意见反馈渠道如下:
1.通讯地址:北京市海淀区苏州街36号北京市市场监督管理局登记注册处(请在信封上注明“意见征集”字样)
2.电话:010—82690303(仅限于反馈本《实施意见》相关意见建议;时间为2023年3月28日至4月27日工作日上午:9:00至下午6:00)
3.登录北京市人民政府网站(http://www.beijing.gov.cn),在“政民互动”版块下的“政策性文件意见征集”专栏中提出意见。
北京市市场监督管理局
2023年3月28日
附件1:北京市贯彻落实《促进个体工商户发展条例》扶持个体工商户健康发展的实施意见(公开征求意见稿)










附件2:关于《北京市贯彻落实<促进个体工商户发展条例>扶持个体工商户健康发展的实施意见(公开征求意见稿)》的起草说明



编辑 孙琳智
来源:北京市市场监督管理局














