因违规办理关联交易,这家山西的农商行领百万罚单
2023-02-21 19:06

订阅
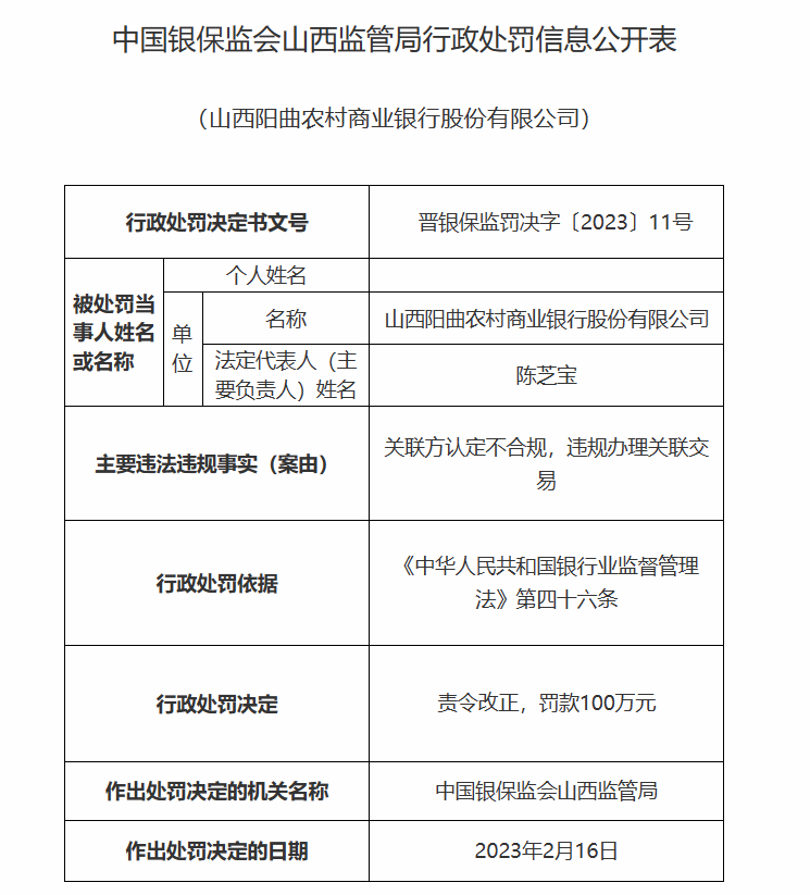
新京报贝壳财经讯 2月21日消息,山西银保监局行政处罚信息公开表显示,山西阳曲农村商业银行股份有限公司(即“山西阳曲农商行”)因存在违法违规行为,被处以100万元罚款,并被责令改正。
山西阳曲农商行的具体违规问题是:关联方认定不合规,违规办理关联交易
此外,该行的白玉,因对山西阳曲农商行关联方认定不合规、违规办理关联交易负有责任,被予以警告。

图/山西银保监局官网

图/山西银保监局官网
编辑 黄鑫宇
校对 柳宝庆
