北京20余所民办校已更名,民办学校管理日益规范
2023-02-03 22:18

订阅

与此同时,部分民办校转型为公办学校。
新京报讯(记者杨菲菲)近日,北京市朝阳区民政局发布准予变更行政许可决定书:准予北京乐成国际学校名称变更为北京市朝阳区乐成学校,准予北京市朝阳区启明星双语小学名称变更为北京市朝阳区博雅明悦学校。截至目前,北京已有20余所民办学校完成更名。
民办校更名背后的直接动因,是国家近年来出台的关于民办教育的系列新政。2021年5月,中共中央办公厅、国务院办公厅正式印发《关于规范民办义务教育发展的意见》(简称《意见》),其中明确要求民办义务教育学校名称要符合法律法规及相关政策规定:不得冠以“中国”、“中华”、“全国”、“国际”、“世界”、“全球”等字样;不得包含公办学校名称或简称等。
同时,《意见》要求,各地要按照审批管理权限,逐校核查民办义务教育学校名称,对不符合命名规范的学校,要依照有关规定责令其限期变更名称。
2022年3月,北京市朝阳区清华附中国际学校宣布,正式更名为北京市朝阳区清森学校。这是北京第一家宣布更名的“公参民”学校。
此后,北京越来越多的民办学校加入更名行列,如,北京市海淀国际学校更名为北京市海淀外国语藤飞学校,北京八十学校更名为北京市朝阳区睿森学校,一零一实验学校更名为北京市海淀区启慧未来学校,清华附中稻香湖学校更名为北京市海淀区稻香湖学校,等等。

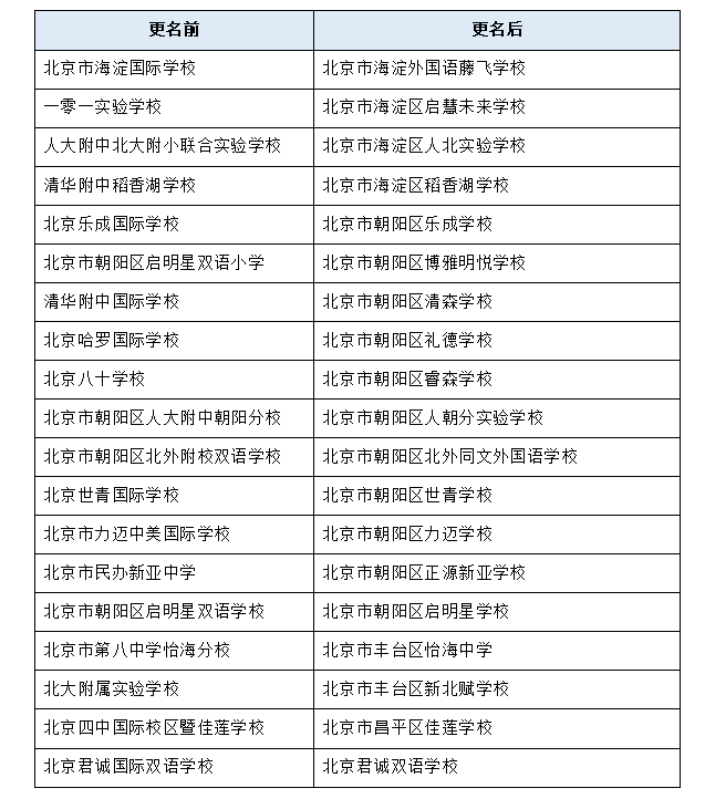
部分已更名民办学校名单。
与此同时,部分民办校按照政策要求转型为公办学校。2021年7月,教育部等八部门发布《关于规范公办学校举办或者参与举办民办义务教育学校的通知》,明确提出,“公参民”学校主要包括三类:公办学校单独举办的义务教育学校;公办学校与地方政府及相关机构合作举办的义务教育学校;公办学校与其他社会组织、个人合作举办的义务教育学校。前两类学校应办为公办学校,第三类学校在实现与公办学校脱钩后,可继续举办民办学校。
2022年5月,海淀区教委发布消息称,经认定,包括人大附中分校、北外附校等在内的7所民办学校将调整办学性质,转为公办学校。7所民办学校转为公办学校后,总体招生规模与往年基本持平。其中,人大附中分校、北外附校、建华实验学校、理工附中分校等4校作为新设立的公办学校于2022年秋季学期起,开始新学年的招生入学工作。
记者注意到,北京对民办学校的管理不断细化。今年1月29日,北京市教委、市发展改革委、市市场监管局联合制定的《关于加强民办义务教育学校收费管理的指导意见》正式印发,从合理确定学校收费标准、严格执行收费公示制度、落实学校退费管理制度等10个方面加强民办义务教育学校收费管理。
编辑 缪晨霞
校对 张彦君
来阅读我的更多文章吧
杨菲菲
新京报记者
记者主页







