
近期,奥密克戎新变种XBB毒株引发各方关注。网传这种美国当前的头号流行毒株传播速度极快,专攻肠胃,会导致剧烈腹泻,甚至可能让人大便失禁……这是真的吗?需要囤积纸尿裤吗?快来看看专家怎么说吧!
足量准备不过量,严正应对不慌张。新的毒株带来新的问题,感染新冠后如果出现腹泻,也不可第一时间认定是因为感染XBB.1.5,腹泻其实分很多种情况,对症用药才能真正缓解症状。



1 腹泻,只是吃坏肚子吗?
事实上新冠病毒感染人体后,表现以呼吸道症状为主,不过病毒本身也会感染胃肠道黏膜,部分患者可能出现病毒性肠炎,从而发生腹泻。
在医学上,腹泻指的是排便次数增多、粪质稀薄或带有黏液、脓血或未消化的食物。
如果是液状便,每日3次以上,或每天粪便总量大于200g,粪便含水量大于85%,则认为是腹泻。
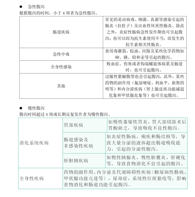
引起腹泻的原因有很多,并不一定是感染新冠病毒,下面给大家介绍一下常见的腹泻原因:

● 肠易激综合征
肠易激综合征是一组持续或间歇发作,以腹痛、腹胀、排便习惯和大便性状改变为临床表现,而缺乏胃肠道结构和生化异常的肠道功能紊乱性疾病。
准确来说,肠易激综合征属于慢性腹泻的一种,其腹泻特点为:
1. 持续性或间歇性腹泻,粪量少、呈糊状、可含黏液;
2. 禁食72小时后症状消失;
3. 夜间不出现,可由进食诱发;
4.患者可有腹泻与便秘交替现象。
之所以将肠易激综合征单独罗列出来,是因为其病因的特殊性。
精神心理障碍是它的发病特殊所在,大量研究表明,肠易激病人抑郁、焦虑比率更高,应激时间发生频率高于常人,对应激事件反应更强烈。
当代中青年身处高速发展时代,精神压力达到空前的高度,使得此病的发病率随之上升。
2 腹痛腹泻,怎么办?!
清楚病因
腹泻一般伴有腹痛,根据腹痛和腹泻出现的先后顺序和特点可以在一定程度上分辨疾病类型。
身体痛感辨别
小肠性腹泻:伴随的腹痛位于脐周,便后腹痛缓解不明显。
结肠性腹泻腹痛:在下腹部或左下腹,便后疼痛常可缓解。
● 粪便性质辨别
急性感染性腹泻:常在进食24小时内发病,每天排便次数数次甚至数十次,多呈糊状或水样便。
慢性腹泻:表现为每天排便次数增多,可以是稀便,也可以是黏液脓血便,后者常见于细菌性痢疾,炎症性肠病和结肠癌等。
阿米巴性痢疾:粪便呈暗红色或果酱样。
肠易激综合征:粪便中有黏液或无异常。
对症缓解
针对上述疾病,可以通过药物来进行一定程度的缓解。
● 感染性腹泻
需针对不同病原体进行治疗,选用对症的药物,同时加用益生菌保护肠道菌群。
值得注意的是,感染未得到有效控制时,不宜使用止泻药。

用药提醒
1. 同类药一般只选一种,症状严重的可在医生或药师指导下同时加用益生菌类或补液盐。
2. 诺氟沙星等喹诺酮类抗生素18岁以下禁用,仅病毒感染情况下,不建议使用抗生素,没有治疗作用且易增加细菌耐药。
3. 益生菌制剂建议用40℃以下温水送服或冲服,如合并细菌感染需联合使用抗生素,需间隔2~3小时后服用。
4. 孕产妇、儿童、老人等特殊人群,建议在医生或药师指导下用药。
5. 用药前请详细阅读说明书或咨询药师,避免重复用药,超剂量、次数用药,对药物成分过敏者禁用。
● 过敏或药物相关性腹泻
应避免接触过敏原和停用相关药物,同样也可加用益生菌保护肠道,维持菌群多样性。
● 胆汁重吸收障碍性腹泻
可使用考来烯胺吸附胆汁酸来止泻。
● 慢性胰腺炎
补充胰酶止泻。
● 炎症性肠病
可选用氨基水杨酸制剂,糖皮质激素或免疫抑制剂止泻。
3 急性腹泻的防护
预防
避免食用不卫生餐品,不饮用未经处理的生水,对于无法确定是否有毒的食材,尽量不要食用,生食蔬菜瓜果要洗净防菌。
培养良好的卫生习惯,勤洗手;搞好居家环境卫生,消灭苍蝇等传播疾病的害虫。
夜间睡觉时最好将空调关掉,或在肚子上盖一条毛巾被保护肠道避免受凉。
护理
急性腹泻病人在治疗期间要多喝水,最好是喝平衡盐溶液,以防止腹泻导致的脱水和电解质紊乱现象。
吃一些营养丰富、易消化、低油脂的食物,如稀饭、汤面等半流食,使病人胃肠得到休息。
减少体力消耗和肠蠕动次数,另外要注意病人的腹部保温,受凉会使病情加重。
要搞好家居卫生,管好病人的粪便,对病人用过的餐具、便器、卧具都应该消毒,以避免疾病在家庭中的传播和流行。
一旦出现腹泻,在早期积极进行干预一般会得到良好的效果,大家不用太过焦虑。
编辑 王进雨 校对 付春愔











