

7月23日,国务院联防联控机制召开新闻会,会上介绍,近期本土疫情呈现多点散发、多地频发的态势,部分地区疫情外溢仍未完全阻断,防控形势严峻复杂。
目前新冠疫情仍在世界范围内持续流行,今年以来全国本土疫情发生频次明显增多。对此,联防联控机制要求要毫不动摇坚持“外防输入、内防反弹”总策略和“动态清零”总方针,集中资源和力量快速扑灭集中性疫情,快速遏制本土疫情扩散蔓延,没有发生疫情的地区也要做好常态化防控工作。
而这些,在之前6月28日国家卫健委发布的《新型冠状病毒肺炎防控方案(第九版)》(以下简称《第九版》)也都有体现。
距离第八版已经过去了1年多,在这一年多里疫情形势也发生了许多变化,奥密克戎、聚集性疫情、外防输入等关键词成为防控重点,而这些也都与时俱进的体现在了新版防控方案里。

可以看出,从第九版到第八版之间的更新速度变慢了,更新最频繁的是从2020年1月中旬的试行版到同年3月7日的第六版,不到两个月时间里更新了六个版本。这个阶段也是国内疫情刚暴发不久,面对每日增加的病例,防控要和病毒传播跑速度。
最新的第九版和第八版之间相隔一年多,也就是从2021年5月到2022年6月,在这期间,我国内地发生过南京禄口机场疫情、大连冷链进口食品疫情以及福建莆田学校等多起地方性疫情,以及3月份开始的上海疫情和4月下旬的北京疫情,各地经验的经验积累也都在方案里体现了出来。
对比第八版内容,第九版的总体要求上增加了“坚持科学精准防控”、“进一步加强源头管控”、“提高监测预警灵敏性”、“以最短时间、最低代价将疫情控制在最小范围”、“最大限度统筹疫情防控和经济社会发展”等表述。
第九版防控方案
更强调精准防控
精准防控,与奥密克戎的特点有分不开的关系。奥密克戎毒株于2021年11月在南非被首次确认。根据世界卫生组织的报告,奥密克戎变异株是目前全球流行的主要变异株。现有研究提示,奥密克戎变异株平均潜伏期缩短,多为2-4天,传播能力更强,传播速度更快,感染剂量更低,具有更强的免疫逃逸能力。
所以在针对风险人员的隔离管理期限和方式,第九版防控方案的核心是管控时间大大缩短。将密切接触者、入境人员隔离管控时间从“14天集中隔离医学观察+7天居家健康监测”调整为“7天集中隔离医学观察+3天居家健康监测”;密接的密接管控措施从“7天集中隔离医学观察”调整为“7天居家隔离医学观察”。

对此,中国疾控中心传防处研究员王丽萍说,研究发现,奥密克戎变异株平均潜伏期缩短,多为2至4天;绝大部分都能在7天内检出。这样的调整并不意味防控措施的“宽松”,而是根据奥密克戎变异株的流行特点对防控措施的进一步优化,不会增加疫情传播风险,是精准防控的体现。
为了降低疫情对生产生活的影响,在第九版防控方案里统一了封管控区和中高风险区划定标准,并且统一使用中高风险区的概念,形成新的风险区域划定及管控方案。

这套新标准的出台,很大程度上减少了行程卡上星号的意义,利好流动人口,如此很多地方外出只需验证48小时核酸阴性,健康信息也可以用健康码取代。6月29日下午,工信部宣布取消通信行程卡的“星号”标记,以支撑高效统筹疫情防控和经济社会发展、方便广大用户出行。
同时,精准防控还体现在对于风险职业人群管理方面。在第九版方案里,不管是涉外人员还是行业流动性强的服务行业、又或是医疗结构的从业人员,防控范围都扩大了。
涉外方面,第八版内容精细到了特定的涉外部门,譬如进口食品冷链监管人员之类的;第九版内容简化了,但范围扩大了,将所有“与入境人员、物品、环境直接接触的人员”都划为风险职业人群,核酸力度也从每周一检变为每日一检。

在2021年5月到2022年6月期间,出现过不少涉及保洁、装修、农贸市场等场所或相关人员疫情,譬如南京禄口机场疫情、北京岳各庄批发市场疫情等,所以在第九版防控方案里,与时俱进的扩大了人员聚集或流动性强的从业人员检测范围和检测力度。
在重点机构和场所,当辖区内发现1例感染者后,第八版要求其他人做好日常健康监测,这显然不足以应对奥密克戎的传播特点。第九版则要求对幼儿园、学校、养老机构以及一些生产车间等场所人员全员检测一轮,后续每天20%抽样核酸。
快是核心
疫情处置、病例转运速度更快
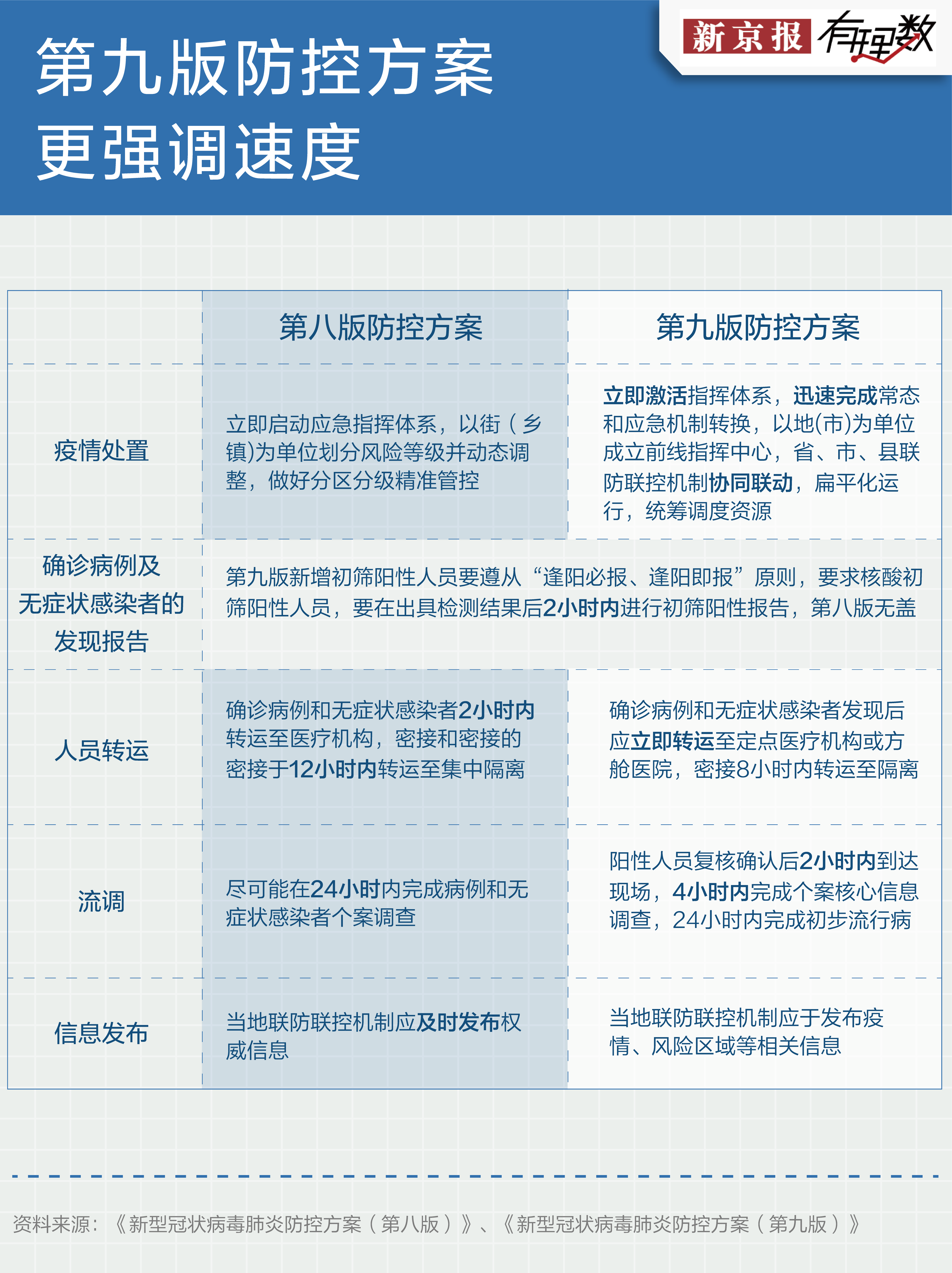
与第八版对比,第九版防控明显加快了,这个快体现在病例与密接的转运、流调、信息的发布速度以及核酸的监测频率等方面,这也是为了更加适应奥密克戎的强传播力。

在疫情处置方面,第八版在疫情发生后强调如何分级管控,第九版防控方案则强调联防联控机制的建立与启动。在疫情发生后要立即激活指挥体系,迅速完成常态和应急机制转换,这说明常态和应急机制都是已经建立好的,根据疫情形势随时转化,更具灵活性。
在确诊病例和无症状感染者发现方面,第九版内容总体上强调“逢阳必报、逢阳即报”的原则,同时增加了初筛阳性人员的内容,要求“出具检测结果后2小时内进行初筛阳性报告”,这也是为了更好的判定阳性人员属于确诊病例还是无症状感染者,对比第八版则无该要求。
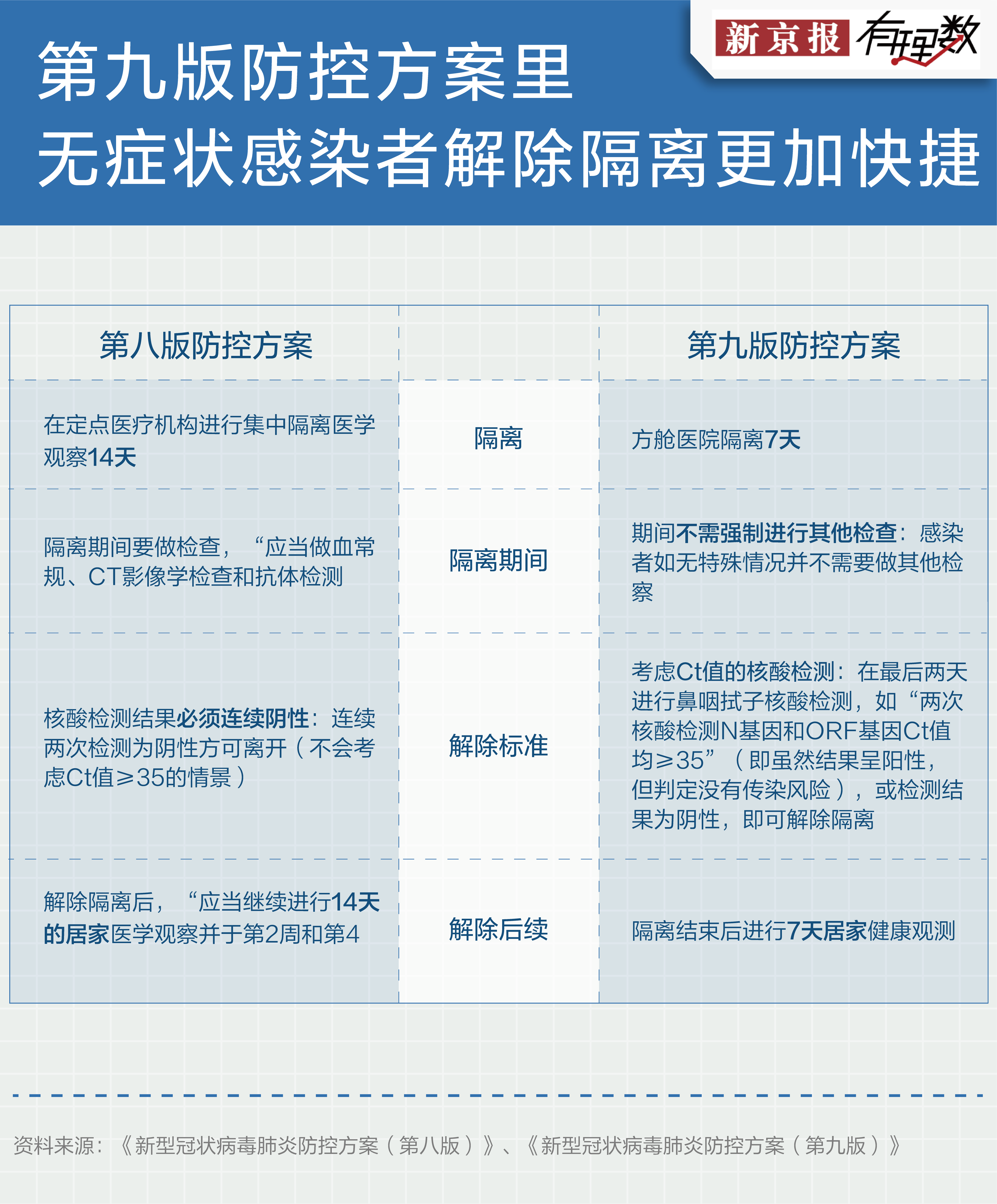
这里要提一下的是在针对无症状感染者的诊断和治疗方面,第八版和第九版的差别很大,在第八版里要求无症状感染者在定点机构观察14天,隔离期间还需做很多检查,解除隔离后还需再进行14天的居家医学观察;第九版则要求无症状感染者在方舱医院隔离7天,核酸检测时更多的考虑了Ct值,隔离解除后只需再进行7天的居家健康观测。

可以看出,第九版防控方案对比第八版更加科学,对于感染者而言防控流程更加简介,对医疗资源而言也是一种节约,也更适应奥密克戎的特点。
第九版防控方案还大大提高了病例和无症状感染者的转运和流调速度。第八版里要求对确诊病例和无症状感染者在2小时内进行转运,密接8小时内转运到集中隔离场所,第九版则要求立即转运至定点医院;第八版要求“尽可能在24小时内完成感染者个案调查”,《第九版》明确要求“阳性人员复核确认后2小时内到达现场,4小时内完成个案核心信息调查,24小时内完成初步流行病学调查报告”,速度的提升说明我国对于人员的流调能力大幅提升。
核酸检测、联防联控、方舱医院
自上而下的防控体系
为了更加直观的表现出第九版和第八版的变化,我们对两版内容文本进行词频统计,引入停用词库排除无意义字词与标点符号的影响,得到了两份方案的词频。同时对关键概念词汇出现频次进行统计并计算,得到其上升指数。

除了“精准防控”和“高效快速”,第九版方案里,还有这些重点呈现:
更加注重核酸检测,核酸检测在第九版里出现频次远高于第八版,从去年开始,几次局部地区小规模的疫情都让我们意识到疫情防控常态化的重要性,核酸检测是动态防控的有效手段,是主动筛查无症状感染者、落实防控的第一道防线,现在许多城市都要求居民进入公共场所需持有48小时或72小时核酸,许多地方将核酸作为最为核心的防疫基础设施与能力。
居家概念强化,社区成为疫情防控基本单位。不管是对于解除观察的感染者还是密接人员,在第九版内容里大多都要求居家检测,而第八版还是比较依赖定点医疗机构。居家检测不仅减少了对医疗资源的占用,也让患者或者密接人员得到更好的生活。
而居家,则对社区防控要求比较高,作为居民在城市的聚集巢穴,社区是构成社会的基本单位,社区基层治理包括了对居家监测、信息收集及重点人群的追踪等,风险区划定后的管控与服务,也都需要社区支持。社区能力强大了,也减少了人们对于医疗资源的依赖。
疫苗方面,第八版方案和第九版方案里,疫苗的出现频率并未实现大幅提升,但第九版对疫苗的接种人群特别进行了说明,明确提出了对3岁以上“应接尽接”,并强调要重点加强对60岁以上老人的全程接种及加强接种。
参考资料:1、《防控体系的重要迭代:第九版防控方案学习》
https://mp.weixin.qq.com/s/W4NnP03Ro5BkYqYp5qxXjA
2、新华每日电讯 中国政府网,《第九版新冠肺炎防控方案做了哪些针对性调整?专家解读》
https://m.thepaper.cn/baijiahao_19047525
数据新闻编辑:陈华罗
新媒体设计:苗奇卉
校对:李立军






