
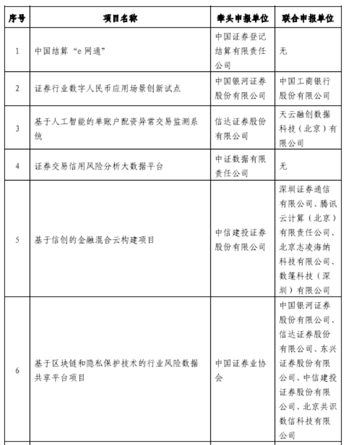
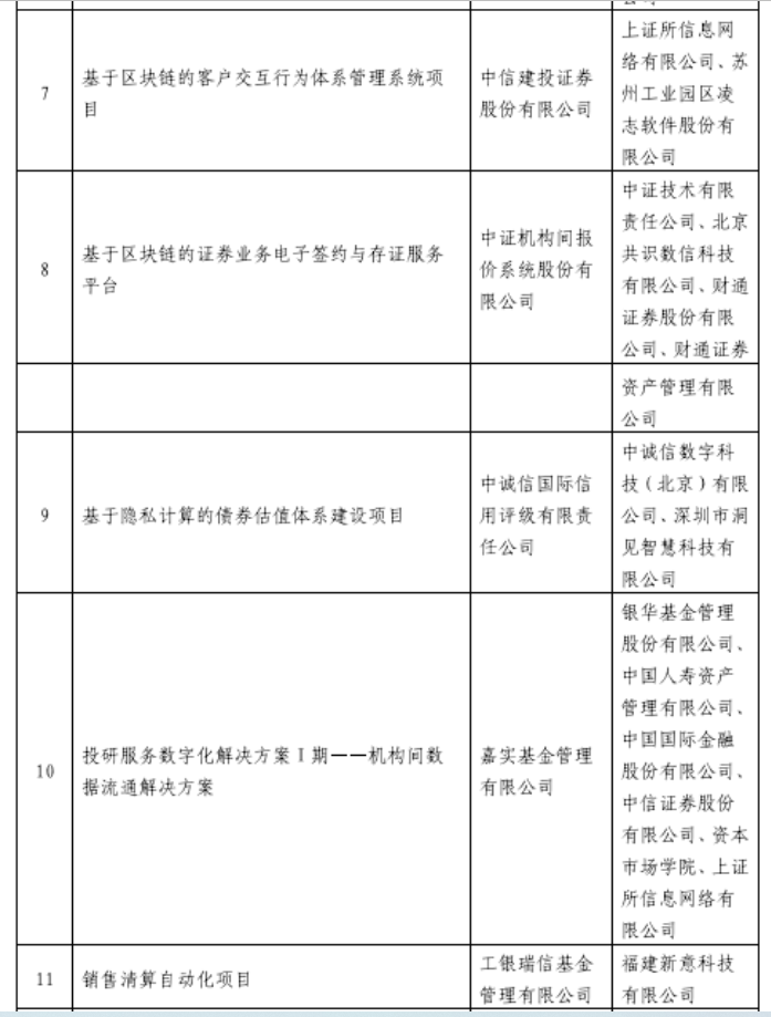
新京报贝壳财经讯(记者 黄鑫宇)12月30日,记者从北京市金融监管局获悉,根据证监会有关工作要求,资本市场金融科技创新试点(北京)专项工作组(下称“北京工作组”)已完成第一批试点项目的征集遴选、专家评审、专业评估、社会公示等工作,决定对16个试点项目启动试点,现予公告。中国资本市场金融科技“监管沙箱”首批项目,今日正式“入箱”(如图1-1、1-2、1-3所示)。此外,记者独家获悉,第二批项目的征集遴选已“在路上”,同时未来试点工作将以怎样方式与北交所的扩容提质“珠联璧合”,充满想象空间。

图1-1

图1-2

图1-3
为推动证券期货行业金融科技稳妥发展,促进资本市场数字化转型,完善资本市场金融科技监管机制,2021年3月,证监会在北京地区率先启动了资本市场金融科技创新试点工作。11月24日、12月4日被誉为“‘证监会版’监管沙箱”的试点工作扩至广州、上海。但显然,在资本市场金融科技创新试点重磅项目的集中征集、评审评估及公示方面,北京“领跑”全国。
11月19日,北京证监局、北京市金融监管局公布了首批拟纳入资本市场金融科技创新试点的项目名单。“证监会版”监管沙箱国内的首批项目,进入向社会公开征求意见阶段,41天后,正式“入箱”。北京工作组表示,将按照证监会有关工作要求,持续做好后续试点项目的监督和退出等工作。
第二批项目的征集遴选已“在路上”
事实上,北京资本市场金融科技创新试点工作正在全面“提速”,第二批项目的征集遴选已经“在路上”。
在首批项目正式“入箱”的一天前,即12月29日,在新京报贝壳财经“看2022”年度特刊的独家专访中,北京证监局局长贾文勤表示,对于首批16个试点项目,北京证监局将在证监会统筹指导下,会同有关部门持续动态监测试点项目运行情况,及时识别并防范化解潜在风险,组织好首批项目运行工作。
“下一步,在证监会科技监管局指导支持下,我们将尽快启动第二批试点项目的征集遴选工作,为建设国家资本市场金融科技创新监管体系提供‘北京样本’”。她介绍道。
中国社会科学院金融研究所金融科技研究室主任尹振涛从正式“入箱”的项目角度,提出了自己的观点。他认为,中国版“监管沙箱”启动以来,从“局部试点”到“多点开花”,从“金融机构”到“科技公司”,从“地方试验”到“行业实践”,不断体现出中国监管沙箱的特色。“这次证监会系统联合北京市金融监管局推出的‘资本市场金融科技创新试点’计划就充分体系出中国版监管沙箱的优势和特色”。他说道。
而这些特点和优势,据尹振涛的具体介绍,表现在以下三方面:
第一,从申报机构来看,第一批试点项目有更多的跨界和跨部门合作,大多数项目都是由多家机构联合申报,其中大多数合作双方是金融机构与科技公司。
第二,从项目应用看,除了常见的新技术应用到业务流程“提效降费”外,申报项目中有多项监管科技及合规科技项目,为更好地监管金融科技行业提供支撑。
第三,从项目内容看,隐私计算、区块链技术仍然是金融科技领域重要的底层创新技术,是金融科技创新更加突出技术属性的一种体现。
未来与北交所的“珠联璧合”,充满想象空间
2021年是党和国家历史上具有里程碑意义的一年。作为首善之区,北京依托科技、人才和资金方面的优势以及集聚的资本市场基础设施,成为全国直接融资和金融科技创新的“主阵地”。特别值得一提的是北京证券交易所(下称“北交所”)在2021年中成功筹建并顺利开市,为首都金融发展赋予新的使命,注入强大动力。
12月23日下午,在北京市委理论学习中心组学习(扩大)会举办构建新发展格局讲座上,市委书记蔡奇明确提出,全力配合证监会,助力北交所健全多元针对的制度安排,更加突出科技创新导向,鼓励更多机构投资者和合格投资者参与,支持推动北交所扩容提质。
第三方机构报告显示,北京已连续三年在全球金融科技中心城市排名中位居第一。据北京证监局的介绍,北京拥有众多的金融类、科技类上市公司,也是全国私募股权投资市场最活跃的地区。同时,北京在金融科技发展的政策支持力度、科研创新投入、发展空间布局、监管制度环境、人才激励效应等方面也具有明显优势,为市场机构提供了巨大的政策空间、市场空间和创新空间。
因此,北京的资本市场金融科技创新试点工作未来如何与北交所“扩容提质”相结合,充满想象空间。
对此,中国政法大学法治与可持续发展研究中心副主任车宁告诉记者,距离征求意见41天后,资本市场金融科技创新试点首批项目在北京正式“入箱”,这不仅意味着“证监会版”监管沙箱机制构建的快速成熟,也彰显了工作开展的“北京速度”,展示了首都金融专业的服务能力和丰厚的资源禀赋,其将与北交所“珠联璧合”,通过科技与机制创新助力更多“专精特新”中小企业发展成熟,为国家经济高质量发展培育元气。
新京报贝壳财经记者 黄鑫宇 编辑 宋钰婷 校对 杨许丽




