

新闻8点见,多一点洞见。每天早晚8点与你准时相约,眺望更大的世界。
2021年接近尾声,直播带货行业再度迎来大新闻。12月20日,税务部门公布了对网络主播黄薇(网名:薇娅)偷逃税的处理结果。黄薇通过隐匿个人收入、虚构业务转换收入性质进行虚假申报偷逃税款,被依法追缴税款、加收滞纳金并处罚款,共计13.41亿元。
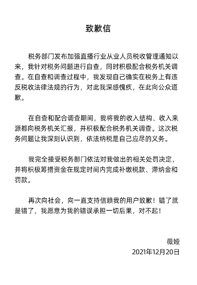
12月20日,针对偷逃税事件,薇娅在其个人微博发布了致歉信,全文如下:

黄薇的违法事实有哪些?2019年至2020年期间,黄薇通过隐匿其从直播平台取得的佣金收入虚假申报偷逃税款;通过设立上海蔚贺企业管理咨询中心、上海独苏企业管理咨询合伙企业等多家个人独资企业、合伙企业虚构业务,将其个人从事直播带货取得的佣金、坑位费等劳务报酬所得转换为企业经营所得进行虚假申报偷逃税款;从事其他生产经营活动取得收入,未依法申报纳税。
是否会对黄薇追究刑事责任?本案中,黄薇首次被税务机关按偷税予以行政处罚且此前未因逃避缴纳税款受过刑事处罚,若其能在规定期限内缴清税款、滞纳金和罚款,则依法不予追究刑事责任;若其在规定期限内未缴清税款、滞纳金和罚款,税务机关将依法移送公安机关处理。阅读全文>>>

此案是近期税务部门查处曝光的又一重大案件。多名财税和法律界专家学者认为,本案涉案人员社会关注度高、涉案金额大,案件的查处和曝光彰显有关部门规范网络直播行业的决心和力度。
北京大学法学院教授刘剑文认为,本案中,税务部门对当事人不同的偷逃税手段处以不同倍数罚款,既体现了依法查处的法律权威,又充分考虑了当事人主动减轻违法行为危害后果的情节,反映税务部门宽严相济,坚持执法力度和温度相统一。阅读全文>>>
如今直播带货行业正从草莽走向正轨,监管也正在与时俱进。国务院发展研究中心专家倪红日表示,从大的层面上来讲,行业应加强数字化管理。她提到此次杭州市税务局稽查局依据《中华人民共和国税收征收管理法》《中华人民共和国个人所得税法》《中华人民共和国行政处罚法》等相关法律法规,对相关人员追缴税款、加收滞纳金并拟处罚款确实是一个警示信号,起到一定警示作用。阅读全文>>>
“您好,北京市民服务热线,有什么可以帮您?”在北京,很多市民遇到问题都会选择拨打12345热线,这是因为背后那套“接诉即办”的机制正在起作用。
在“12345”中心帮忙接电话,是一种什么体验?这次,“城市体验官”栏目记者来到了“北京12345市民热线服务中心”和大兴区观音寺街道,从接听电话到后续回访,全程体验了接诉即办工作。本来以为很简单的工作,没想到自己却差点“翻了车”。
12345热线,是一条全国很多城市都有的市民服务热线。北京12345市民服务热线设立于1987年,当初叫“市长电话”。随着时代发展,它整合并入了数十条其他政府热线功能。近几年,遇事拨打12345热线寻求帮助,已经成了北京市民的共识。对疫情防控政策措施有疑问、网购发生纠纷、校外培训机构跑路、对物业不满意、停车难、讨薪难……打12345市民服务热线,相关部门会快速回应,问题也大概率能够解决。
不到三年时间,北京12345市民服务热线各渠道共受理群众来电反映3134万件,派单办理1301万件,诉求解决率从53%提升到89%,满意率从65%提升到92%。2020年以来,北京12345市民服务热线已受理疫情防控类问题424万件。

为了确保接诉之后“即办”,北京接诉即办改革将群众诉求办理流程分解为受理、派单、响应、办理、反馈等环节,推进业务流程系统性再造,构建全周期闭环管理体系。整合全市各领域、各区政务热线64条,实现一条热线听诉求,全年365天、7×24小时快速受理群众反映。目前,北京市16个区、343个街乡、65家市级部门和49家承担公共服务职能的企事业单位,已全部接入12345热线平台系统。
经过近三年的探索,北京的接诉即办已然成了一张首善标准的城市治理“金名片”,也揭示了一种超大城市治理的新路径。随着民生所期不断提升,城市治理的进步显然不能止步于此。因此,已然卓有成效的接诉即办还需继续精进,真正做到“接”要及时,“派”要精准,“办”在一线,“评”要科学,始终与民众对美好生活的期盼相向而行。阅读全文>>>
12月19日,北京市通州区通报新增1名本土病例。12月20日,北京市召开疫情防控新闻发布会通报最新情况。目前病例状况如何?北京有何最新防控政策?一文读懂:
北京市疾控中心副主任庞星火介绍,该病例为通州区宋庄镇艺术类培训机构华卿画室的艺考学生,自西安市来京约半年,11月28日返回西安参加考试,12月14日抵京,往返乘坐飞机。
按照精准防控原则,市区两级疾控部门第一时间开展流调和密接人员追踪,对风险人员分类管控。截至目前,采集相关风险人员鼻咽拭子结果均为阴性,外环境样本除2件阳性,其余均为阴性。初步判定密切接触者108人,均已落实管控措施。经过流行病学调查显示,目前,本起疫情来源较为明确,风险可控。

北京市通州区副区长董明慧介绍,该病例在12月14日抵京后手机上已收到提示,但该病例并未认真阅读有关提示,未落实疫情防控的“个人责任”及时向社区报告。该病例所在华卿画室未执行人员管理要求,未将疫情防控“守住门、管住人、做好事”的“单位责任”落实到位。
通州区在接到核酸采样点报告后,当日对华卿画室进行临时封闭管理,全方位流调排查,尽最大努力把疫情控制在最小区域。
同时,会上介绍,将病例所在的宋庄镇华卿画室划为封控区,实行“区域封闭、足不出户”;将宋庄镇环岛西路以南,徐宋路以西,小堡工业路以东,华卿画室南门无名路以北范围划为管控区,实行“人不出区、严禁聚集”;将小堡村全村划为防范区,实行“强化社会面管控,严格限制人员聚集”。阅读全文>>>
近期,有市民向新京报记者反映,她在购物时发现,一些速冻产品标称“牛肉大葱水饺”,但配料表显示添加了猪肉;有的产品名称是“荠菜猪肉大馅馄饨”,里面却添加了鸡肉成分,“感觉自己被商家误导了”。

根据张女士提供的线索,记者近日对线上线下渠道销售的8个品牌约40款名称中含有“猪肉”或“牛肉”的速冻产品进行统计发现,有18款产品配料表显示混有鸡肉等其他肉类成分,如猪肉馅料里加鸡肉、牛肉馅料里加猪肉等,涉及三全、思念、龙凤等品牌。视频详情>>>

标称“牛肉水饺”却添加猪肉,标称“猪肉馄饨”却添加鸡肉,这种现象是否违规?某华北速冻食品企业负责人孔先生告诉新京报记者,依照现有标准,速冻食品品名如此标注确实并不违规,“配料表中明确写着添加了什么成分,不算误导”。中华预防医学会健康传播分会常委、科信食品与健康信息交流中心主任钟凯也认为,从配料表来看,相关“牛肉水饺”中的牛肉在产品肉类成分中排在首位,证明其还是以牛肉为主料,是合规的。
不过,在消费者张女士看来,速冻企业上述行为虽不违规,但不代表合理。消费者王女士则称,同样是猪肉馅水饺,如果价格相差不多,她会选择“全猪肉”的,不会购买添加了鸡肉的产品,“关键问题是为什么混的都是便宜原料,这很容易让人联想到企业在偷工减料”。
对此,中国人民大学商法研究所所长刘俊海认为,相关企业这种行为涉嫌侵害消费者的知情权、选择权、公平交易权等,应当叫停这种行业“潜规则”。

速冻食品市场近几年“内卷”严重,产品价格走低,已进入购买力下降、品牌低价竞争、原料替代降低成本、产品品质下降、客户流失的“死循环”。一些速冻食品企业会将猪肉部分替换成鸡肉、大豆蛋白等,以降低成本,维持终端低售价。而近两个月来,安井食品、海欣食品、三全食品等速冻龙头企业密集调整经销价,将成本问题从幕后推至前台。一位速冻行业人士认为,速冻企业不愿意终端价格调整,但在成本上涨的情况下,维持低价很可能存在原料替代问题,不利于消费者买到货真价实的产品。阅读全文>>>
编辑 贾聪聪 李佳蓉 校对 刘越
