河北辛集市发现3例阳性感染者 全市划为封控区和管控区
2021-11-05 15:10

订阅
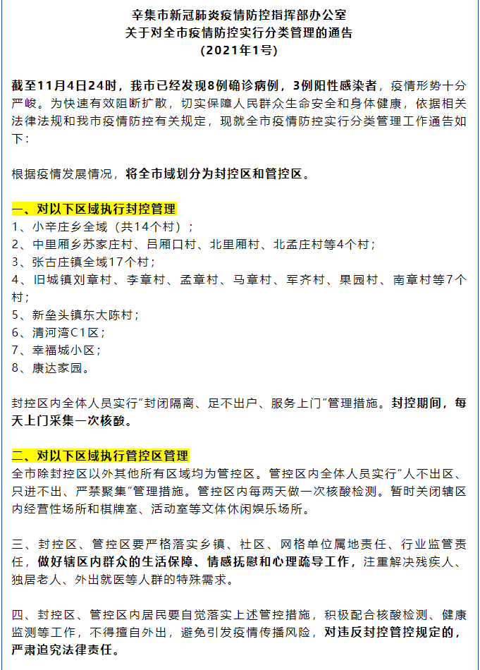
据央视新闻客户端消息,11月5日15:00,辛集市将正式启动第三轮全员核酸检测,请广大市民积极配合。
刚刚,辛集市新冠肺炎疫情防控指挥部办公室发布通告,通告如下:

编辑 杨利
来源:央视新闻客户端

新京报客户端
好新闻 无止境

据央视新闻客户端消息,11月5日15:00,辛集市将正式启动第三轮全员核酸检测,请广大市民积极配合。
刚刚,辛集市新冠肺炎疫情防控指挥部办公室发布通告,通告如下:

编辑 杨利

新京报报料邮箱:82708677@bjnews.com.cn