

“飒飒东风细雨来,芙蓉塘外有轻雷”。正如我们在7月份报告《紧缩确定,Tapering稳行》以及9月报告《美联储启动Taper的路径与影响》中的预期,11月美联储FOMC议息会议已正式确定将于本月晚些时候启动资产购买缩减。按照FOMC的最新共识,Taper将于2022年年中结束,历时8个月。美联储主席鲍威尔虽然还在空洞地坚持“通胀暂时论”,但也已正式承认通胀演化超出预期。结合过往信息和本次会议,我们认为,美联储今年以来对经济增长、通货膨胀和劳动力市场形成了一系列误判,误判是危险的,既将衍生更显著的金融市场波动,也将给美联储未来政策权衡带来更大的困难和挑战。此外,鲍威尔本次会议刻意回避了加息话题,暗示现在谈论加息不合时宜,这也符合我们此前判断,即美联储有意切割Taper与加息之间的联系。然而,市场对加息极端反应和美联储习以为常的“懒人”回复似乎已经反映出二者之间出现了沟通障碍,这也将削弱美联储前瞻指引的有效性。
Taper如期而至
鲍威尔在本月FOMC会议上明确了Taper的具体启动时间和路径。目前美联储月度购债规模为1200亿美元,其中800亿为美国国债,400亿为抵押贷款支持债券(MBS)。缩减资产购买将持续8个月,其缩减规模共计150亿美元每个月(其中国债100亿,MBS50亿)。同时,鲍威尔表示,资产缩减的额度会随经济增长情况和通胀变化而动态调整。面对持续的通胀压力, 鲍威尔的表态似乎已经“服软”,他认为通胀预测存在复杂性并且承认此前对通胀持续判断有误,但仍坚持通胀临时性的基本论调。而从FOMC的具体声明中看,美联储对通胀临时性的基本表达也已不再坚定(声明中对通胀暂时论由过去的“通胀是临时性”的结论性表达转变为“当前通胀水平在很大程度上由临时性因素驱动……”)。关于加息,本次会议鲍威尔全程回避这个话题,并斩钉截铁地表示Taper与加息无关。而对于Taper的影响,我们依旧认为本轮Taper的启动对市场产生的直接冲击相对有限。这主要是因为美联储在新的货币政策框架下,围绕Taper的启动计划已经对市场进行了充分的沟通,市场对Taper的预期已经提前反映在价格波动之中并被市场逐步消化。值得强调的是,尽管美联储有意回避,但市场依旧对加息给予了高度关注,目前期货市场隐藏概率显示,市场预期美联储将于明年7月或9月开启首次加息,市场甚至已经Price-in明年两次加息的可能性。
误判不一而足
本次FOMC发布会上,记者多次质疑了美联储此前的经济预测和政策表态。事实证明,美联储今年以来的确出现了一系列重要误判。在经济增长方面,美联储低估了下行压力。受到疫情和供应链瓶颈的影响,美国三季度经济增长仅录得2%。个人消费支出增速疲软,商品消费增速由正转负。另外,贸易出口,联邦政府支出以及住宅固定投资均在不同程度拖累了GDP增速,这与上一次议息会议,鲍威尔所强调的“复苏的步伐超出了预期”明显偏离。此外,鲍威尔似乎对服务业复苏抱有很大信心,但从目前美国个人服务消费支出表现与全球疫情的不确定性来看,我们对鲍威尔的自信仍存质疑。
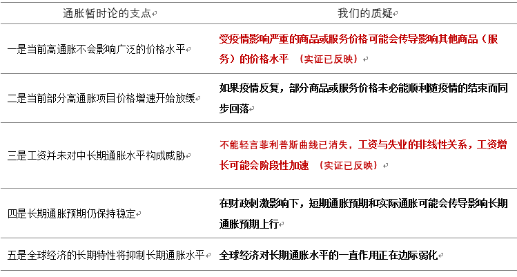
在物价方面,美联储误判了通胀严重性。9月美联储对核心PCE全年的预测中值为2.3%。但基于最新数据,截至9月全年核心PCE水平已经达到2.88%。因此,我们预测今年美国全年核心PCE将高于通胀平均目标制下2.5%的超调水平。在我们9月份的报告《美联储的通胀暂时论可信吗》中,已经就联储通胀临时性的五个原因分别给予质疑。从当前的情况看,我们所质疑的第一点和第三点正在得到更多的实证支持。受疫情影响,持续的通胀已经开始抑制个人消费支出,其中商品消费增速跌入负值,而服务消费复苏放缓。另外,尽管鲍威尔仍强调在非典型菲利普斯曲线模型下,“价格-工资”螺旋加速尚未有迹象可循,但从美国三季度就业成本指数(ECI)来看,该指数季度环比已经快速增长了1.3个百分点,创下上世纪80年代以来的最快增速,就业成本指数高企将必然引致工资水平的加速增长。然而,针对ECI的变化,鲍威尔仍坚持实际工资增速并未超过通胀增速,因此不必过分忧虑,这显然有失审慎。
表1:美联储通胀暂时论的支点与我们的质疑

资料来源:工银国际研究部。
在劳动力市场方面,美联储误判了微观事实。尽管联储官员都表达过就业缺口的恢复将基本决定Taper是否年内落地,但从非农数据来看当前就业缺口仍有490万人(与2020年2月疫情前相比)。我们在此前基于其他联储重要官员(如Brainard及Waller)关于就业缺口恢复与Taper操作的关系论述,测算了当就业缺口修复至330万上下时(就业缺口修复至疫情前85%的水平),联储才会启动Taper。然而,受到通胀压力影响,美联储已提前行动。另外,我们有理由担心劳动力市场结构变化对通胀水平的影响正在变得更为显著。2021年二季度美国劳动市场参与率为61.6%,比疫情前少了1.6个百分点,约有525万人退出了劳动市场,其中,我们估算“超额退休人员(excess retirement)”超过了300万人。这意味着劳动力市场宏观指标表面上虽有改善,但微观基本面正在快速恶化。
误判影响深远
回顾历史,美联储的误判并非仅限于当下。审视过去四五年来FOMC的重要会议记录,我们发现,美联储实际并没有真正去兑现所谓的通胀目标或者充分就业。双重目标形同虚设,美联储在宏观巨变中显得有失审慎,对新冠疫情和新供给冲击的长期影响更是掉以轻心。美联储的误判将产生一系列重要影响:一方面,政策权衡将更加复杂。鲍威尔依旧相信现在的环境谈通胀和就业的取舍并不合适,他认为当前高通胀并非由就业市场所影响,通胀是不持续的。就此,美联储相信,等通胀快速回归常态后,政策空间自然会被打开。然而,事实表明,大宗商品市场的价格上涨一波未平一波又起,物价上涨的行业螺旋也正悄然形成,尤其是在供应链上下游的恢复和重塑过程中,信贷扩张,宏观政策,极端气候以及地缘政治都将继续影响供应链的中间成本。因此,我们不排除美联储未来有可能会再提耶伦时代的“平衡之法(Balanced Approach)”,即美联储将不得不在通胀偏离和经济增长之间做出艰难取舍,而这也将影响市场投资组合出现重大调整, 使得金融不稳定性明显上升。
另一方面,预期管理难度将加大。面对经济增长,通胀预期以及就业市场的多次“打脸”,美联储未来的前瞻指引工作将面临更多的挑战。我们假设如果个人服务支出增长并未像鲍威尔预期的那样顺利接棒耐用品消费,实际工资也同步开始加速,而疫情消失后全球供应链依旧需要更长时间进行恢复,那么市场对美联储的信心将进一步弱化,美联储预期管理的公信力和控制力也将下降,这意味着货币政策工具的实施效果或将大打折扣。实际上,我们从当前市场对明年加息的预期中,就可以发现市场对政策的反应已经不再被联储的预期管理所显著影响。事实表明,美联储习以为常的“懒人”回复已造成金融市场的沟通障碍,这势必使得政策预期更加混乱、金融市场波动加剧。
总之,在经济基本面、通胀持续性和劳动力市场三个维度,美联储都存在显著误判,这种误判无论对于美国经济还是全球市场,都是危险的,我们提示,需要更加审慎地预判美联储的政策路径,并对未来超预期政策变化和市场波动做好充分的思想准备和工作准备。
作者:工银国际首席经济学家程实、工银国际资深经济学家张弘顼
校对 赵琳
