

郭仕强对裁判判罚表示不满。图/新华社
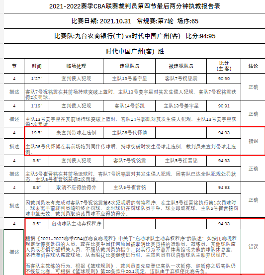
新京报讯(记者 刘晨)10月31日广州男篮以95比94战胜吉林男篮,比赛尾声广州队主教练郭士强因不满吹罚拒绝换人上场,当值主裁判直接启动了球队主动弃权程序。昨晚,CBA联盟先后发布对郭士强停赛5轮的处罚通知,及本场比赛最后2分钟裁判报告,确认引发广州队不满的判罚为漏判,且当值裁判不应直接启动球队主动弃权程序。
这场比赛最后阶段,广州队以93比94落后。吉林队前场进攻时,代怀博持球突破投篮不中,吉林队抢到前场篮板。随后祝铭震对崔晋铭犯规,前者本场累计6犯离场。广州队对此大为不满,郭士强在场边非常激动,认为代怀博在突破时走步,但裁判没有任何表示。之后,崔晋铭在准备罚球时,郭士强拒绝换人上场,广州队只有4人在场上,比赛无法进行。主裁判随即进行催促、劝说,但郭士强仍态度强硬,表示“你可以启动3分钟(球队主动弃权程序)”。双方僵持时,技术代表起身提示,可以视情况启动主动弃权程序,主裁判也选择了启动该程序。不过,广州队最后还是在3分钟内回到场上,最终由陈盈骏完成“绝杀”。赛后,郭士强对记录台说:“我们不是不讲理,你们回去看看录像。”

CBA联盟以裁判报告的形式回应场上争议。网络截图
昨晚,联盟以裁判报告的形式回应了这次争议,确认代怀博发生走步违例未被吹罚。同时,直接启动球队主动弃权程序亦不正确。根据当时场上情况,应先登记广州队1次暂停,此后球队仍不恢复比赛,方可宣判该队因弃权告负。
另一方面,联盟认为郭士强的行为“严重干扰比赛正常进行,给CBA联赛造成不良影响”,对其停赛5轮并罚款2万元。这意味着,他将无缘指挥第一阶段剩下的比赛。广州队第一阶段最后5场要两度迎战新疆队,对手还包括浙江广厦、南京同曦和吉林队。
新京报记者 刘晨
编辑 韩双明 校对 陈荻雁

