
新京报贝壳财经讯(记者 黄鑫宇)近日,在港上市的江西银行股份有限公司(1916.HK,下称“江西银行”)公告称,经董事会考虑评估,行长罗焱的管理风格、理念与全行业务发展及实际需求不完全一致,决议免去其执行董事、副董事长等职务,并解聘其行长职务。记者查询招股书发现,罗焱也是该行2018年6月在香港联交所上市以来的首任行长。
同时,记者注意到,有第三方评级报告曾于今年8月披露,近年来,江西银行信托及资管计划投资规模较大,投资资产结构面临调整压力。财务数据方面,江西银行2020年度的总营收与净利润,较上年同期均出现下降,特别是总营收降幅超两成。
官网、企查查等公开资料显示,江西银行系江西省唯一一家省级法人银行,其前身为南昌银行,2015年12月,南昌银行在吸收合并景德镇市商业银行的基础上,通过定向增资扩股,组建成立江西银行。截至2020年末,集团资产总额为4586.93亿元。当前,江西银行的注册资本为60.24276901亿元(均为实缴)。
2020年度报告显示,截至报告期末,江西银行实现总营收与净利润分别为102.85亿元、19.05亿元,较上年同期的129.53亿元、21.09亿元,分别同比下降了约20.59%和9.68%。
截至2020年末,江西银行设有营业网点217家,实现江西省内地市全覆盖,同时在广州市和苏州市设有两家省外分行;持股5家村镇银行,发起设立并控股江西首家金融租赁公司;全行共有在岗员工5238人;江西银行的管理层设行长1名、副行长5名。
行长:我有异议!
法律顾问:解聘程序符合规定
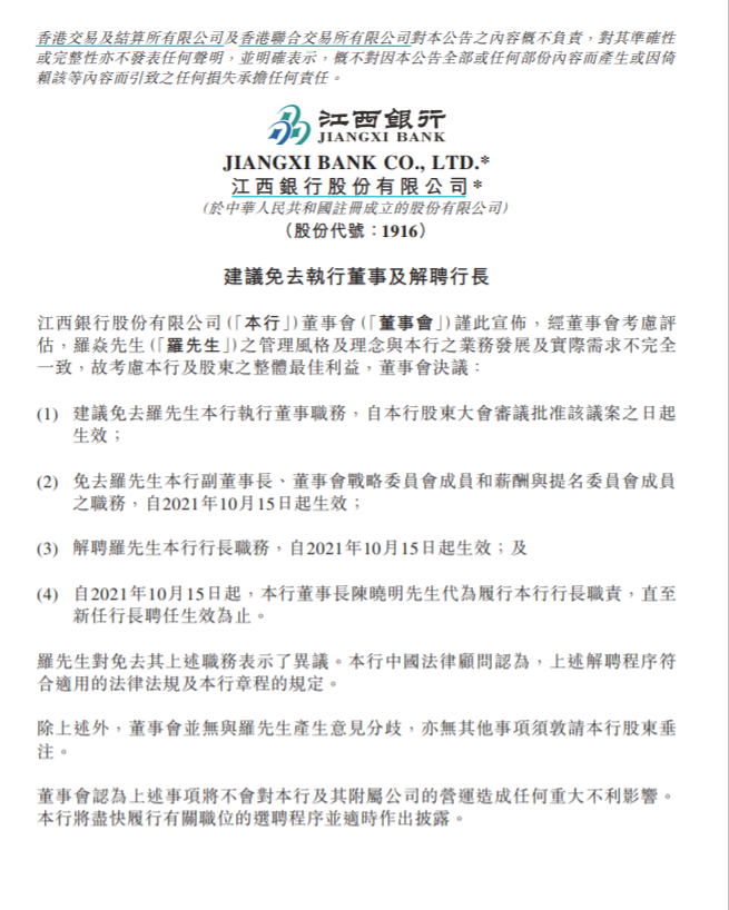
准确而言,“解聘行长”的这份公告,江西银行是于10月15日晚间正式发出。罗焱对该行董事会免去其上述职务表示了异议。但江西银行的法律顾问认为,“上述解聘程序符合适用的法律法规及本行章程的规定”(如图1所示)。

图1
公告显示,江西银行董事会并无与罗焱产生意见分歧。解聘罗焱的行长职务,自10月15日起生效,行长职位空缺期间,由董事长陈晓明代为履行行长职务。同时,该行董事会亦认为上述事项将不会对该行及其附属公司的营运造成任何重大不利影响。
江西银行业绩报告显示,本次被免职的罗焱今年52岁(出生于1969年2月),2018年2月加入江西银行,担任行长一职。在成为江西银行行长之前,罗焱曾历任交通银行扬州分行信贷部信贷员及副科长;招商银行业务部门副经理及经理、办公室秘书室高级经理及办公室主任助理;中信银行董事会秘书、办公室主任、董监事会办公室主任、广州分行行长兼党委书记、沈阳分行行长兼党委书记;以及广东南粤银行行长、董事及党委副书记职务。
而江西银行现任董事长陈晓明比罗焱年长3岁。他曾就职于建行,而后曾任南昌银行的党委书记、董事长职务。陈晓明在南昌银行(以及重组前的南昌市商业银行)服务的岁月近十年(2006年3月-2015年12月)。
2020年度报告显示,在报告期内,陈晓明担任江西银行的董事长,负责党委及董事会全面工作;罗焱任职该行行长,主要负责该行经营管理的全面工作。
信托及资管计划投资规模较大,不良率降至1.73%有“原因”
解聘行长的背后,江西银行过去的这几年都“发生”了什么?
8月4日,联合资信评估股份有限公司(下称“联合资信”)发布了《江西银行2021年无固定期限资本债券(第一期)信用评级报告》(下称“评级报告”)。从资产质量看,评级报告显示,近年来江西银行主动优化资产结构,资产增速明显放缓;不良贷款率呈下降趋势;但信托及资管计划投资规模较大且存在违约情况,投资资产结构面临调整压力。
首先,从不良贷款率来看,定期报告显示,截至2018年、2019年与2020年末,江西银行的不良贷款率分别为1.91%、2.26%与1.73%。但是第三方评级机构也“透露”了江西银行不良贷款率下降,主要系该行加大了处置力度,特别是现金直接回收不良的部分。据其披露,2020年达到的金额数是2018年与2019年总和的两倍还多。
评级报告显示,在疫情影响、国际国内宏观经济形势严峻复杂的背景下,江西银行不良贷款规模增加较为明显。为此,江西银行不良贷款的处置力度显著提升。2018年与2019年,江西银行合计现金收回不良贷款28.73亿元,合计核销不良贷款35.16 亿元;2020年共处置和化解不良贷款124.21亿元,其中现金收回不良贷款65.70亿元,核销不良贷款25.02亿元,存量盘活32.97亿元。联合资信认为“正是得益于大规模的不良贷款处置行动,2020年末江西银行不良贷款率下降至1.73%。”
其次,从投资类资产来看,据联合资信介绍,在商业银行的投资资产配置过程中,信托及资管计划等非标投资往往占有一定的比例,且部分投向为类信贷资产,底层资产涉及房地产等行业。随着宏观经济增速放缓叠加新冠疫情的暴发,该类企业抗风险能力和经营状况出现不同程度的恶化,易形成逾期和违约,商业银行投资资产质量下行压力加大。
具体到江西银行方面,评级报告显示,该行存量的非标投资存在违约情况,且面临一定的风险敞口和信用风险管理压力。“江西银行对信托计划及资产管理计划等非标投资实行‘穿透’管理,对发生风险的投资资产按照预期损失模型计提资产减值准备。”
而从投资资产质量情况看,同样来自评级报告的披露,江西银行2020年末纳入阶段三的余额为78.89亿元,而阶段三的减值准备余额则为38.84亿元;末纳入阶段二的余额为22.70亿元,减值准备余额则仅为5.14亿元。因此,评级报告认为“江西银行扣除减值准备后,仍存在一定的风险敞口,需关注违约资产的回收处置情况。”
据江西银行2020年度报告解释,“阶段三”是指,整个存续期预期信用损失之已发生信用减值的部分;“阶段二”指,整个存续期预期信用损失之未发生信用减值的部分。
年内两次因“未按规定报送案件信息”被罚
据记者统计,截至10月17日,今年以来,江西银行体系接到全国各地银保监局或分局开出的罚单共26张(包括个人);其中一人因“对向虚构贷款用途、财务报表的企业发放贷款用于归还民间借贷的违法行为负直接责任”而被终身禁业(如图2所示)。

图2
这26张罚单的罚金总额为525万元。其中,处罚金额最高的一笔为100万,系银保监会宜春监管分局于9月8日公示的罚单;江西银行宜春分行因存在“通过第三方公司与借款人签订虚假服务协议收取服务费,违规浮利分费”及“账外收取2500万元服务费并账外列支”两个违法违规事实,成为处罚对象。同时,因对此行为负有直接责任,该分行一名职员亦被警告并处10万元罚款。
记者也注意到,除信贷资金违规流入房地产或股市外,江西银行今年以来已两次出现“未按规定报送案件(风险)信息”问题。江西银保监局分别于5月24日、6月28日,对江西银行和该行南昌进贤支行开出罚单,两次罚金总计为95万元。
但记者查询中国裁判文书网,关于该行南昌中路支行职员被“终身禁业”以及年内的两起“未按规定报送案件”的详情,目前没有相关庭审记录显示。
新京报贝壳财经记者 黄鑫宇 编辑 陈莉 校对 李世辉
