

新京报快讯(记者 周依)七夕佳节将至,北京市公园管理中心8月5日发布“爱满京城 相约幸福”主题游园活动,将在颐和园、香山公园、北京植物园等市属公园举办文化展览、互动体验、特色文创等三大类15项文化活动,打造园林故事、植物花卉、节日民俗等多重特色交融的“七夕游园会”。
市公园管理中心相关负责人介绍,每年的农历七月初七,是中国传统节日七夕节,有乞求巧艺、坐看牵牛织女星、祈祷姻缘、储七夕水等传统习俗。在此次“七夕游园会”中,活动以共筑美好生活的“乞巧”互动为主,利用园林历史文化资源,展现节日背后的传统文化内涵。
颐和园昆明湖东堤的镇水铜牛代表风调雨顺,昆明湖西岸的耕织图展示男耕女织,两者遥遥相对,象征着中华几千年的农耕文化,被后人赋予了牛郎、织女相望的传说。这个七夕,颐和园将开展“慧心巧手伴七夕”多项传统乞巧活动,由面点师和传统手工艺人现场教授制作颐和园标志建筑图样的巧果、宫廷样式面人等。
北京植物园正值花语为“持续的爱”的红色百日菊盛开,同时将举办“乞巧圆梦”女红手作展。北京动物园将以图文并茂的展览,向游客介绍动物界的“忠贞”知识,并在相关动物场馆进行科普讲解。在中国园林博物馆,游客可通过寻找对生叶植物,探索叶序奥秘,绘制对生叶植物自然笔记。玉渊潭公园还将开展七夕主题讲座,由北京民俗专家讲述老北京的婚庆习俗等民俗知识。
值得一提的是,游客在体验七夕文化创意活动的同时,还可选购节日特色的文创“信物”。玉渊潭公园限量推出500张“我们的节日——七夕”主题文创门票,结合公园中堤桥、夏季景观等特色,描绘出牛郎织女鹊桥相会的爱情故事。陶然亭公园将慈悲庵文昌阁内寓意“一举夺魁”的魁星石刻进行比例复制,制成木板,在文创礼物店与游客进行拓刻互动体验。此外北京植物园也推出“浪漫七夕节 文创有好礼”活动,非遗传统绢人、团扇等七夕节主题特色文创商品一并亮相,活动期间,在文创店购买文创商品满30元的顾客,赠送玫瑰皂花一枝。
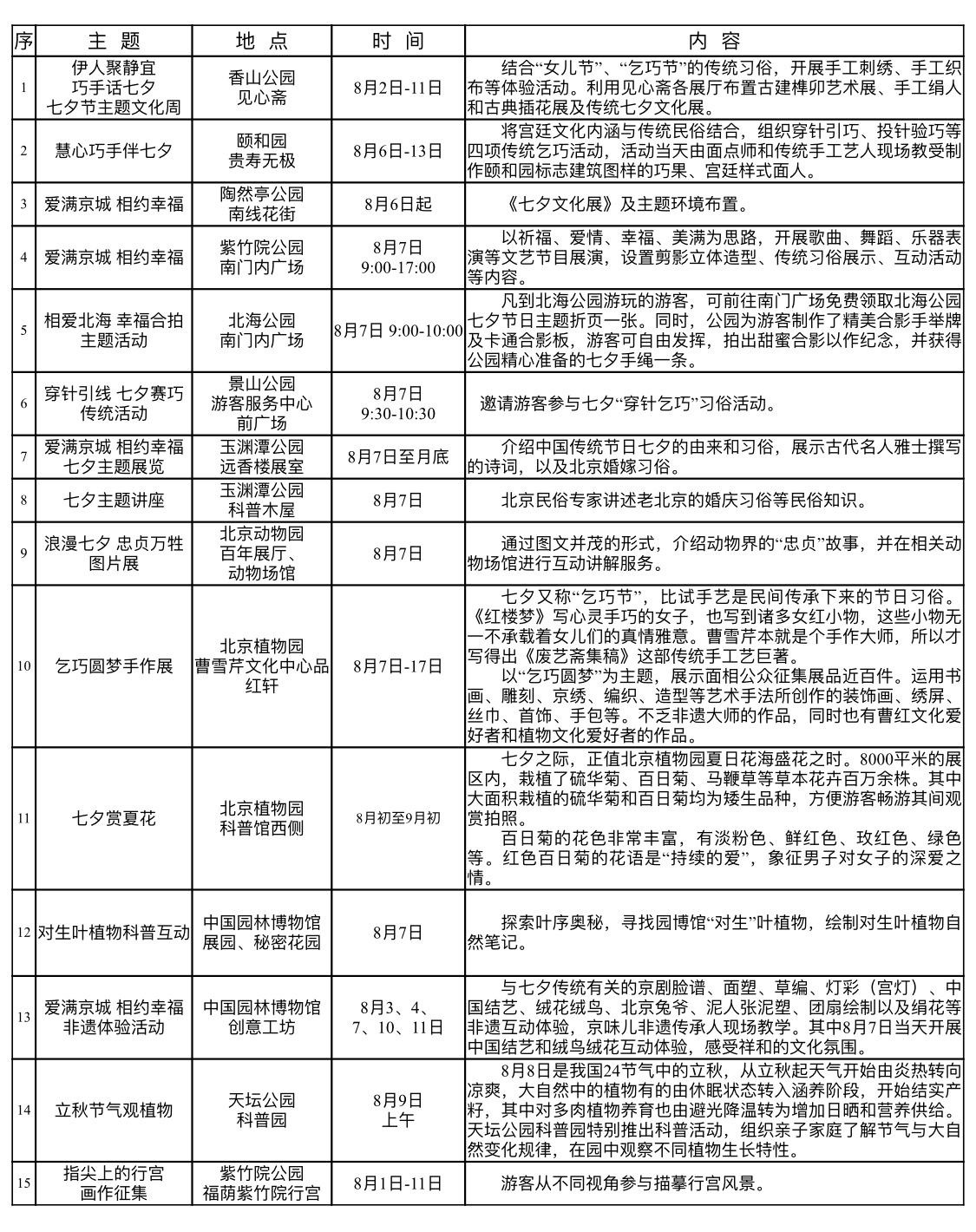
北京市属公园“七夕游园会”活动一览:

新京报记者 周依
见习编辑 李国君 校对 吴兴发


