

撰文 | 邱靖嘉 蒲俊
“司马光击瓮(或称砸缸)”是宋代以来流传甚广、尽人皆知的经典故事。本文从史源学的角度,对这一历史记载的史料来源做了追踪分析,并进而考察这个故事产生及流行的原因和背景:
宋哲宗即位初,司马光肩负天下人冀其“活百姓”之厚望,入朝拜相,革除弊政,有“救焚拯溺”之喻,广为传颂,死后万民敬仰,博得盛誉,在这一政治舆论环境之下,民间逐渐传出司马光儿时击瓮救人的故事,以宣传其仁者形象,此事后借释惠洪《冷斋夜话》之记录流行于南宋,被采入朱熹《三朝名臣言行录》,最终进入《宋史·司马光传》。
这个事例提示我们,某些历史故事的形成和传播具有一定的复杂性,除辨析其真伪之外,更应回到当时人的语境之中,去探究这些故事产生的舆论环境及其政治文化含义。

一
问题之缘起:由电视媒体引发的思考
“司马光砸缸”是宋代以来流传甚广、尽人皆知的历史故事。因此事在宋代文献中多有记载,且被写入《宋史·司马光传》,故而人们对其真实性皆深信不疑,并将其奉为髫童智力超群、见义勇为的一个经典事例。古今学者编撰的各种有关司马光的年谱、传记无一例外,均对这个故事津津乐道。
明清时人共编纂过三种司马光年谱。最早的一部是明嘉靖年间马峦辑、司马露校梓的《司马温公年谱》六卷,此谱于宋仁宗天圣三年(1025)“公年七岁”条下,即转述了《宋史》司马光本传有关其“砸缸”救人的记载。第二部是清雍正中顾栋高辑、民国刘承幹校刻《司马太师温国文正公年谱》八卷、卷后一卷、遗事一卷。据编者交代,此谱主要是以苏轼所撰《司马温公行状》为蓝本编订而成的,因行状未载“司马光砸缸”之事,故顾栋高在这部年谱的正文中并未提及此事,但在书后所附《遗事》中明确转载了这个故事,并注明出处为“《宋史》本传”。第三部系清乾隆间陈宏谋所编《宋司马文正公年谱》一卷,此谱乃是根据马峦《司马温公年谱》缩编校订而来的,所以它也因袭了马谱关于“司马光砸缸”的记事。
自近代以来,有关司马光的各种传记层出不穷,仅据笔者所见即有十余种之多,它们也都记述了“司马光砸缸”的故事。在这些著作中,以1918年孙毓修编纂的《司马光》为最早,此书第二章“少年时代”转录了《宋史·司马光传》的相关记载。民国年间的另一部传记章衣萍编《司马光》,则以白话文的形式讲述了少年司马光“砸缸”救人的历史典故。
几十年来,如顾奎相《司马光》,宋衍申《司马光传》《司马光评传》《司马光大传》,程应镠《司马光新传》,杨洪杰、吴麦黄《司马光传》,李昌宪《司马光评传》,李金山《重说司马光》,赵冬梅《司马光和他的时代》等多种传记,无不将“砸缸”救人作为司马光年少聪慧、胆识过人的典型事迹来加以重点介绍。其内容皆大致相同,只不过关于故事发生的时间和地点,多数传记根据《宋史·司马光传》的说法指为七岁时,地点不明;但有的作者则略微做了一些分析推断,言之稍详,如程应镠认为此事应发生在司马光五六岁时,赵冬梅认为适时司马光虚岁七八岁,而事发地李昌宪、赵冬梅等学者都判断当在洛阳。
除了以上年谱、传记资料之外,其实“司马光砸缸”的故事还被其他许多历史文献转载,今人著作亦多有称引,不胜枚举。而且自晚清以来,这个故事还被广泛编入各种初级语文教科书之中,成为蒙童启智教育的一个绝佳案例,直到现在仍是小学生的必读课文。更有甚者还从司马光“砸缸”之举中总结出诸如逆向思维、解放思想等衍生意义,进而与现代营销学、决策学等相联系,颇有过度阐释之嫌。总而言之,自宋迄今,人们对于“司马光砸缸”故事是极为信服的,似乎从未有人怀疑过它的真实性。
然而,最近却有人提出了对这个故事的质疑。2015年8月23日,北京大学历史学系赵冬梅教授做客山东卫视一档真人秀节目《我是先生》,与著名文物收藏家马未都先生就“司马光砸缸”故事的真伪有一段现场辩论。赵冬梅教授认为这个故事有明确的史料记载,应当是可信的,但马未都则以宋代还没有烧造大型水缸的技术为由,质疑其真实性。
此事经过媒体报道,引发了众人的关注和热议,有不少网友也参与了讨论,大家的主要观点依然认为“司马光砸缸”的故事可信,并举出了若干文献史料和考古资料来反驳马未都的观点。客观地说,马未都提出的质疑确实是站不住脚的,对此笔者可结合网友的讨论,做一点补充回应。

唐宋时代是中国古代历史上继周秦之变以后再次经历重大社会与文化变迁的时期,魏晋以来相承之旧局面,赵宋以降之新文化都在此时期发生转变与定型。唐朝以其富强,振作八代之衰,宋代以其文明,道济天下之溺;唐宋并称,既有时间上的相继,又有文化上的相异。唐、宋的时代特色及其历史定位,要求唐宋历史的研究突破原先单一的唐史研究、宋史研究画地为牢各自为战的旧局面,构建“唐宋史观”的新思路,树立“唐宋史研究”的新框架,在更为宏观的历史视野中观察、理解中古史上的唐宋之变。中国人民大学唐宋史研究中心的成立,以及《唐宋历史评论》的创办,正是这种唐宋史研究新思路的践行与推动。《唐宋历史评论》以关于唐宋历史的专题研究与评论为特色。主要刊发问题导向的关于唐宋历史专题研究论文,以及以梳理唐宋研究学术史为目的的专题述评和书评。文章类别包括论文、书评、序跋、读史札记等。
关于“司马光砸缸”故事,一般皆引据《宋史·司马光传》的记载:
光生七岁,凛然如成人,闻讲《左氏春秋》,爱之,退为家人讲,即了其大指。自是手不释书,至不知饥渴寒暑。群儿戏于庭,一儿登瓮,足跌没水中,众皆弃去,光持石击瓮破之,水迸,儿得活。其后京、洛间画以为图。(《宋史》卷三三六《司马光传》,中华书局,1977,第10757页。 )
从这段史料来看,我们所熟知的“司马光砸缸”这个故事名其实是不准确的,文献明确记载当时司马光危急时刻的救人举动乃是“击瓮”,而非“砸缸”,且《宋史》似有意将此事与司马光七岁讲《左传》共同作为其“凛然如成人”的例证,所以许多学者都认为司马光“击瓮”救人亦为其七岁时事。
根据古今字书的解释,“瓮”和“缸”从器物学的角度来说,二者有相似之处,它们多为陶器,似罂,腹大口小,主要区别在于器形的差异,“瓮”多呈束口罐状,而“缸”为长颈敞口容器,两者有所不同,但在近现代语汇中则往往将其混同。
其实,司马光所砸的是“瓮”,而非“缸”,这个故事较为准确的称法当为“司马光击瓮”。据笔者检索,清末民国年间印行的各种小学国文教科书讲述这个故事,始以“缸”代“瓮”,称“击缸”、“打破水缸”或“敲水缸”等,而最早明确称“砸缸”者,就笔者所见,可能是《申报》1933年8月26日广告版所刊登的儿童模范故事图第十三种《司马砸缸》,至于“司马光砸缸”的最终定名已是晚至1949年以后的事情了。
在明晓“司马光击瓮”的准确名称之后(以下皆用此名),我们再来回应马未都的质疑。诚如网友所言,从文献史料和考古资料双重证据来看,他的说法都无法成立。故事中提到的装人大瓮其实早已有之,如《东观汉记》谓王涣为洛阳令时,“盗贼发,不得远走,或藏沟渠,或伏瓮下”,可见汉代即已有可隐藏成人的大瓮,唐代更是有大家耳熟能详的“请君入瓮”故事。
考古方面,例如新疆沙雅县古城曾出土写有“薛行军监军”文字的唐代大陶瓮,湖北襄阳檀溪宋墓壁画“庖厨图”于灶台旁亦绘有一大瓮形象,在杭州白马庙巷南宋制药作坊遗址还发现了口径约一米的大水缸。这些证据说明唐宋时期完全有能力烧制出大型的瓮(甚至缸),马未都藏家之言实不足信。
尽管马未都的质疑并无依据,可不予理会,但这一公众事件却给历史学者一个值得注意的警示。在当今新媒体时代,公共史学方兴未艾,普罗大众获取历史知识的途径十分便捷,出现了史学普及化乃至娱乐化的倾向,在这种情况下,专业的历史研究者不能固封于所谓“学界”内部的讨论,而要接受来自公众对历史的质问和挑战,其中就包括对于某些历史知识真实性的怀疑,这或可为历史研究带来新的推进力。
就“司马光击瓮”故事而言,人们大多直接转述《宋史·司马光传》的记载,而很少有人探究这个故事的最初来源及其出现背景,其实当我们从史源学的角度进行一番追踪分析之后,或许会对这个故事的产生及传播过程有一些新的认识,并有助于回应其真实性问题。
二
《宋史·司马光传》所载“击瓮”故事的史源分析
上文说道,人们谈起“司马光击瓮”故事,普遍引据《宋史·司马光传》。然而,我们知道《宋史》修成于元末,尽管它是在两宋实录、国史等官修史书的基础上编纂而成的,但毕竟属于晚出的文本。欲考察有关这个故事的最初记载,还应回到宋代文献中去探寻。
首先需要说明的是,在司马光本人的著述中,从未提到过他儿时击瓮救人的事情。司马光死后,苏轼为其撰写行状,自称“轼从公游二十年,知公平生为详”。在这篇《司马温公行状》中,苏轼称赞“公自儿童,凛然如成人”,并举了司马光七岁讲《左传》的例子,这就是上引《宋史·司马光传》相关记载的原始出处,但行状却恰恰没有提及击瓮救人之事。后苏轼与范镇又根据这篇行状,分别撰写了《司马温公神道碑》和《司马文正公光墓志铭》,
其内容皆未超出行状的记述,故对此事亦无只言片语。
关于司马光的个人传记资料,除了行状、墓志、神道碑之外,另一重要的文献系统就是官修史书中的《司马光传》。虽然宋朝实录、国史早已不存,但我们仍可从其他宋代文献中找到实录、国史所载司马光本传的相关线索。
《东都事略》是南宋王称编撰的一部专记北宋历史的纪传体史书,其中就有一篇《司马光传》。淳熙十三年(1186)八月,王称献《东都事略》于朝,李心传称此书来源“特掇取‘五朝史传’及‘四朝实录附传’,而微以野史附益之”。其所谓“五朝史传”是指北宋所修太祖、太宗、真宗《三朝国史》与仁宗、英宗《两朝国史》的列传,“四朝实录附传”即神宗、哲宗、徽宗、钦宗四朝实录之附传,这就是《东都事略》列传部分的主要史源。由此推断,《东都事略》中的《司马光传》应取自《哲宗实录》的司马光附传,其内容也仅涉及七岁讲《左传》,而绝无击瓮救人的记载。
《宋史·司马光传》当本自宋神宗至钦宗《四朝国史》之《司马光传》。这部《四朝国史》的成书过程较为复杂,从绍兴二十八年(1158)诏修神宗、哲宗、徽宗《三朝国史》开始,直至淳熙十三年十一月全书告成,历时近三十年之久。其中,本纪和志两部分进呈较早,惟列传迟迟未成,淳熙十二年九月朝廷命洪迈限期一年克成,次年十一月国史院遂按期进上《四朝国史·列传》一百三十五卷。据洪迈交代,当时之所以能在短短一年之间修成四朝列传,主要依赖的是和州布衣龚敦颐撰《列传谱述》一百卷及王称《东都事略》,故《四朝国史》之《司马光传》也应来自这两部文献。
上文已知,《东都事略·司马光传》并没有击瓮救人的记载,那么《列传谱述》是否可能记有此事呢?《列传谱述》全称《元祐党籍列传谱述》,系专为《元祐党籍碑》在籍三百零九人立传,于淳熙七年进献朝廷,今已失传。按司马光作为元祐党魁,必列于此书卷首,陈振孙《直斋书录解题》称该书“以诸臣本传及志、状、家传、遗事之类集成之。其事迹微晦、史不可见者,则采拾诸书为之补传”,像司马光这样大名鼎鼎的人物,自不属于“事迹微晦、史不可见者”,所以笔者推测,《列传谱述》之《司马光传》大概也是主要依据其行状、墓志及官修实录附传等内容编撰而成的,如上所述,在这些资料中均未见司马光击瓮救人之事,所以从《列传谱述》到《四朝国史》可能都没有这一记载。
最先将“司马光击瓮”故事明确采入司马光传记资料的是朱熹《三朝名臣言行录》。宋孝宗乾道八年(1172),朱熹编成《八朝名臣言行录》,系统辑录北宋除钦宗以外八朝名臣的言行事迹,分为前后两集,即《五朝名臣言行录》十卷(太祖至英宗)和《三朝名臣言行录》十四卷(神宗至徽宗)。此书的编纂体例是每一名臣皆首书小传一篇,简要介绍其生卒、籍贯、世系、仕履、封谥等个人信息,然后逐条汇辑文献所见有关该传主的言行事迹及时人评议,其史料采摭并非以官修实录、国史为主,而大多依据私家著述,取材范围甚广,包括行状、家传、墓志、碑铭、语录、文集、杂史、笔记、小说等。
《三朝名臣言行录·司马光传》征引文献达十六种之多,其中在引苏轼《行状》记述司马光七岁讲《左传》“自是手不释书”事后有一小注曰:“又《冷斋夜话》云:司马温公童稚时与群儿戏于庭,庭有大瓮,一儿登之,足跌没水中,群儿皆弃去,公则以石击瓮,水因穴而迸,儿得不死。盖其活人手段,已见于龆龀中。至今京、洛间多为《小儿击瓮图》。”这是在司马光的传记中首次出现“击瓮”故事,朱熹注明其出处为《冷斋夜话》,关于此书留待下节再做详细讨论。
朱熹《八朝名臣言行录》成书后流传很广,影响极大,已有学者注意到元修《宋史》列传时曾利用过此书。如明人朱明镐谓《宋史·向敏中传》所记敏中任右仆射事盖取自《名臣言行录》,柴德赓指出《宋史·王安石传》“多取朱子《名臣言行录》”。顾宏义教授认为朱、柴二氏所言不确,《向敏中传》之任右仆射事直接取自《梦溪笔谈》,《王安石传》源于《四朝国史》本传,非据《名臣言行录》。然笔者以为,朱熹所编《八朝名臣言行录》可谓北宋名臣传记资料之渊薮,且眉目清晰,出处详明,极适宜作为编纂《宋史》列传的史料索引,故元朝史官利用此书的可能性很大,似不可仅凭个别情况加以否认。今检《宋史·司马光传》,就有参考《三朝名臣言行录》的迹象。
经笔者逐条核查,今本《宋史·司马光传》之记事大多可在苏轼所撰司马温公行状及神道碑中找到原始出处,不过这些内容可能不是直接来自行状,而是经实录、国史中的《司马光传》转录而来(《宋史》本传末云:“绍圣初,御史周秩首论光诬谤先帝,尽废其法。章惇、蔡卞请发冢斫棺,帝不许,乃令夺赠谥,仆所立碑。而惇言不已,追贬清远军节度副使,又贬崖州司户参军。徽宗立,复太子太保。……靖康元年,还赠谥。建炎中,配飨哲宗庙庭。”与《东都事略·司马光传》略同,亦当来自实录、国史)。此外,还有若干条记载则不见于行状、神道碑,兹表列于下:



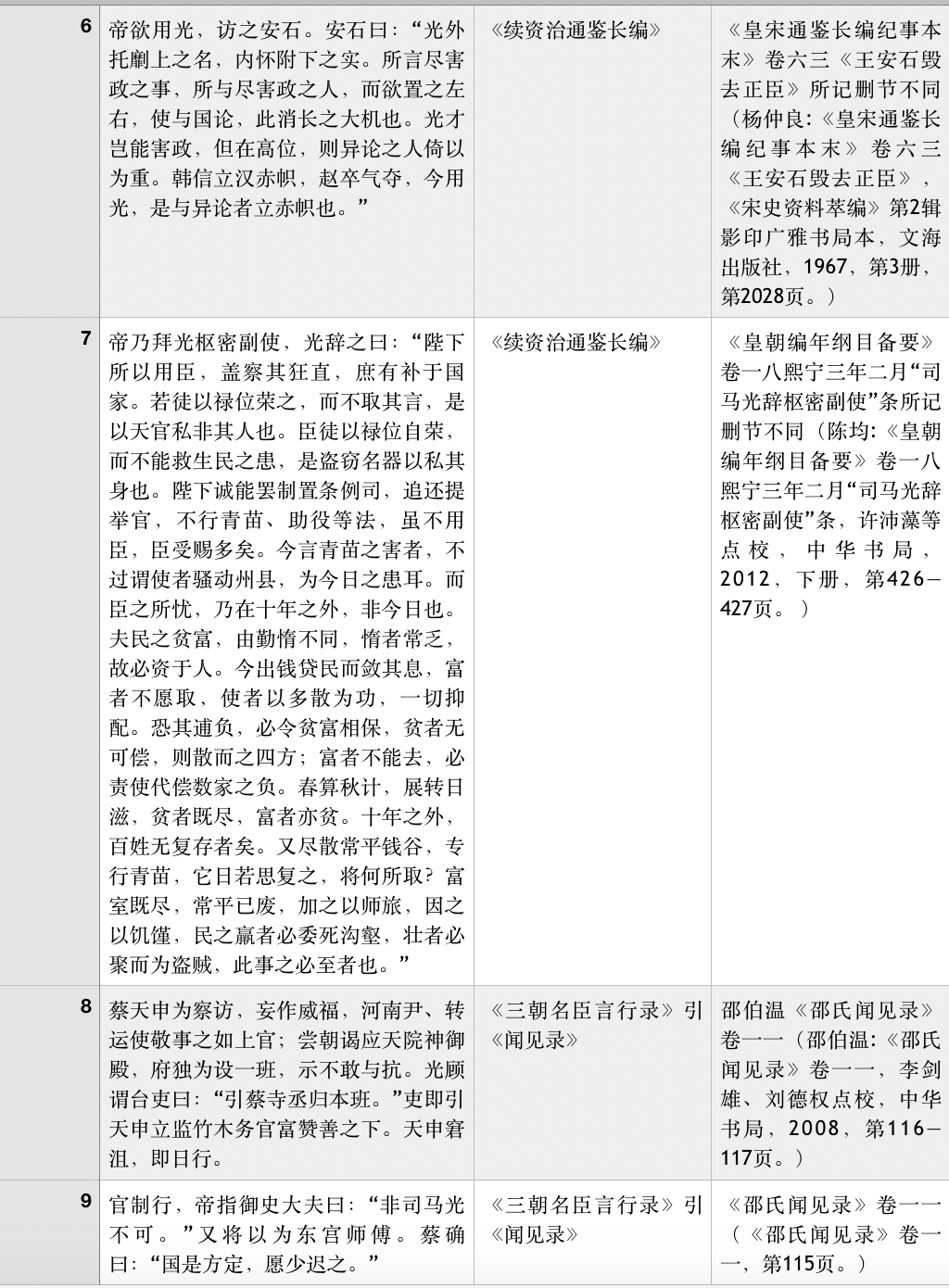
表1《宋史·司马光传》部分记事史源表
据表1,例2当出自司马光所撰《训俭示康》;例6、10、11见于今辑本《续资治通鉴长编》或《皇宋通鉴长编纪事本末》,知其史源皆为李焘《长编》;例7、14见于《皇朝编年纲目备要》,推测其史源亦当为《长编》,只因此二条所记分别为神宗熙宁三年二月及徽宗崇宁二年九月事,今辑本《长编》阙佚罢了。
除以上六例之外,其余八条记载源出《司马光日录》、苏辙《龙川别志》、邵伯温《邵氏闻见录》、惠洪《冷斋夜话》、范祖禹文集诸书,材料十分零散,一般
不易检寻,但它们却均见于《三朝名臣言行录·司马光传》之转引。
据笔者推断,元朝史官很可能就是通过《三朝名臣言行录》提供的这些线索去查找史料,甚至直接依据此书编纂《宋史·司马光传》相关文字的。由此可知,“司马光击瓮”故事之所以被采入《宋史》本传,或许就是经由《三朝名臣言行录》这一媒介,而究其最初史源则为《冷斋夜话》一书。
三
关于惠洪及其《冷斋夜话》
《冷斋夜话》是宋徽宗年间释惠洪所编撰的一部诗话著作,兼记一些掌故杂事。有关“司马光击瓮”事即见于该书卷三,题名为“活人手段”:
司马温公童稚时,与群儿戏于庭。庭有大瓮,一儿登之,偶堕瓮水中,群儿皆弃去,公则以石击瓮,水因穴而迸,儿得不死。盖其活人手段已见于龆龀中,至今京洛间多为《小儿击瓮图》。(惠洪:《冷斋夜话》卷三“活人手段”条,陈新点校,中华书局,1988,第31页。)
这段记载与上引《宋史·司马光传》的文字内容基本一致,此书所记稍详。
此书作者惠洪,本姓彭,初名德洪,字觉范,筠州新昌县(今江西宜丰县)人,是北宋晚期著名诗僧。他一生笔耕不辍,著述颇丰,在禅学理论、僧史撰述、诗文创作、文学批评等方面都有建树。其《冷斋夜话》一书在宋代流传颇广,诸史志著录卷数不一,《通志·艺文略》及《直斋书录解题》作十卷,《郡斋读书志》作六卷,《宋史·艺文志》作十三卷,而存留至今者皆为十卷本,以元至正三年(1343)刻本为最早。
关于《冷斋夜话》的成书年代,已有学者做过研究。此书最后一条记“蔡卞之死”,按蔡卞卒于政和末年,不过这并非该书的成书时间下限,此后惠洪又有增删修缮,大概至宣和三年(1121)才最终定稿。但事实上,《冷斋夜话》并非一时一地之作,在其定稿前早已有传本在社会上流传,各家书目著录此书卷数颇有差异,可能就是由这些传本内容不尽相同而造成的。据笔者所知,《冷斋夜话》是记载“司马光击瓮”故事年代最早的文献,南宋诸书提及此事大多来源于此,如朱熹《三朝名臣言行录》及《锦绣万花谷》《事文类聚》等类书转载这个故事即明确注明出自《冷斋夜话》。
其实,此前已有人指出了“司马光击瓮”故事的上述史源。早在20世纪30年代,柳诒徵即曾说司马光“童年嬉戏,智已过人,《行状》虽未及,而史传采及《冷斋夜话》,非饰说也”。赵冬梅教授也认为这个故事出自《冷斋夜话》,又见于彭乘《墨客挥犀》,按《墨客挥犀》的作者实乃惠洪彭姓族人,该书多引《冷斋夜话》。那么,《冷斋夜话》记载的这个故事是否可信,果真“非饰说”吗?在此需要首先交代此书存在的一些问题。
尽管惠洪及其《冷斋夜话》在文学方面自有其独到的思想理论价值,在史学方面却颇为世人所诟病。宋代书目著录均将此书归入小说类,且陈振孙《直斋书录解题》直言不讳地称《冷斋夜话》“所言多诞妄”,晁公武《郡斋读书志》更是指出惠洪著作的一个通病:“著书数万言,如《林间录》、《僧宝传》、《冷斋夜话》之类,皆行于世,然多夸诞,人莫之信云。”可见在南宋书目学家看来,惠洪虽勤于著述,但多言无实据,诞妄不经,常有一些夸张矫饰的成分。
具体来说,《冷斋夜话》的一个主要问题是伪托附会,如晁公武即已举例指出该书多记苏轼、黄庭坚事,“皆依托也”,对此其他学者也多有批评。实际上,惠洪虽聪慧有才华,然生性放浪不羁,作史很不严谨,陈垣评述此人“惟性粗率,往往轻于立论”,其史论暴露出不学、寡养、多口的弊病,且言“夫评诗,人不之信,其害小,作史人不之信,则可信者亦将为不可信者所累,岂不与作史初心相背哉”。
鉴于此,我们不禁会对“司马光击瓮”的记载产生一点怀疑。关于此事,在司马光生前,无论是其本人还是亲友同僚皆未提及,也不见于详述司马光事迹且比较可信的行状、神道碑、墓志等第一手传记资料的记载,而《冷斋夜话》之成书上距司马光离世已有二十余年,那么惠洪这样的禅林僧人是从何而知的,会不会有惠洪编造假托的可能呢?
按,比《冷斋夜话》稍晚成书的邵伯温《邵氏闻见录》也记有这个故事,谓“司马温公幼与群儿戏,一儿堕大水瓮中,已没。群儿惊走不能救,公取石破其瓮,儿得出”,且将其与文彦博少时灌水得球一事并举,称“识者已知二公之仁智不凡矣”。邵伯温居于洛阳,自其父辈邵雍始便与司马光交谊甚深,对有关司马温公之言行事迹多有耳闻,故《邵氏闻见录》的这一记载可增添“司马光击瓮”故事的可信性,至少说明此事自有其来源,尽管惠洪《冷斋夜话》所记多有不实,但“司马光击瓮”的故事大概是据时人传言而记录的,并非惠洪捏造。
通过以上分析可知,《冷斋夜话》所载“司马光击瓮”故事大致可信,“非饰说”,且其谓“京、洛间多为《小儿击瓮图》”,说明此事在北宋末民间流传很广。然而,历史的复杂性在于某些文献记载虽有所依据,却未必实有其事,就“司马光击瓮”故事的产生及其真实性问题而言,我们还需要结合司马光去世前后的社会背景和政治舆论环境做更深入的分析。
四
“活人”与“拯溺”:
“司马光击瓮”故事产生的舆论环境
如上所述,“司马光击瓮”故事在司马光生前从未见人提起,而于北宋末期骤然流行,其中必有缘故,需从司马光离世前后的政治局势和社会舆论加以着眼。众所周知,宋神宗任用王安石掀起了一场轰轰烈烈的改革运动,然而在新法推行过程中弊端丛生,贻害无穷,致使百姓困顿,民怨沸腾。司马光则因反对变法,政见不合,离开朝廷,在洛阳闲居十五年。
元丰八年(1085),神宗卒,哲宗即位,太皇太后高氏临朝听政,下诏起用司马光,入朝除为门下侍郎,后进拜尚书左仆射兼门下侍郎,出任首相。此时,司马光作为反变法派的领袖,久负盛名,被百姓寄予厚望,希冀他能革除弊政,乂安天下。苏轼所撰司马温公行状及神道碑记述司马光入朝时的情形,提到两个重要细节,或与“司马光击瓮”故事的产生有关。
其一,行状云:“神宗崩,公赴阙临,卫士见公入,皆以手加额,曰:’此司马相公也。’民遮道呼曰:‘公无归洛,留相天子,活百姓。’所在数千人聚观之。公惧,会放辞谢,遂径归洛。”司马光进京吊祭神宗,卫士皆行额手礼以示敬重欣喜,更有“擎跽流涕者”,庶民数千人聚观遮道,“拥其马,至不得行”,请求他留朝任相,所谓“活百姓”一语道出民众心中的急切呼声。不仅京师如此,他处亦然。
据神道碑言,当时苏轼“自登州入朝,过八州以至京师,民知其与公善也,所在数千人,聚而号呼于马首曰:‘寄谢司马丞相,慎毋去朝廷,厚自爱以活百姓。’如是者,盖千余里不绝”。知希望司马光重返朝廷拜受宰相以救活百姓乃是其时北宋各地民众的共同心愿,就此王辟之《渑水燕谈录》也有一段记载可引以为证:
司马文正公以高才全德,大得中外之望,士大夫识与不识,称之曰君实,下至闾阎匹夫匹妇,莫不能道司马。故公之退十有余年,而天下之人日冀其复用于朝。熙宁末,余夜宿青州北淄河马铺,晨起行,见村民百余人,欢呼踊跃,自北而南。余惊问之,皆曰:“传司马为宰相矣。”余以为虽出于野人妄传,亦其情之所素欲也。故子瞻为公《独乐园诗》曰:“先生独何事,四海望陶冶。儿童诵君实,走卒知司马。”盖纪实也。(王辟之:《渑水燕谈录》卷二,吕友仁点校,中华书局,2006,第17—18页。)
据此可知,司马光名重天下,闾阎妇孺皆知,“冀其复用于朝”,熙宁末年青州地区还出现了“司马为宰相”的谣言,虽所传不实,却真切反映出百姓之“素欲”。究其原因,当归结于司马光“活百姓”思想在社会上已深入人心,人们相信只要司马光拜相任事,必能革弊除害,救民于水火,故庶民莫不敬仰爱戴,神道碑谓光死后,“京师之民罢市而往吊,鬻衣以致奠,巷哭以过车者,盖以千万数。……民哭公哀甚,如哭其私亲。四方来会葬者盖数万人。而岭南封州父老相率致祭,且作佛事以荐公者,其词尤哀,炷芗于手顶以送公葬者,凡百余人。而画像以祠公者,天下皆是也”,当为实录。《渑水燕谈录》又称司马光“及薨,京师民刻画其像,家置一本,四方争购之,画工有致富者,公之功德为民爱如此”。
其二,行状记载“元丰之末,天下多故,及二圣嗣位,民日夜引领以观新政”,然此时“进说者以为三年无改于父之道,欲稍损其甚者,毛举数事以塞人言”,司马光慨然争之曰“先帝之法,其善者,虽百世不可变也。若安石、惠卿等所建,为天下害非先帝本意者,改之,当如救焚拯溺,犹恐不及”,并援引历史上汉景帝废文帝斩笞之极刑、汉昭帝罢武帝盐铁榷酤均输之法、唐德宗革代宗纵宦官之风、唐顺宗罢德宗之宫市等子变父政的事例,为哲宗改制提供历史依据,且称“况太皇太后以母改子,非子改父”,最后“众议乃定”,遂悉废新法。
司马光认为哲宗即位后当务之急是要革除王安石、吕惠卿等人所行弊政,且形容其局势“如救焚拯溺”,此语后来流传颇广,并成为宋人用以称誉元祐诸臣改弦易辙、施行仁政的一个固定语汇。例如,曾从学于司马光的刘安世谓“温公当揆路日,盖知后必有反复之祸,然仁人君子,如救焚拯溺,何暇论异日事”,即推崇司马光当机立断、厉行革弊的做法,又吕中《大事记讲义》径称“司马光之变法如救焚拯溺”。
南宋科举类书《新笺决科古今源流至论》在概述各类考题答题要点时多次提及元祐更化事,均有“拯溺救焚”之语,如“元祐以拯溺救焚之仁,为改弦易辙之举,罢青苗、免役之法,去市易、均输之政,吾民至是始有庆历之望”,“元祐天子变更新法,司马洛中召用,奋然以拯溺救焚为意,宁逐熙丰之党,而不念异日之祸,宁罢青苗之法,而不忌小人之怨”,“诸贤以拯溺救焚之心,为改弦易辙之举,诏令一新,老稚称快,贤才相望,夷狄知畏”。在一部面向普通士人的日用科举参考书中频繁出现“拯溺救焚”一语,说明其作为司马光罢废新法的一个形象比喻,在民间社会已有相当的普及度。
由以上分析可知,元祐元年(1086),司马光肩负天下人冀其“活百姓”之厚望,入朝拜相,变更熙丰之法,有“救焚拯溺”之喻,被广为传颂,这构成了司马光死后博得盛誉的重要舆论背景和社会基础。
笔者认为,这种独特的政治舆论环境与“司马光击瓮”故事的出现应当存在密切关系。按“司马光击瓮”其实就是一个典型的拯溺救人故事,而惠洪《冷斋夜话》对此事的解释是说“盖其活人手段已见于龆龀中”,所谓“活人手段”即是司马光“活百姓”之仁心的一个具体表现,“活人”与“拯溺”两者结合相得益彰,可以很好地展示司马光的仁者形象,并说明其“仁术”已孕育于儿时。而且这个故事不见于司马光生前,恰恰出现于其盖棺论定之后,当非偶然,实际上它正是在那个特殊的时代氛围和舆论环境之下应运而生的。
在此,不妨对“司马光击瓮”故事的产生及传播过程做一大致推测:司马光死后人们感念其在危急时刻行“救焚拯溺”之举以“活百姓”,遂在民间逐渐传出司马光儿时击瓮救人的故事,以宣传其仁者形象,并绘成《小儿击瓮图》流行于京洛之间。惠洪《冷斋夜话》是目前所见最早记载此事的文献,其后这个故事便风行于南宋,被采入朱熹《三朝名臣言行录》,最终进入《宋史·司马光传》。
至于司马光年幼时究竟有没有发生过击瓮救人之事,则已不得而知。一种可能是它确有其事,但在司马光生前时人并不觉得此事有何异常之处,不值一提,直到司马光去世后,在特定的政治舆论环境下才被人发掘出其独特的宣传价值。同时,也完全存在另一种可能性,司马光儿时本无其事,至北宋末有人将当时民间发生过的髫童击瓮救人事件嫁接假托于司马光,从而编造出这样一个故事。因此,“司马光击瓮”本事之真伪尚可存疑,通过以上论述,我们可以考究的是它产生并流行的原因和背景,这其中具有一定的复杂性。
最后,附谈一点历史知识传播过程中所发生的焦点转变问题。今人对于“司马光击瓮”故事大多是从急中生智、启迪智慧的角度去加以阐释的。但在宋代,人们关注的焦点似乎主要不在于击瓮救人的过程,而是这个行为本身所蕴含的深刻意义,即司马光从小养成的救民之心,《冷斋夜话》称之为“活人手段”,南宋王十朋亦言“君不见温公年方髫龀时,奋然击瓮活小儿,至今遗事在图画,活人手段良可奇”,另有人解释为“仁术”,这是司马光后来施行仁政、救护百姓的一个思想源头。
这个有趣的现象或可提示我们在考察某些历史故事时,除辨析其真伪之外,更应回到当时人的叙述语境之中,去探究这些故事产生的舆论环境及其政治文化涵义。
作者注:本文初稿曾提交2017年7月7日“中国古代信息沟通与国家秩序”第二次工作坊参与研讨,承蒙李华瑞、赵冬梅老师及诸位学友提出重要批评意见,深受启发,拙文得以进一步修改完善,在此谨致谢忱。
本文原标题为“试析“司马光击瓮”故事的史源及其产生背景”,选自《唐宋历史评论(第五辑)》(中国人民大学唐宋史研究中心,社会科学文献出版社2018年12月)。
作者:邱靖嘉 蒲俊 整理:萧轶
编辑:李永博 校对:翟永军


