

今年北京高考考点共设91个;18个易混考点校需要考生和家长特别注意
新京报讯 (记者沙璐)记者从北京教育考试院获悉,2018年北京市高考考点共设91个,其中有18个易混考点校需要考生和家长特别注意。6月4日前,高考准考证将发放到考生手中。
准考证上包含11项信息需要考生仔细核对,分别是考生照片、准考证号、考生号、姓名、性别、考点名称、考点地址、考场号、报考科类、报考科目、外语语种及报名单位。除以上信息外,考生还要仔细阅读准考证上的注意事项,
18个易混考点需分清
2018年北京市高考考点共设91个,有些考点校容易混淆名称或走错校区,考生要分清。
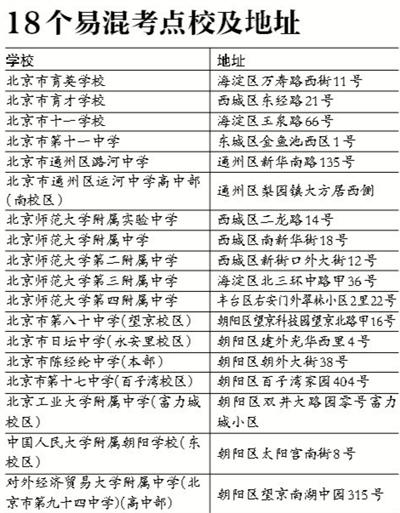
北京教育考试院公布了18个容易混淆名称或走错校区的考点名单,共涉及4类。第一类是考点的名称相似、只有一字之差的考点,比如北京市育才学校与北京市育英学校,北京市十一学校与北京市第十一中学,北京市通州区潞河中学与北京市通州区运河中学。
第二类是同一所大学的各个附中,比如北京师范大学附属中学、北京师范大学第二附属中学、北京师范大学附属实验中学、北京师范大学第三附属中学、北京师范大学第四附属中学。
第三类是同一所学校的不同校区,考生一定要确定去哪个校区考试。比如北京市第八十中学考点设在望京校区、北京工业大学附属中学考点设在富力城校区、中国人民大学附属朝阳学校考点设在东校区。
此外,还有一些学校的初、高中部,比如对外经济贸易大学附属中学(北京市第九十四中学)考点就设在高中部,考生千万不要到初中部参加考试。
需要提醒的是,考生和家长不要只看考点名称,还要注意考点所对应的地址,学校要与地址相一致。因此,考生可以在考试前熟悉考点所在位置,科学合理设计出行方式及路线,提前安排出行时间,每科开考前最好至少提前半小时到达考点。
高考日同工作日“撞车”
记者注意到,今年高考为下周的周四、周五两天,正好是工作日。考生流会与上班流叠加,造成一定的交通压力。预计早7时30分至8时30分时段的交通流量会有明显上升,而该时段恰是高考生赶往考场的高峰时段,部分路段容易拥堵。
北京教育考试院建议,考生及家长要提前规划好出行时间和路线,尽早出门,避免考试迟到。根据往年情况,高考生出行方式主要有6种,包括步行、骑车、打车、公交车、地铁、私家车。
其中,如果家离考点路程不太远,考生可考虑骑自行车,出发前要注意检查车胎和车闸,记好沿途路线。如果选择打出租车出行的考生最好提前一天预订好车,防止第二天不能及时打到车;到达考点后,考生还要带好随身物品,切勿将准考证等重要物品遗落在车上。
对于选乘公交车的考生来说,要考虑好出行时间。由于等候公交车的时间不好掌握,考生要比平时提前出发,同时,备好公交卡或零钱。一旦遇到堵车延误时,考生可变更交通方式。搭乘私家车的考生要事先确定行车路线,预留出堵车时间,尽量避开可能发生交通拥堵的路段。



