


昨日,延庆公安分局民警在八达岭长城景区西门外广场执勤。
今日迎来游园高峰时间;警方会同旅游等相关部门,严打旅游领域犯罪
新京报讯 昨日是国庆中秋假期第二天,记者从市公园管理中心了解到,昨日,市属11家公园和园博馆累计游客量39万人次,今日游客量将迎游园高峰。市属公园及园博馆首次推出12条错峰游览路线,建议游客市民可提前规划好游园路线,错峰出游。
截至昨日15时,市属11家公园和园博馆累计游客量39万人次。记者从市公园管理中心了解到,游客量排名前三的公园分别为天坛公园、颐和园及中山公园。动物园因受天气影响,家庭游明显减少。
今日,市属公园将逐渐进入游客高峰时间。
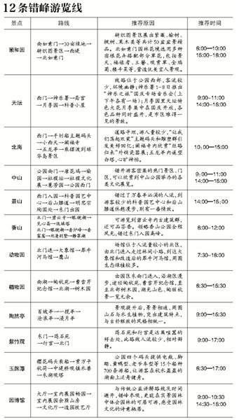
昨日,记者从市公园管理中心了解到,今年国庆假期,市属11公园首推“国庆假期特色游线”,涵盖“错峰游览线”、“创意体验线”、“爱国红色线”三大类共计35条游线。
市公园管理中心相关负责人介绍,游客可根据时间安排等自行选择“游园路线”。
昨日,记者从市公园管理中心了解到,根据各公园游园人数实时播报显示,各个时点游人数均比前天有小幅度增长。各公园门区、景区全天游览舒适度较高,游园客流较为舒畅。
昨日上午10时,市属公园和园博馆实时在园人数7.05万人次,较前日相比略有增加。其中,颐和园1.86万、动物园1.33万、天坛1.26万。
下午2时,市属公园及园博馆在园游人共计10.9万。市公园管理中心相关负责人介绍,动物园熊猫馆,中山南门等游客量较多,游览秩序正常。在香山观赏烟雨朦胧中北京城的游客量仍多,入园游客不降,香炉峰游客指数旺。景山万春亭全天各时段,体验皇城秋雨之美之韵的游客较为集中,但均能保证顺畅游览。
■ 各方保障
城管
全员停休查处443起违法行为
昨日,记者从市城管执法局了解到,北京城管执法机关共出动执法人员5000余人次,共查处各类违法行为443起。城管热线96310受理群众相关举报760件,环比下降23%。
哪些区域将成为执法重点?市城管执法局相关负责人介绍,城管执法部门重点加大对天安门及周边地区、长安街沿线,故宫、奥林匹克公园、什刹海、恭王府、八达岭、十三陵及市属11大公园等人流密集地区的防控力度。
节日期间,城管执法部门也全员停休上岗。上述负责人介绍,将重点对无照经营、非法运营、非法小广告、占道经营、店外经营、非法停车场等环境秩序问题进行查处,全面遏制重点地区环境秩序类问题。
此外,针对违规户外广告、牌匾标识、夜景照明、山寨指路牌、临窗广告以及车身广告等,上述负责人表示,将及时督促责任人进行拆除、清理、维修或更换,对附带电话号码的,及时进行警示提醒。
施工工地管理也是重点。该负责人介绍,检查重点地区施工围挡按规范设置,严控施工扬尘,并加大建筑垃圾运输问题治理力度,杜绝道路遗撒。此外,还会对露天烧烤、焚烧垃圾、白色污染等违法行为加强管控。
警方
严打旅游领域犯罪刑拘7人
据北京市公安局昨日发布,警方会同旅游等相关职能部门,强化景区治安秩序维护和人流疏导,严打旅游领域各类违法犯罪,从9月26日至10月1日,刑拘7人,行拘31人。
据北京警方介绍,“国庆节”、“中秋节”两节期间,本市游客多、景区秩序压力大,为确保秩序井然,保障游客合法权益,警方严防严打旅游领域各类违法犯罪。
市公安局环食药旅总队成立旅游秩序安保工作专班,组织全市各分局旅游执法部门,以“两检查一整治”专项行动为依托,成立联合执法、暗访督导和打击整治等多个小组,会同旅游委等相关行政部门开展联合执法。
工作中,市公安局会同旅游委、交通、工商、城管等部门,对辖区重点景区黑导游非法揽客、诱导消费等违法行为开展集中清理整治。同时,结合各景点旅游秩序实际,加大对天安门、故宫、前门、德胜门、八达岭、十三陵、颐和园、鸟巢、水立方等重点区域和景区及周边的巡逻防控力度,及时发现黑导游非法揽客、强买强卖甚至威胁恐吓等违法犯罪行为。
■ 案例
带团逃票进长城 一导游被拘
近日,八达岭派出所接到报案,有人在八达岭长城登城检票口与检票人员发生冲突。
“我们到了现场之后发现,这个和工作人员发生冲突的是导游,叫侯某某,正试图通过带团逃票非法牟利。”民警介绍,八达岭长城景区门票定价40元,儿童和60周岁以上老人半价,侯某某通过向景区虚报游客年龄购入半价票后,在旅游团游客成人票中混入半价票赚取其中差价。被检票人员识破后,侯某某与景区检票人员发生了冲突。
依据治安管理处罚法的相关规定,民警表示,对侯某某依法处以行政拘留处罚。
采写 新京报记者 信娜 左燕燕

 
                    








