不同台面 各取所需
2014-10-09 02:30

订阅

不同材质特点各异,除了考虑质量价格,消费者要选择最合适的。 实习生 彭子洋 摄

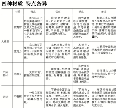
橱柜台面是占整体厨房中面积最大的部分,也是展现厨房整体面貌最关键的地方,橱柜台面的材料很多,市场上常见的有大理石、石英石、亚克力和不锈钢四种,这四种材质各有优缺点,本期家居周刊用表格让你看清常见橱柜台面的优缺点,应选何种材质,一目了然。
当然不管是何种材质的台面,适合自己的是最好的。所以,在挑选时不能光从价格和外观上选择,更要从实用方面考虑。好的橱柜台面适合自家的烹饪和饮食习惯,还能方便、迅速地清洁,让厨房始终保持干净卫生。







