

新京报快讯(记者 周依)记者从市公园管理中心获悉,北京市属公园“第五届冰雪游园会”将于年末开幕,颐和园冰上健身活动、北海公园皇家冰嬉、紫竹院冰场、“冰之舞”陶然系列冰上活动、北京植物园儿童冰上乐园等公园冰场近期将陆续开放。此外,元旦假期,市属11家公园及中国园林博物馆还将举办年宵花展及园林文物、文化展等30项迎新游园活动,邀游客体验北京公园的主题文化氛围和新年喜悦气象。
据了解,在颐和园、天坛、北海等历史名园,仁寿殿、祈年殿、琼华岛、卧佛寺等热门景区已做好准备迎接祈福游览的游客。元旦期间,皇家系列的石雕石作、石刻文物及各类名园古建文化展也将在市属公园同期举办。其中,“御苑璆琳——颐和园藏乾隆玉器展”共将展出25件园藏传世“乾隆玉”,皆为宫廷旧藏,囊括了文房器、陈设器、日用器等清代玉雕巧匠的艺术杰作。
作为不少游客每年的固定项目,今年元旦,位列三山五园的香山香炉峰、中轴线上的景山公园万春亭也将继续开展登高迎新活动,香山寺复原成果展、景山历史文化展等也将同期展出。
在迎春花卉观赏类活动中,中山公园照例在老北京传统赏花处唐花坞里举办迎新年花卉精品展,展示花期调控技术培育的中国传统名花——梅花、迎春、榆叶梅、杜鹃。玉渊潭公园首次在“樱落花谷”新景区探索栽植3万余株羽衣甘蓝,错落有致的条块花境成为冬季户外赏花一景。北京植物园热带展览温室中朱槿、赤苞花、蝴蝶兰、琴叶珊瑚、沙漠玫瑰等丰富的热带植物正值观赏期,让游客在寒冬里欣赏到夏日风光。
市公园管理中心相关负责人介绍,为保障新年游园的安全秩序,元旦假日期间,市属11家公园及园博馆将在重要景区景点和人流密集区设立24处现场分指挥部,新增27个售票窗口,此外还将新增牌示235块,累计达1500块安全疏导牌示,布置在门区广场、展览展厅、冰雪场地等客流密集地区。
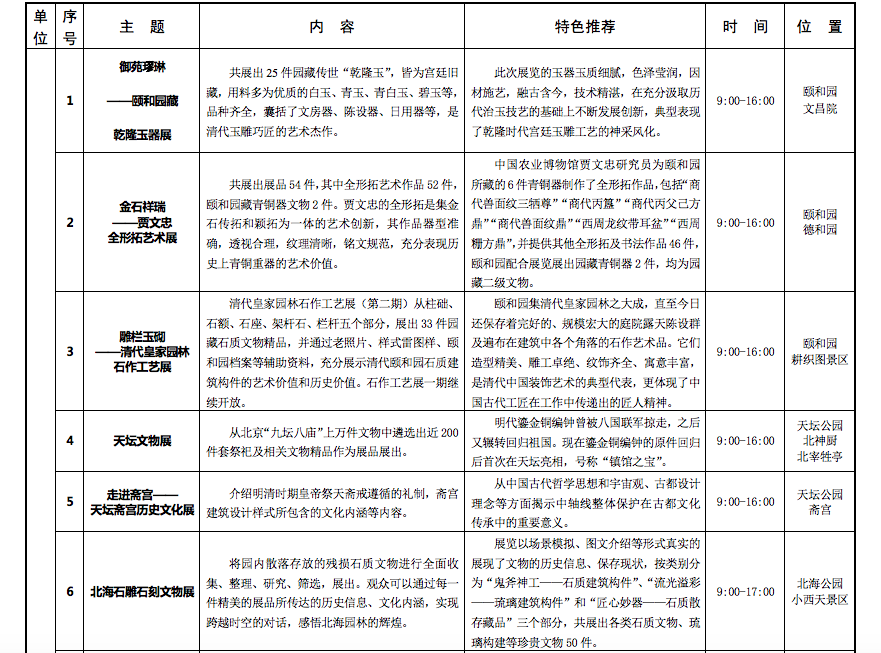
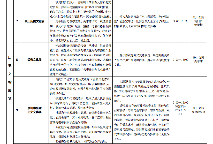
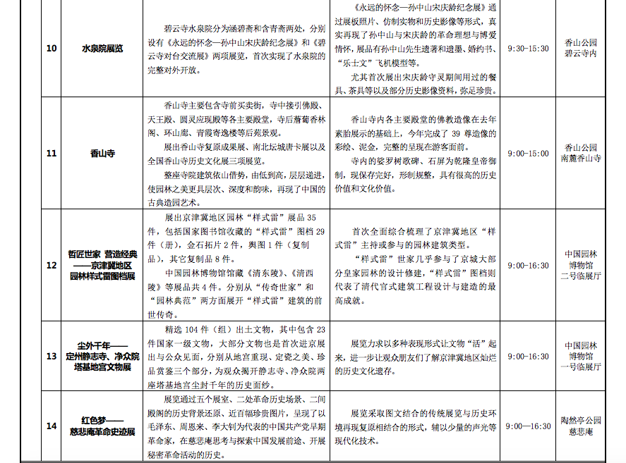
附北京市属公园2019元旦30项迎新游园活动:






新京报记者 周依 见习编辑 吕银玲
校对 付春愔




