北京房山区检查疫情防控工作 36家企业被通报
2021-01-17 20:24

订阅
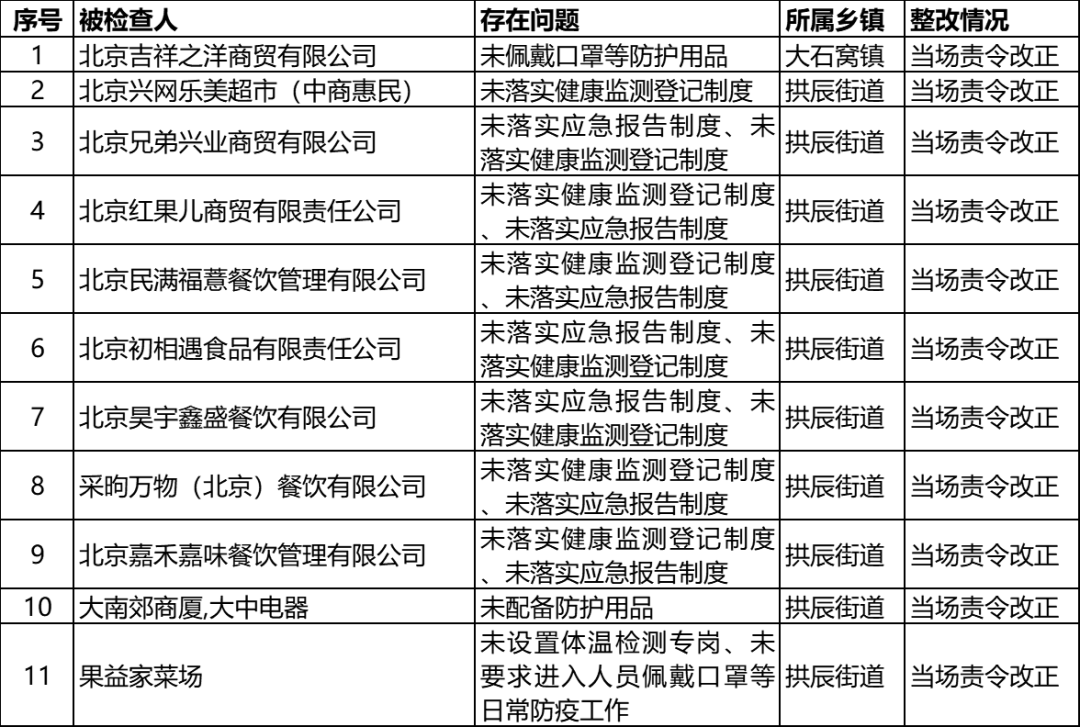
新京报快讯 据北京房山区官方微信消息,当前,北京市出现多点零星散发病例,疫情防控形势严峻复杂。根据北京市新冠肺炎病毒疫情防控工作领导小组市场防疫组工作《关于印发加强市场疫情防控工作方案的通知》(京市场防疫组〔2020〕8号)要求,房山区市场防疫工作组有关执法部门在全区范围内持续开展监督检查。北京市房山区市场监管局、房山区城管执法局、房山区文化和旅游局对2021年1月17日检查发现的问题现予以通报。
房山区市场监管局检查问题清单

房山区城管执法局检查问题清单

房山区文化和旅游局检查问题清单

编辑 杨利
来源:北京房山区官方微信










